Die Lieferung von Bestellungen nach Österreich erfolgt je nach Bestimmungsort normalerweise innerhalb von 48 Stunden.
Kostenlose Lieferung nach Österreich für Bestellungen im Wert von 50 EUR oder mehr. Für Bestellungen im Wert von unter 50 EUR werden Versandkosten in Höhe von 18 EUR berechnet.
UPS-Fracht im Voraus bezahlt: DDP (Zoll- und Einfuhrgebühren bezahlt von DigiKey)
FedEx- oder DHL-Fracht im Voraus bezahlt: CPT (Zoll- und Einfuhrgebühren sowie Umsatzsteuer sind zum Zeitpunkt der Lieferung fällig)
Rechnungskonto für qualifizierte Institutionen und Unternehmen
Vorauszahlung per Banküberweisung
![]()
![]()
![]()
![]()


Weitere Produkte von vollständig autorisierten Partnern
Die durchschnittliche Dauer bis zum Versand beträgt 1-3 Tage; es können zusätzliche Versandgebühren anfallen. Die tatsächliche Lieferzeit entnehmen Sie bitte der Produktseite, dem Warenkorb und der Kasse.
Incoterms: CPT (Zoll und anwendbare Mehrwertsteuer/Steuer fällig zum Zeitpunkt der Lieferung)
Weitere Informationen erhalten Sie über Hilfe und Kundendienst
The PMP9483 reference design is a very-tightly laid-out triple-output power supply design featuring the new LM43603 36-Volt, 3-Amp synchronous SIMPLE SWITCHER converter, and two LMZ10501 nano modules. The LM43603 is taking a wide input voltage of up to 36 Volts and converting it down to 5 Volts, and then the LMZ10501s are converting that 5 Volts down to 1.8 Volts and 2.5 Volts, all in a very smal…
The TC1303B Dual-Output Regulator with Power-Good Output Demo Board can be used to evaluate the TC1303B device over the input voltage range and output current range for both the synchronous buck regulator output and the low-dropout linear regulator output.
Features:
Demonstration Circuit 1582B featuring the LTC3108 is a highly integrated DC/DC converter optimized for harvesting and managing energy from extremely low input voltage sources such as thermoelectric generators (TEG). The step-up topology operates from input voltages as low as 20mV.
An isolated bias supply is implemented in this evaluation board with LM5017 Constant-On-Time regulator. LM5017 regulator integrates both the high- and low-side power switches essential for creating isolated buck converter.
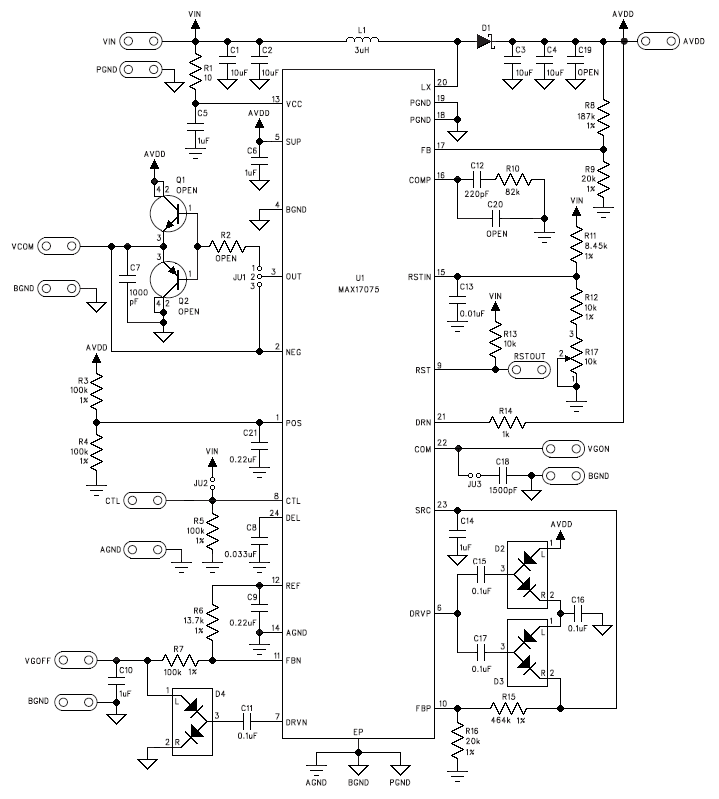
The MAX17075 evaluation kit (EV kit) is a fully assembled and tested surface-mount circuit board that provides the voltages and features required for active matrix thin-film transistor (TFT), liquid-crystal display (LCD) panels in LCD monitors and LCD TVs. The EV kit contains a step-up switching regulator, a two-stage positive charge pump for the TFT gate-on supply, a single-stage negative charge…
Using the TPS40170 PWM Buck Controller, this power management reference design provides a regulated 5V to power 2 USB ports at 2.1A each (total 4.2A) in a small form-factor. The design has been optimized for a nominal 12V input and accepts 8-60V with TPS40170.
The ADP2114 evaluation (demo) board is a complete, dual, step-down, dc-to-dc converter design based on the ADP2114, a configurable, dual 2 A/single 4 A, synchronous step-down, DC-to-DC regulator.
The PMP8372 design is optimized for small size and uses the TPS84250 step-down power module on the top- side with the TPS84259 negative output power module on the bottom-side to implement both positive and negative output voltages from a 12V/24V source. The output voltages can be adjusted from +/-3V to +/-15V with resistor changes. The design is capable of 1-A outputs. The positive-input TPS7A4700…
This document is an engineering prototype report describing a VoIP prototype power supply utilizing DPA423P. The power supply delivers 10 W continuous from an input of 37 to 57 VDC.
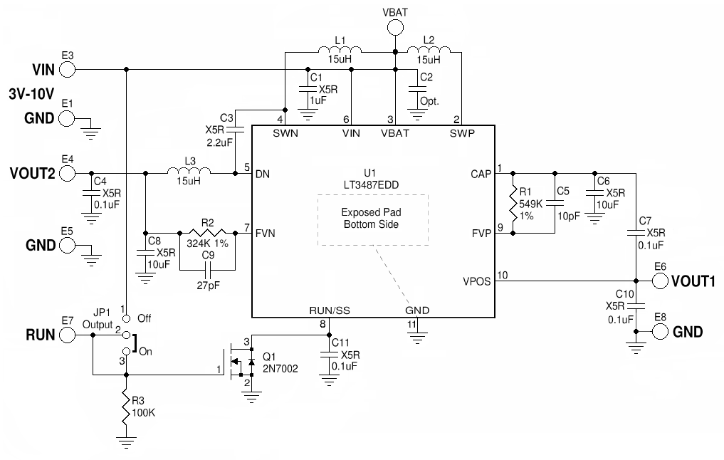
Demonstration circuit 912 features the LT®3487EDD. The demo circuit demonstrates small size and low component count in a Boost Circuit and an Inverting Circuit. The Boost Converter is designed to convert a 3V-5V input to 15V output at 45mA-90mA maximum load. The Inverting Circuit generates a -8V output at 90mA-150mA maximum load from the same input. Since the maximum Vin of the LT3487EDD is 16V, …
Co-Browse
Wenn Sie die Co-Browse-Funktion verwenden, erklären Sie sich damit einverstanden, dass ein Kundendienstmitarbeiter von DigiKey Ihren Browser aus der Ferne betrachten kann. Wenn das Co-Browse-Fenster geöffnet wird, geben Sie bitte die Sitzungs-ID, die Sie in der Symbolleiste finden, an den Kundendienstmitarbeiter weiter.
DigiKey misst dem Schutz Ihrer Privatsphäre große Bedeutung bei. Weitere Informationen finden Sie in unserer Datenschutzerklärung und unserem Cookie-Hinweis.
Ja, weiter zu Co-BrowseIn unserem TechForum erhalten Sie schnelle und präzise Antworten von DigiKeys erfahrenen Technikern und Ingenieuren.
Bitte besuchen Sie den Bereich Hilfe und Support auf unserer Website, um Informationen zu Bestellung, Versand, Lieferung und mehr zu erhalten.
Registrierte Benutzer können ihre Bestellungen über das Dropdown-Menü ihres Kontos verfolgen, oder hier klicken. *Es kann bis zu 12 Stunden dauern, bis der Bestellstatus nach Absenden der Bestellung aktualisiert wird.
Nutzer können den Retourenprozess auf der Seite Rücksendungen initiieren.
Angebote können von registrierten Benutzern unter myLists erstellt werden.
Besuchen Sie die Registrierungsseite und geben Sie die erforderlichen Informationen ein. Sie erhalten eine E-Mail-Bestätigung, wenn Ihre Registrierung abgeschlossen ist.
Die Lieferung von Bestellungen nach Österreich erfolgt je nach Bestimmungsort normalerweise innerhalb von 48 Stunden.
Kostenlose Lieferung nach Österreich für Bestellungen im Wert von 50 EUR oder mehr. Für Bestellungen im Wert von unter 50 EUR werden Versandkosten in Höhe von 18 EUR berechnet.
UPS-Fracht im Voraus bezahlt: DDP (Zoll- und Einfuhrgebühren bezahlt von DigiKey)
FedEx- oder DHL-Fracht im Voraus bezahlt: CPT (Zoll- und Einfuhrgebühren sowie Umsatzsteuer sind zum Zeitpunkt der Lieferung fällig)
Rechnungskonto für qualifizierte Institutionen und Unternehmen
Vorauszahlung per Banküberweisung
![]()
![]()
![]()
![]()


Weitere Produkte von vollständig autorisierten Partnern
Die durchschnittliche Dauer bis zum Versand beträgt 1-3 Tage; es können zusätzliche Versandgebühren anfallen. Die tatsächliche Lieferzeit entnehmen Sie bitte der Produktseite, dem Warenkorb und der Kasse.
Incoterms: CPT (Zoll und anwendbare Mehrwertsteuer/Steuer fällig zum Zeitpunkt der Lieferung)
Weitere Informationen erhalten Sie über Hilfe und Kundendienst
Vielen Dank!
Behalten Sie Ihren Posteingang im Auge, um Neuigkeiten und Updates von DigiKey nicht zu verpassen.
Bitte geben Sie eine E-mail-Adresse ein