Die Lieferung von Bestellungen nach Österreich erfolgt je nach Bestimmungsort normalerweise innerhalb von 48 Stunden.
Kostenlose Lieferung nach Österreich für Bestellungen im Wert von 50 EUR oder mehr. Für Bestellungen im Wert von unter 50 EUR werden Versandkosten in Höhe von 18 EUR berechnet.
UPS-Fracht im Voraus bezahlt: DDP (Zoll- und Einfuhrgebühren bezahlt von DigiKey)
FedEx- oder DHL-Fracht im Voraus bezahlt: CPT (Zoll- und Einfuhrgebühren sowie Umsatzsteuer sind zum Zeitpunkt der Lieferung fällig)
Rechnungskonto für qualifizierte Institutionen und Unternehmen
Vorauszahlung per Banküberweisung
![]()
![]()
![]()
![]()


Weitere Produkte von vollständig autorisierten Partnern
Die durchschnittliche Dauer bis zum Versand beträgt 1-3 Tage; es können zusätzliche Versandgebühren anfallen. Die tatsächliche Lieferzeit entnehmen Sie bitte der Produktseite, dem Warenkorb und der Kasse.
Incoterms: CPT (Zoll und anwendbare Mehrwertsteuer/Steuer fällig zum Zeitpunkt der Lieferung)
Weitere Informationen erhalten Sie über Hilfe und Kundendienst
The MTS2916A Dual Full-Bridge Stepper Motor Driver Evaluation Board demonstrates the capabilities of the MTS2916A to control both windings of a bipolar stepper motor. The board also demonstrates the capabilities of the MTS62C19A, which has the same functionality, but different pin assignments. A PIC16F883 is utilized for motor control processing.
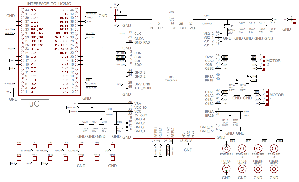
TMC5041-EVAL-KIT is a set of one MCU Board "Landungsbrücke", a bridge Board and one TMC5041-EVAL driver Board. It allows for a quick and simple start within only minutes to make your motor turning, while still providing full access to all registers and full functionality and diagnostics.
The STEVAL-IHM029V1 is a low-cost universal motor control demonstration board designed for the home appliance market, with particular focus on vacuum cleaners, food processors and power tools.
The EVAL6208Q is a stepper motor driver board allowing the user to test the L6208Q functions. The board can be driven using the STEVAL- PCC009V2 communication board and the PractiSPIN 2 evaluation software.
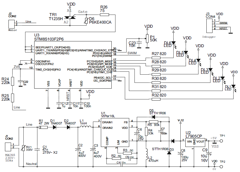
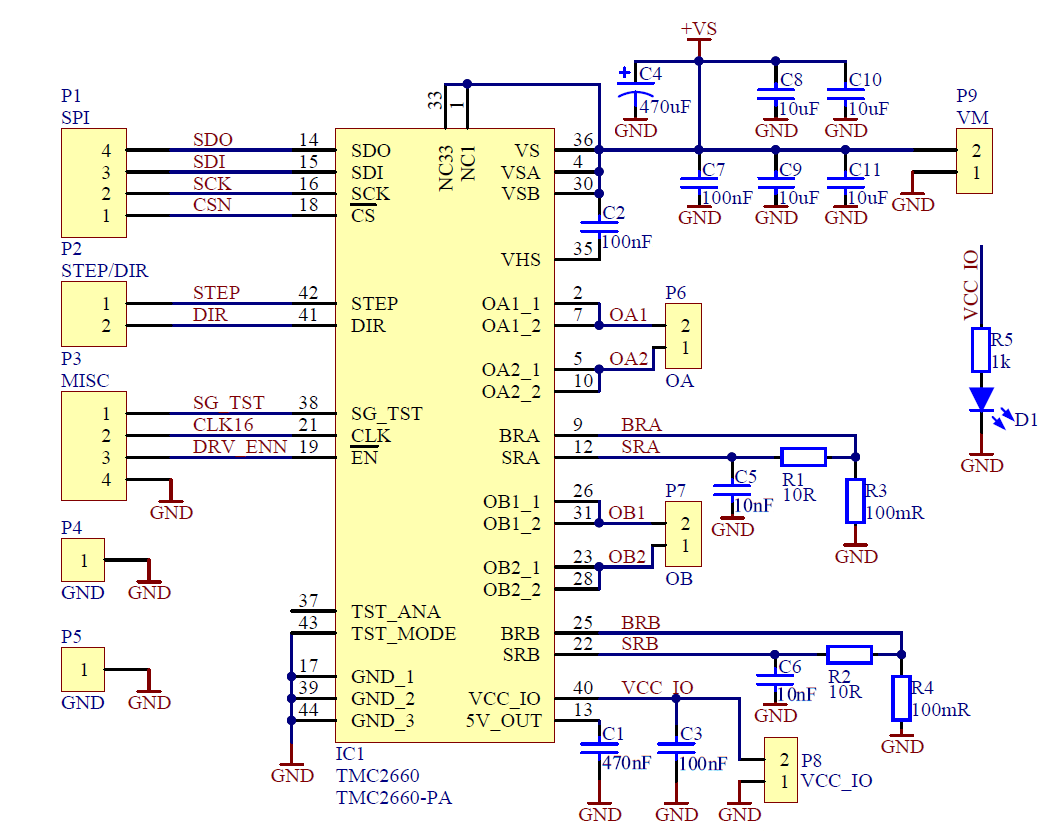
The TMC2660 breakout board is a development board with the dedicated TMC2660-PA chip. It is designed to give users the chance to rapidly prototype their applications - making it possible to immediately check how the motor performs with TMC chips while developing the application's software.
The TMC4361A breakout board is a development board with the dedicated TMC4361A-LA chip. It is designed to give users the chance to rapidly prototype their applications - making it possible to immediately check how the motor performs with TMC chips while developing the application's software.
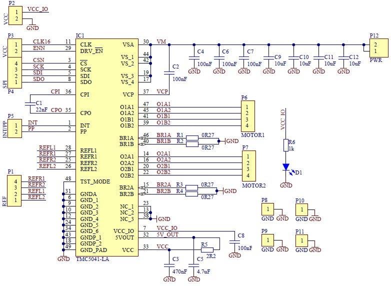
The TMC5041 breakout board is a development board with the dedicated TMC5041-LA chip. It is designed to give users the chance to rapidly prototype their applications - making it possible to immediately check how the motor performs with TMC chips while developing the application's software.
EV-VNH7100BAS provides you an easy way to connect STMicroelectronics VIPower M0-7 H-Bridge drivers into your existing prototype circuitry.
The TB6569FTG is a brushed DC motor driver with corresponding control system of either the constant current PWM control system or the direct PWM control system.
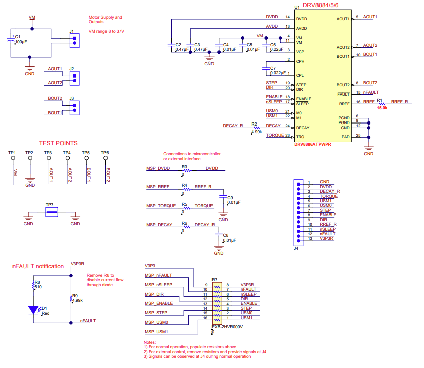
The DRV8886AT customer EVM is a platform revolving around the DRV8886AT, a medium-voltage dual H-bridge driver and highly-configurable power stage. This device has been optimized to drive a single bipolar stepper with up to 16 degrees of internally generated microstepping. The EVM houses an MSP430™ microcontroller and an USB interface chip.
Co-Browse
Wenn Sie die Co-Browse-Funktion verwenden, erklären Sie sich damit einverstanden, dass ein Kundendienstmitarbeiter von DigiKey Ihren Browser aus der Ferne betrachten kann. Wenn das Co-Browse-Fenster geöffnet wird, geben Sie bitte die Sitzungs-ID, die Sie in der Symbolleiste finden, an den Kundendienstmitarbeiter weiter.
DigiKey misst dem Schutz Ihrer Privatsphäre große Bedeutung bei. Weitere Informationen finden Sie in unserer Datenschutzerklärung und unserem Cookie-Hinweis.
Ja, weiter zu Co-BrowseIn unserem TechForum erhalten Sie schnelle und präzise Antworten von DigiKeys erfahrenen Technikern und Ingenieuren.
Bitte besuchen Sie den Bereich Hilfe und Support auf unserer Website, um Informationen zu Bestellung, Versand, Lieferung und mehr zu erhalten.
Registrierte Benutzer können ihre Bestellungen über das Dropdown-Menü ihres Kontos verfolgen, oder hier klicken. *Es kann bis zu 12 Stunden dauern, bis der Bestellstatus nach Absenden der Bestellung aktualisiert wird.
Nutzer können den Retourenprozess auf der Seite Rücksendungen initiieren.
Angebote können von registrierten Benutzern unter myLists erstellt werden.
Besuchen Sie die Registrierungsseite und geben Sie die erforderlichen Informationen ein. Sie erhalten eine E-Mail-Bestätigung, wenn Ihre Registrierung abgeschlossen ist.
Die Lieferung von Bestellungen nach Österreich erfolgt je nach Bestimmungsort normalerweise innerhalb von 48 Stunden.
Kostenlose Lieferung nach Österreich für Bestellungen im Wert von 50 EUR oder mehr. Für Bestellungen im Wert von unter 50 EUR werden Versandkosten in Höhe von 18 EUR berechnet.
UPS-Fracht im Voraus bezahlt: DDP (Zoll- und Einfuhrgebühren bezahlt von DigiKey)
FedEx- oder DHL-Fracht im Voraus bezahlt: CPT (Zoll- und Einfuhrgebühren sowie Umsatzsteuer sind zum Zeitpunkt der Lieferung fällig)
Rechnungskonto für qualifizierte Institutionen und Unternehmen
Vorauszahlung per Banküberweisung
![]()
![]()
![]()
![]()


Weitere Produkte von vollständig autorisierten Partnern
Die durchschnittliche Dauer bis zum Versand beträgt 1-3 Tage; es können zusätzliche Versandgebühren anfallen. Die tatsächliche Lieferzeit entnehmen Sie bitte der Produktseite, dem Warenkorb und der Kasse.
Incoterms: CPT (Zoll und anwendbare Mehrwertsteuer/Steuer fällig zum Zeitpunkt der Lieferung)
Weitere Informationen erhalten Sie über Hilfe und Kundendienst
Vielen Dank!
Behalten Sie Ihren Posteingang im Auge, um Neuigkeiten und Updates von DigiKey nicht zu verpassen.
Bitte geben Sie eine E-mail-Adresse ein