Die Lieferung von Bestellungen nach Österreich erfolgt je nach Bestimmungsort normalerweise innerhalb von 48 Stunden.
Kostenlose Lieferung nach Österreich für Bestellungen im Wert von 50 EUR oder mehr. Für Bestellungen im Wert von unter 50 EUR werden Versandkosten in Höhe von 18 EUR berechnet.
UPS-Fracht im Voraus bezahlt: DDP (Zoll- und Einfuhrgebühren bezahlt von DigiKey)
FedEx- oder DHL-Fracht im Voraus bezahlt: CPT (Zoll- und Einfuhrgebühren sowie Umsatzsteuer sind zum Zeitpunkt der Lieferung fällig)
Rechnungskonto für qualifizierte Institutionen und Unternehmen
Vorauszahlung per Banküberweisung
![]()
![]()
![]()
![]()


Weitere Produkte von vollständig autorisierten Partnern
Die durchschnittliche Dauer bis zum Versand beträgt 1-3 Tage; es können zusätzliche Versandgebühren anfallen. Die tatsächliche Lieferzeit entnehmen Sie bitte der Produktseite, dem Warenkorb und der Kasse.
Incoterms: CPT (Zoll und anwendbare Mehrwertsteuer/Steuer fällig zum Zeitpunkt der Lieferung)
Weitere Informationen erhalten Sie über Hilfe und Kundendienst
Demonstration circuit 2079A is a 40VIN, 40VOUT LED driver. It generates its own PWMOUT waveform from its internal PWM generator for accurate PWM dimming with up to 33:1 brightness ratio. It accepts an input voltage from 5V to 30V and drives up to 32V of LEDs at 650mA (when PVIN is less than VLED). DC2079A features both PWM and analog dimming of the LED string. It has an OPENLED flag that indicate…
Demonstration circuit 1319B-A/1319B-B is a high voltage and high current LED driver controller. The VIN pin input voltage is as high as 100V, and the LED output voltage is also as high as 100V. The demonstration circuit is assembled as a boost topology from 8V to 80V input and up to 80V LED output at 0.5A with an open-LED status pin (DC1319B-A) or a sync input pin (DC1319B-B). DC1319B features PW…
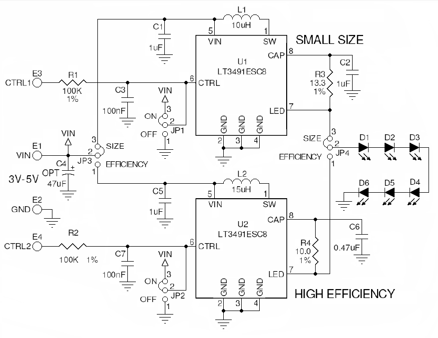
Demonstration circuit 507 features the LT1937 constant current white LED driver in a small SC70 package. The demo board consists of two circuits: an efficiency circuit designed to demonstrate high efficiency performance of the LT1937 using the Murata inductor and a size circuit highlighting the LT1937’s ability to work with a small ceramic chip inductor and a small output capacitor (0.22μF). The …
Demonstration circuit 871 is a low noise high current LED charge pump featuring the LTC®3215 and a cell phone camera flash LED. The board has three versions (-A, -B, -C) that are optimized separately for a short LED flash current or a lower but constant LED torch current with a single lithium ion battery input voltage range of 2.9V to 4.4V or three AAA batteries in series. The lithium ion battery…
Demonstration circuit 905 is a LED Driver in SC70 with built-in Schottky featuring the LT3491. The LT3491 is a fixed frequency step-up current mode DC/DC converter.
16-Bit, Single-Supply LED Current Driver with Less than ±1 LSB Integral and Differential Nonlinearity
The MAX16814 evaluation kit (EV kit) demonstrates the MAX16814 high-brightness LED (HB LED) driver, integrating a step-up DC-DC pre-regulator followed by 4 channels of linear current sinks. The step-up pre-regulator switches at 350 kHz and operates as a current-mode controlled regulator capable of providing up to 600 mA for the linear circuits. Each of the 4 linear channels can operate up to 40 V…
The MAX16833 evaluation kit (EV kit) provides a proven design to evaluate the MAX16833 high-voltage HB LED driver with integrated high-side current sense. The EV kit is set up for boost and buck-boost configurations and operates from a 5V to 18V DC supply voltage. The EV kit is configured to deliver up to 1A to one string of LEDs. The total voltage of the string can vary from 3V to 36V. The anode…
IS31LT3948 is a PFM step-up DC-DC converter designed for driving the white LED arrays for large size LCD panel backlighting applications. With internal OVP circuit, the chip and the system can be safe even if the load is not connected. The device features external PWM dimming or DC dimming, which allows the flexible control of the backlighting luminance.
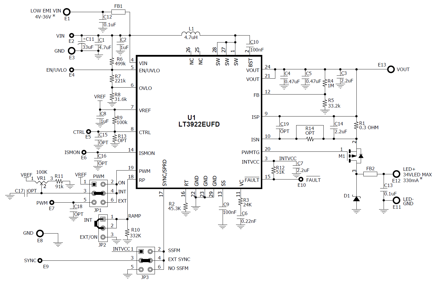
Demonstration circuit DC2247A is a 36V 2A synchronous 2MHz boost LED driver featuring the LT®3922. It drives a single string of LEDs at 330mA up to 34V when VIN is between 7V and 28V.
Co-Browse
Wenn Sie die Co-Browse-Funktion verwenden, erklären Sie sich damit einverstanden, dass ein Kundendienstmitarbeiter von DigiKey Ihren Browser aus der Ferne betrachten kann. Wenn das Co-Browse-Fenster geöffnet wird, geben Sie bitte die Sitzungs-ID, die Sie in der Symbolleiste finden, an den Kundendienstmitarbeiter weiter.
DigiKey misst dem Schutz Ihrer Privatsphäre große Bedeutung bei. Weitere Informationen finden Sie in unserer Datenschutzerklärung und unserem Cookie-Hinweis.
Ja, weiter zu Co-BrowseIn unserem TechForum erhalten Sie schnelle und präzise Antworten von DigiKeys erfahrenen Technikern und Ingenieuren.
Bitte besuchen Sie den Bereich Hilfe und Support auf unserer Website, um Informationen zu Bestellung, Versand, Lieferung und mehr zu erhalten.
Registrierte Benutzer können ihre Bestellungen über das Dropdown-Menü ihres Kontos verfolgen, oder hier klicken. *Es kann bis zu 12 Stunden dauern, bis der Bestellstatus nach Absenden der Bestellung aktualisiert wird.
Nutzer können den Retourenprozess auf der Seite Rücksendungen initiieren.
Angebote können von registrierten Benutzern unter myLists erstellt werden.
Besuchen Sie die Registrierungsseite und geben Sie die erforderlichen Informationen ein. Sie erhalten eine E-Mail-Bestätigung, wenn Ihre Registrierung abgeschlossen ist.
Die Lieferung von Bestellungen nach Österreich erfolgt je nach Bestimmungsort normalerweise innerhalb von 48 Stunden.
Kostenlose Lieferung nach Österreich für Bestellungen im Wert von 50 EUR oder mehr. Für Bestellungen im Wert von unter 50 EUR werden Versandkosten in Höhe von 18 EUR berechnet.
UPS-Fracht im Voraus bezahlt: DDP (Zoll- und Einfuhrgebühren bezahlt von DigiKey)
FedEx- oder DHL-Fracht im Voraus bezahlt: CPT (Zoll- und Einfuhrgebühren sowie Umsatzsteuer sind zum Zeitpunkt der Lieferung fällig)
Rechnungskonto für qualifizierte Institutionen und Unternehmen
Vorauszahlung per Banküberweisung
![]()
![]()
![]()
![]()


Weitere Produkte von vollständig autorisierten Partnern
Die durchschnittliche Dauer bis zum Versand beträgt 1-3 Tage; es können zusätzliche Versandgebühren anfallen. Die tatsächliche Lieferzeit entnehmen Sie bitte der Produktseite, dem Warenkorb und der Kasse.
Incoterms: CPT (Zoll und anwendbare Mehrwertsteuer/Steuer fällig zum Zeitpunkt der Lieferung)
Weitere Informationen erhalten Sie über Hilfe und Kundendienst
Vielen Dank!
Behalten Sie Ihren Posteingang im Auge, um Neuigkeiten und Updates von DigiKey nicht zu verpassen.
Bitte geben Sie eine E-mail-Adresse ein