Die Lieferung von Bestellungen nach Österreich erfolgt je nach Bestimmungsort normalerweise innerhalb von 48 Stunden.
Kostenlose Lieferung nach Österreich für Bestellungen im Wert von 50 EUR oder mehr. Für Bestellungen im Wert von unter 50 EUR werden Versandkosten in Höhe von 18 EUR berechnet.
UPS-Fracht im Voraus bezahlt: DDP (Zoll- und Einfuhrgebühren bezahlt von DigiKey)
FedEx- oder DHL-Fracht im Voraus bezahlt: CPT (Zoll- und Einfuhrgebühren sowie Umsatzsteuer sind zum Zeitpunkt der Lieferung fällig)
Rechnungskonto für qualifizierte Institutionen und Unternehmen
Vorauszahlung per Banküberweisung
![]()
![]()
![]()
![]()


Weitere Produkte von vollständig autorisierten Partnern
Die durchschnittliche Dauer bis zum Versand beträgt 1-3 Tage; es können zusätzliche Versandgebühren anfallen. Die tatsächliche Lieferzeit entnehmen Sie bitte der Produktseite, dem Warenkorb und der Kasse.
Incoterms: CPT (Zoll und anwendbare Mehrwertsteuer/Steuer fällig zum Zeitpunkt der Lieferung)
Weitere Informationen erhalten Sie über Hilfe und Kundendienst
RDK-839 is a 12 W Power Supply for Appliances, Auxiliary Power Supplies with a 85 VAC – 265 VAC input; 12 V, 1 A output using TinySwitch-4 IC (TNY288PG)
The STEVAL-ISA180V1 evaluation board implements a wide mains range flyback isolated converter (12 V - 0.6 A), developed for general purpose applications.
In standby mode it is often required that the equipment input power is as low as possible, which means reducing the input power of the auxiliary power supply, in no-load or light-load conditions.
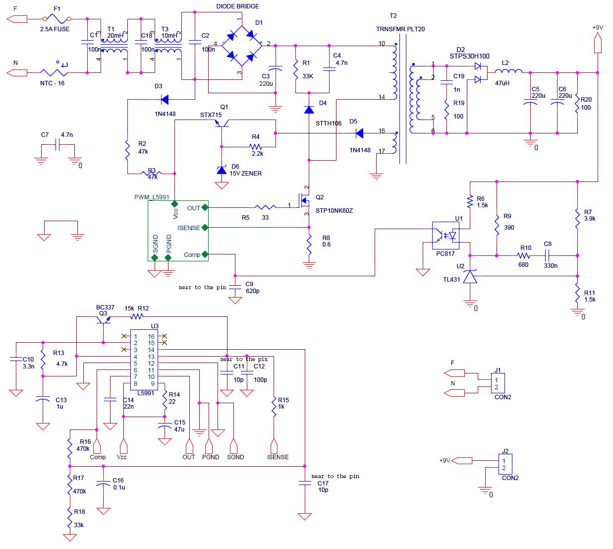
The STEVAL- ISA032V1 forward converter demonstration board is a power supply based on the primary controller L5991 and the STP10NK60Z N-channel 600 V power MOSFET. It is designed to be suitable to supply power to the electronic fiscal cash register (EFCR) demonstration board STEVAL-IPC001V1.
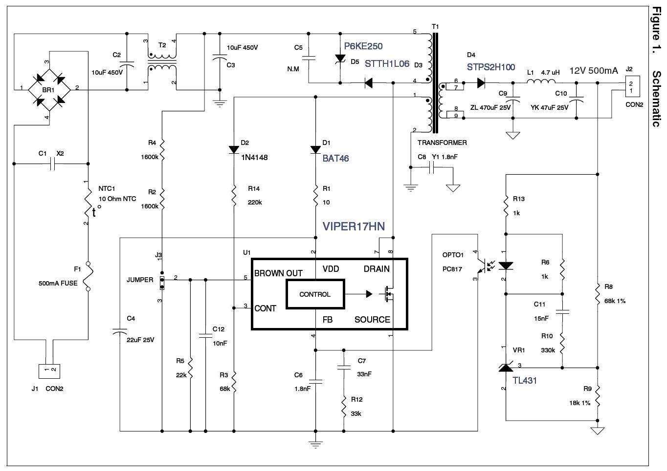
This demonstration board is based on the new VIPER17 device and implements a standard single-output isolated flyback converter operating at fixed frequency that can be 115 kHz or 60 kHz.
This evaluation board is an AC-DC adapter for consumer equipment, typically implemented as an external unit.
This application note describes a low power, (output power of 4.1W) general purpose adapter which is able to handle a wide range input voltages (88VAC to 265VAC). The adapter (Order Code STEVAL-ISA011V1) is based on the Viper12A monolithic device that has the power switch as well as the basic control function needed to implement a current mode flyback converter.
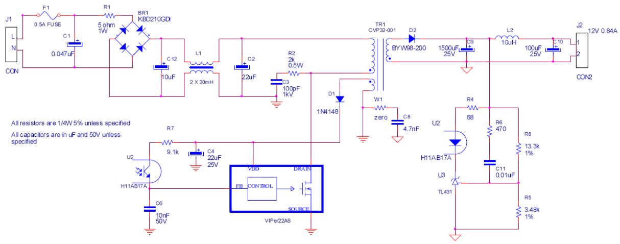
The VIPer22A off-line SMPS primary switcher combines a dedicated current mode PWM controller with a high voltage Power MOSFET on the same silicon chip and its switching frequency is internally fixed at 60 kHz. The feedback path of the power supply includes an optocoupler for secondary regulation and galvanic isolation between primary and secondary sides. The output voltage is regulated at 12V wit…
This application note describes the characteristics and features of a 130 W demonstration board (EVL130W-SL-EU), tailored on an LED power supply specification for street lighting.
This kit includes a universal input, 12 V, 1 A flyback power supply using a TNY278P device from the TinySwitch-III family of ICs. It contains the complete specification of the power supply, a detailed circuit diagram, the entire bill of materials required to build the supply, extensive documentation of the power transformer, along with test data and oscillographs of the most important electrical …
Co-Browse
Wenn Sie die Co-Browse-Funktion verwenden, erklären Sie sich damit einverstanden, dass ein Kundendienstmitarbeiter von DigiKey Ihren Browser aus der Ferne betrachten kann. Wenn das Co-Browse-Fenster geöffnet wird, geben Sie bitte die Sitzungs-ID, die Sie in der Symbolleiste finden, an den Kundendienstmitarbeiter weiter.
DigiKey misst dem Schutz Ihrer Privatsphäre große Bedeutung bei. Weitere Informationen finden Sie in unserer Datenschutzerklärung und unserem Cookie-Hinweis.
Ja, weiter zu Co-BrowseIn unserem TechForum erhalten Sie schnelle und präzise Antworten von DigiKeys erfahrenen Technikern und Ingenieuren.
Bitte besuchen Sie den Bereich Hilfe und Support auf unserer Website, um Informationen zu Bestellung, Versand, Lieferung und mehr zu erhalten.
Registrierte Benutzer können ihre Bestellungen über das Dropdown-Menü ihres Kontos verfolgen, oder hier klicken. *Es kann bis zu 12 Stunden dauern, bis der Bestellstatus nach Absenden der Bestellung aktualisiert wird.
Nutzer können den Retourenprozess auf der Seite Rücksendungen initiieren.
Angebote können von registrierten Benutzern unter myLists erstellt werden.
Besuchen Sie die Registrierungsseite und geben Sie die erforderlichen Informationen ein. Sie erhalten eine E-Mail-Bestätigung, wenn Ihre Registrierung abgeschlossen ist.
Die Lieferung von Bestellungen nach Österreich erfolgt je nach Bestimmungsort normalerweise innerhalb von 48 Stunden.
Kostenlose Lieferung nach Österreich für Bestellungen im Wert von 50 EUR oder mehr. Für Bestellungen im Wert von unter 50 EUR werden Versandkosten in Höhe von 18 EUR berechnet.
UPS-Fracht im Voraus bezahlt: DDP (Zoll- und Einfuhrgebühren bezahlt von DigiKey)
FedEx- oder DHL-Fracht im Voraus bezahlt: CPT (Zoll- und Einfuhrgebühren sowie Umsatzsteuer sind zum Zeitpunkt der Lieferung fällig)
Rechnungskonto für qualifizierte Institutionen und Unternehmen
Vorauszahlung per Banküberweisung
![]()
![]()
![]()
![]()


Weitere Produkte von vollständig autorisierten Partnern
Die durchschnittliche Dauer bis zum Versand beträgt 1-3 Tage; es können zusätzliche Versandgebühren anfallen. Die tatsächliche Lieferzeit entnehmen Sie bitte der Produktseite, dem Warenkorb und der Kasse.
Incoterms: CPT (Zoll und anwendbare Mehrwertsteuer/Steuer fällig zum Zeitpunkt der Lieferung)
Weitere Informationen erhalten Sie über Hilfe und Kundendienst
Vielen Dank!
Behalten Sie Ihren Posteingang im Auge, um Neuigkeiten und Updates von DigiKey nicht zu verpassen.
Bitte geben Sie eine E-mail-Adresse ein