Die Lieferung von Bestellungen nach Österreich erfolgt je nach Bestimmungsort normalerweise innerhalb von 48 Stunden.
Kostenlose Lieferung nach Österreich für Bestellungen im Wert von 50 EUR oder mehr. Für Bestellungen im Wert von unter 50 EUR werden Versandkosten in Höhe von 18 EUR berechnet.
UPS oder FedEx Freight, vorausbezahlt: DDP (Zoll und Steuern werden von DigiKey bezahlt)
DHL Freight, vorausbezahlt: CPT (Zoll, Einfuhrgebühren und Umsatzsteuer werden bei Lieferung fällig)
Rechnungskonto für qualifizierte Institutionen und Unternehmen
Vorauszahlung per Banküberweisung
![]()
![]()
![]()
![]()


Weitere Produkte von vollständig autorisierten Partnern
Die durchschnittliche Dauer bis zum Versand beträgt 1-3 Tage; es können zusätzliche Versandgebühren anfallen. Die tatsächliche Lieferzeit entnehmen Sie bitte der Produktseite, dem Warenkorb und der Kasse.
Incoterms: CPT (Zoll und anwendbare Mehrwertsteuer/Steuer fällig zum Zeitpunkt der Lieferung)
Weitere Informationen erhalten Sie über Hilfe und Kundendienst
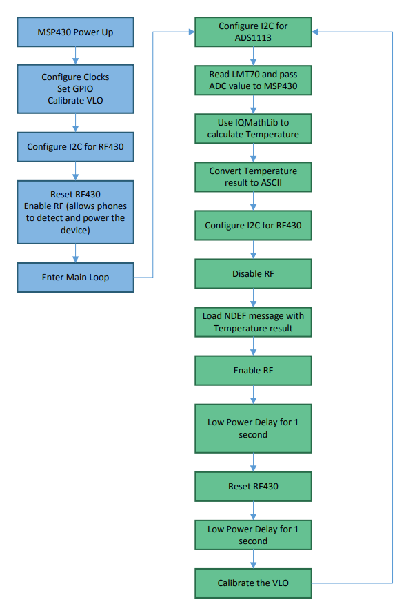
TIDA-00721 is a complete reference design for accurate temperature measurements using a passive NFC tag in a flexible patch form factor. The system offers temperature readings from tag to a NFC receiver such as a NFC enabled smartphone. The high accuracy temperature sensor (LMT70) is interfaced with an ADC (ADS1113) and the temperature data is sent to the reader with the NFC transponder (RF430CL330H).
Temperature is measured with the LMT70 high accuracy analog temperature sensor that interfaces with the 16-bit ADS1113 analog-to-digital converter (ADC). After the temperature data is digitized, the data is sent to the MSP430G2403 microcontroller which stores the data and then sends it to the RF430CL330H NFC transponder. The RF430CL330H bundles the data into the NFC protocol and sends it to a NFC reader.
The Passive NFC Temperature Patch Reference Design is a passive NFC tag that is powered by harvesting the NFC RF field. The NFC Temperature Patch is only functional within the RF field of the NFC reader.
Features:
Human skin temperature sensing patch design
Temperature data transfer with NFC interface
Integrated PCB antenna
Probe contacts for programming or troubleshooting
| Manufacturer | Texas Instruments |
|---|---|
| Category | Wireless Communication |
| Sub-Category | Transceivers - TXRX |
| Eval Board |
Board not Stocked
|
| Protocol |
Near Field Communication
|
| Data Rate (Max) |
106 ~ 848 kbps
|
| Frequency |
13.56 MHz
|
| Range |
Up to 3 cm
|
| Features |
ADC's for Sensor Reading
Antenna On-Board Temperature Sensor |
| Component Count + Extras |
22 + 3
|
| Design Author |
Texas Instruments
|
| Application / Target Market |
Medical
Positioning / Tracking RF / Wireless RF: Wireless Sensor |
| Main I.C. Base Part |
RF430CL330H
|
| Date Created By Author | 2016-06 |
| Date Added To Library | 2019-11 |
Co-Browse
Wenn Sie die Co-Browse-Funktion verwenden, erklären Sie sich damit einverstanden, dass ein Kundendienstmitarbeiter von DigiKey Ihren Browser aus der Ferne betrachten kann. Wenn das Co-Browse-Fenster geöffnet wird, geben Sie bitte die Sitzungs-ID, die Sie in der Symbolleiste finden, an den Kundendienstmitarbeiter weiter.
DigiKey misst dem Schutz Ihrer Privatsphäre große Bedeutung bei. Weitere Informationen finden Sie in unserer Datenschutzerklärung und unserem Cookie-Hinweis.
Ja, weiter zu Co-BrowseIn unserem TechForum erhalten Sie schnelle und präzise Antworten von DigiKeys erfahrenen Technikern und Ingenieuren.
Bitte besuchen Sie den Bereich Hilfe und Support auf unserer Website, um Informationen zu Bestellung, Versand, Lieferung und mehr zu erhalten.
Registrierte Benutzer können ihre Bestellungen über das Dropdown-Menü ihres Kontos verfolgen, oder hier klicken. *Es kann bis zu 12 Stunden dauern, bis der Bestellstatus nach Absenden der Bestellung aktualisiert wird.
Nutzer können den Retourenprozess auf der Seite Rücksendungen initiieren.
Angebote können von registrierten Benutzern unter myLists erstellt werden.
Besuchen Sie die Registrierungsseite und geben Sie die erforderlichen Informationen ein. Sie erhalten eine E-Mail-Bestätigung, wenn Ihre Registrierung abgeschlossen ist.
Die Lieferung von Bestellungen nach Österreich erfolgt je nach Bestimmungsort normalerweise innerhalb von 48 Stunden.
Kostenlose Lieferung nach Österreich für Bestellungen im Wert von 50 EUR oder mehr. Für Bestellungen im Wert von unter 50 EUR werden Versandkosten in Höhe von 18 EUR berechnet.
UPS oder FedEx Freight, vorausbezahlt: DDP (Zoll und Steuern werden von DigiKey bezahlt)
DHL Freight, vorausbezahlt: CPT (Zoll, Einfuhrgebühren und Umsatzsteuer werden bei Lieferung fällig)
Rechnungskonto für qualifizierte Institutionen und Unternehmen
Vorauszahlung per Banküberweisung
![]()
![]()
![]()
![]()


Weitere Produkte von vollständig autorisierten Partnern
Die durchschnittliche Dauer bis zum Versand beträgt 1-3 Tage; es können zusätzliche Versandgebühren anfallen. Die tatsächliche Lieferzeit entnehmen Sie bitte der Produktseite, dem Warenkorb und der Kasse.
Incoterms: CPT (Zoll und anwendbare Mehrwertsteuer/Steuer fällig zum Zeitpunkt der Lieferung)
Weitere Informationen erhalten Sie über Hilfe und Kundendienst
Vielen Dank!
Behalten Sie Ihren Posteingang im Auge, um Neuigkeiten und Updates von DigiKey nicht zu verpassen.
Bitte geben Sie eine E-mail-Adresse ein
Bitte akzeptieren Sie den Erhalt von Marketing-Informationen per E-Mail