Die Lieferung von Bestellungen nach Österreich erfolgt je nach Bestimmungsort normalerweise innerhalb von 48 Stunden.
Kostenlose Lieferung nach Österreich für Bestellungen im Wert von 50 EUR oder mehr. Für Bestellungen im Wert von unter 50 EUR werden Versandkosten in Höhe von 18 EUR berechnet.
UPS-Fracht im Voraus bezahlt: DDP (Zoll- und Einfuhrgebühren bezahlt von DigiKey)
FedEx- oder DHL-Fracht im Voraus bezahlt: CPT (Zoll- und Einfuhrgebühren sowie Umsatzsteuer sind zum Zeitpunkt der Lieferung fällig)
Rechnungskonto für qualifizierte Institutionen und Unternehmen
Vorauszahlung per Banküberweisung
![]()
![]()
![]()
![]()


Weitere Produkte von vollständig autorisierten Partnern
Die durchschnittliche Dauer bis zum Versand beträgt 1-3 Tage; es können zusätzliche Versandgebühren anfallen. Die tatsächliche Lieferzeit entnehmen Sie bitte der Produktseite, dem Warenkorb und der Kasse.
Incoterms: CPT (Zoll und anwendbare Mehrwertsteuer/Steuer fällig zum Zeitpunkt der Lieferung)
Weitere Informationen erhalten Sie über Hilfe und Kundendienst
The RT1710S is a Type-C cable ID for active and passive cables. All USB Full-Featured Type-C cables shall be electronically marked. Electronically marked cables shall support USB Power Delivery Structured VDM Discover Identity command directed to SOP'. This provides a method to determine the characteristics of the cable, e.g. its current carrying capability, its performance, vendor identification, etc.
The TUSB1044 is a USB Type-C Alt Mode redriver switch supporting data rates up to 10 Gbps. This protocol-agnostic linear redriver is capable of supporting USB Type-C Alt Mode interfaces including DisplayPort.
The FUSB302 evaluation board (FUSB302TGEVB) and included software allows customers a complete platform to evaluate the Type-C interface detection solution the FUSB302T provides. The evaluation board is designed for both stand-alone operation and connection to test equipment for specific testing requirements.
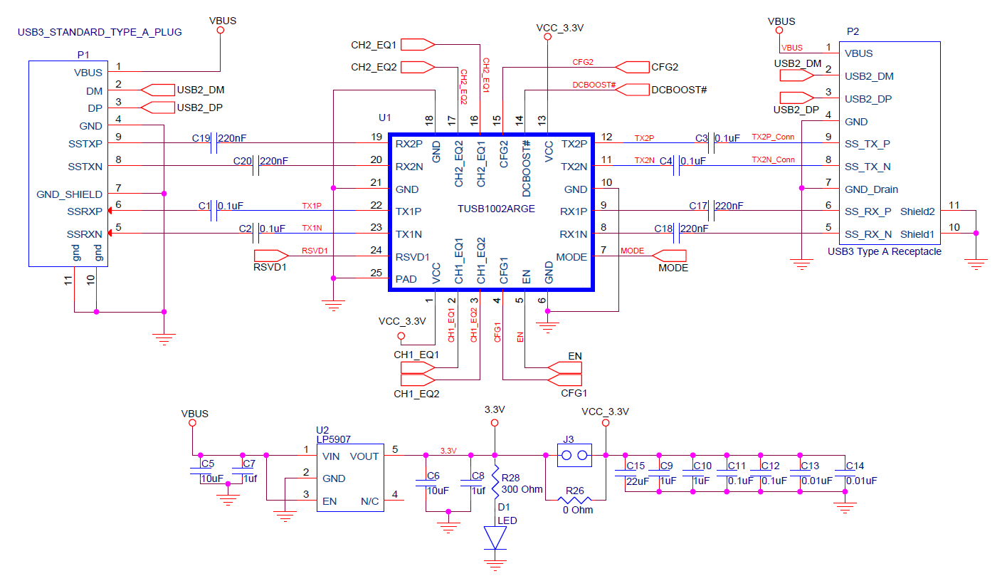
The TUSB1002A is a dual channel, USB 3.1 SuperSpeed Plus re-driver and signal conditioner supporting data rates of 10.0Gbps. The device complies with USB 3.1 spec revision 1.0, supporting electrical idle condition and low frequency periodic signals (LFPS) for USB 3.1 power management modes. The device offers programmable equalization that extends the interconnect distance between two devices.
The LC234X module is a low cost USB to UART bridge using the FTDI FT234XD to transfer data at up to 3M Baud. Ideal for programming Arduino Pro, ESP modules etc., the pinout follows the industry standard FTDI TTL cable interface. In addition to the 4 data lines (RXD, TXD, RTS, CTS) there is also the option to output 5V power to external hardware.
The EVAL-SCS002V1 shows minimum USB-C sink implementation. It can be uses as a small footprint reference design for fast migration of any USB mini-B, micro-B or STD-B application to USB-C.
The GPIO Expander Keypad and LCD Demo Board is designed to demonstrate using GPIO expanders in a keypad and LCD example. The MCP23X17 interfaces to a 2x16 LCD module and the MCP23X08 interfaces to a 4x4 keyed matrix.
The goal of this application circuit is to isolate a peripheral device that already implements a USB interface. It is not possible to make a fully compliant bus-powered cable because there are no 100% efficient power converters to transfer the bus voltage across the barrier. In addition, the quiescent current of the converter does not comply with the standby current requirements of the USB standa…
CY4603 is the development kit (DVK) for CYUSB3314-88LTXC, an advanced 88-QFN, 4-port USB 3.0 hub controller from Cypress. The hub controller supports Low-Speed (LS), Full-Speed (FS), Hi-Speed (HS) and SuperSpeed (SS) peripherals on all the four downstream ports. It supports status LEDs and individual power control for all the four downstream ports. It goes into suspend state to save power when th…
The MAXREFDES67# reference design is a complete universal analog input for industrial applications. This unique 24-bit front-end accepts bipolar voltage and current, resistance temperature detector (RTD) and thermocouple (TC) inputs. Built in Maxim Integrated’s ultra-small Micro PLC form factor, the MAXREFDES67# performs with an effective resolution up to 22.3 bits with temperature error as low a…
Co-Browse
Wenn Sie die Co-Browse-Funktion verwenden, erklären Sie sich damit einverstanden, dass ein Kundendienstmitarbeiter von DigiKey Ihren Browser aus der Ferne betrachten kann. Wenn das Co-Browse-Fenster geöffnet wird, geben Sie bitte die Sitzungs-ID, die Sie in der Symbolleiste finden, an den Kundendienstmitarbeiter weiter.
DigiKey misst dem Schutz Ihrer Privatsphäre große Bedeutung bei. Weitere Informationen finden Sie in unserer Datenschutzerklärung und unserem Cookie-Hinweis.
Ja, weiter zu Co-BrowseIn unserem TechForum erhalten Sie schnelle und präzise Antworten von DigiKeys erfahrenen Technikern und Ingenieuren.
Bitte besuchen Sie den Bereich Hilfe und Support auf unserer Website, um Informationen zu Bestellung, Versand, Lieferung und mehr zu erhalten.
Registrierte Benutzer können ihre Bestellungen über das Dropdown-Menü ihres Kontos verfolgen, oder hier klicken. *Es kann bis zu 12 Stunden dauern, bis der Bestellstatus nach Absenden der Bestellung aktualisiert wird.
Nutzer können den Retourenprozess auf der Seite Rücksendungen initiieren.
Angebote können von registrierten Benutzern unter myLists erstellt werden.
Besuchen Sie die Registrierungsseite und geben Sie die erforderlichen Informationen ein. Sie erhalten eine E-Mail-Bestätigung, wenn Ihre Registrierung abgeschlossen ist.
Die Lieferung von Bestellungen nach Österreich erfolgt je nach Bestimmungsort normalerweise innerhalb von 48 Stunden.
Kostenlose Lieferung nach Österreich für Bestellungen im Wert von 50 EUR oder mehr. Für Bestellungen im Wert von unter 50 EUR werden Versandkosten in Höhe von 18 EUR berechnet.
UPS-Fracht im Voraus bezahlt: DDP (Zoll- und Einfuhrgebühren bezahlt von DigiKey)
FedEx- oder DHL-Fracht im Voraus bezahlt: CPT (Zoll- und Einfuhrgebühren sowie Umsatzsteuer sind zum Zeitpunkt der Lieferung fällig)
Rechnungskonto für qualifizierte Institutionen und Unternehmen
Vorauszahlung per Banküberweisung
![]()
![]()
![]()
![]()


Weitere Produkte von vollständig autorisierten Partnern
Die durchschnittliche Dauer bis zum Versand beträgt 1-3 Tage; es können zusätzliche Versandgebühren anfallen. Die tatsächliche Lieferzeit entnehmen Sie bitte der Produktseite, dem Warenkorb und der Kasse.
Incoterms: CPT (Zoll und anwendbare Mehrwertsteuer/Steuer fällig zum Zeitpunkt der Lieferung)
Weitere Informationen erhalten Sie über Hilfe und Kundendienst
Vielen Dank!
Behalten Sie Ihren Posteingang im Auge, um Neuigkeiten und Updates von DigiKey nicht zu verpassen.
Bitte geben Sie eine E-mail-Adresse ein