Die Lieferung von Bestellungen nach Österreich erfolgt je nach Bestimmungsort normalerweise innerhalb von 48 Stunden.
Kostenlose Lieferung nach Österreich für Bestellungen im Wert von 50 EUR oder mehr. Für Bestellungen im Wert von unter 50 EUR werden Versandkosten in Höhe von 18 EUR berechnet.
UPS-Fracht im Voraus bezahlt: DDP (Zoll- und Einfuhrgebühren bezahlt von DigiKey)
FedEx- oder DHL-Fracht im Voraus bezahlt: CPT (Zoll- und Einfuhrgebühren sowie Umsatzsteuer sind zum Zeitpunkt der Lieferung fällig)
Rechnungskonto für qualifizierte Institutionen und Unternehmen
Vorauszahlung per Banküberweisung
![]()
![]()
![]()
![]()


Weitere Produkte von vollständig autorisierten Partnern
Die durchschnittliche Dauer bis zum Versand beträgt 1-3 Tage; es können zusätzliche Versandgebühren anfallen. Die tatsächliche Lieferzeit entnehmen Sie bitte der Produktseite, dem Warenkorb und der Kasse.
Incoterms: CPT (Zoll und anwendbare Mehrwertsteuer/Steuer fällig zum Zeitpunkt der Lieferung)
Weitere Informationen erhalten Sie über Hilfe und Kundendienst
Demonstration circuit 1335B-C is a high-power supply featuring the LTC®4269IDKD-1. This board acts as an IEEE 802.3at compliant, high power Power-over-Ethernet (PoE), Powered Device (PD) and connects at the RJ45 to a compatible high power Power Sourcing Equipment (PSE) device, such as the DC1366.
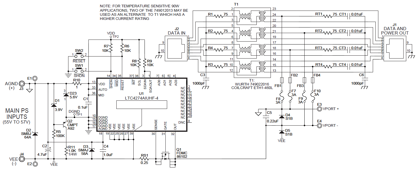
Demonstration circuit 1814A features the LTC®4274A, single port power sourcing equipment (PSE) controller, capable of delivering up to 90W of LTPoE++™ power to a compatible LTPoE++ powered device (PD). A proprietary detection / classification scheme allows mutual identification between an LTPoE++ PSE and LTPoE++ PD while remaining compatible and interoperable with existing Type 1 (13W) and Type 2…
Pasadena (MAXREFDES31#) is a highly efficient, flyback, 3.3V and 5V Class 4 powered device (PD) with a 40V to 57V auxiliary input. The design features the MAX5969B as the controller. The MAX5974A controls current-mode PWM converters and provides frequency fold-back for both the auxiliary input and power-over-Ethernet (PoE) applications. The design is a high-performance, compact, IEEE 802.3af/at c…
Demonstration circuit 1561B is a high power supply, featuring the LTCR4278. This board is a Type 2 (IEEE 802.3at) compliant, high power Power-over-Ethernet (PoE), Powered Device (PD). The DC1561B also features a wide auxiliary input voltage range of 9 V to 57 V. The demonstration board can connect to a Type 2 Power Sourcing Equipment (PSE) device, such as the DC1567.
The HPA108 evaluation module implements an IEEE 802.3af-compliant class-3 power interface and a DC/DC switching converter using the Texas Instruments TPS23750 powered device (PD) controller in a typical Power-over-Ethernet (PoE) configuration.
TPS23754EVM-383 contains evaluation and reference circuitry for the TPS23754. The TPS23754 is an IEEE 802.3at compliant powered device (PD) controller and power supply controller optimized for isolated converter topologies. TPS23754EVM-383 is targeted at 25W, active clamp, forward converter applications.
This application note describes the demonstration board for the evaluation of a Power over Ethernet (PoE) system used to transmit electrical power, along with data, to remote devices over a standard twisted-pair cable in an Ethernet network.
Design Accelerator Kits (DAK) provide all of the essential materials to get you started on your next switch mode power supply design. The kits include a fully assembled and tested prototype power supply board, comprehensive engineering report, product samples, unpopulated circuit board, data sheet and other related documentation.
Demonstration circuit DC1415A features the LTC4265CEDE, a third-generation Powered Device (PD) controller for Power-over-Ethernet (PoE) applications. The LTC4265 is compliant to IEEE Standard 802.3at. It can handle up to 25.5 W and recognizes 2-event classification.
Power over Ethernet (PoE) provides power to Ethernet connected devices, through Ethernet lines, eliminating the need for connecting AC mains to the target devices.
Co-Browse
Wenn Sie die Co-Browse-Funktion verwenden, erklären Sie sich damit einverstanden, dass ein Kundendienstmitarbeiter von DigiKey Ihren Browser aus der Ferne betrachten kann. Wenn das Co-Browse-Fenster geöffnet wird, geben Sie bitte die Sitzungs-ID, die Sie in der Symbolleiste finden, an den Kundendienstmitarbeiter weiter.
DigiKey misst dem Schutz Ihrer Privatsphäre große Bedeutung bei. Weitere Informationen finden Sie in unserer Datenschutzerklärung und unserem Cookie-Hinweis.
Ja, weiter zu Co-BrowseIn unserem TechForum erhalten Sie schnelle und präzise Antworten von DigiKeys erfahrenen Technikern und Ingenieuren.
Bitte besuchen Sie den Bereich Hilfe und Support auf unserer Website, um Informationen zu Bestellung, Versand, Lieferung und mehr zu erhalten.
Registrierte Benutzer können ihre Bestellungen über das Dropdown-Menü ihres Kontos verfolgen, oder hier klicken. *Es kann bis zu 12 Stunden dauern, bis der Bestellstatus nach Absenden der Bestellung aktualisiert wird.
Nutzer können den Retourenprozess auf der Seite Rücksendungen initiieren.
Angebote können von registrierten Benutzern unter myLists erstellt werden.
Besuchen Sie die Registrierungsseite und geben Sie die erforderlichen Informationen ein. Sie erhalten eine E-Mail-Bestätigung, wenn Ihre Registrierung abgeschlossen ist.
Die Lieferung von Bestellungen nach Österreich erfolgt je nach Bestimmungsort normalerweise innerhalb von 48 Stunden.
Kostenlose Lieferung nach Österreich für Bestellungen im Wert von 50 EUR oder mehr. Für Bestellungen im Wert von unter 50 EUR werden Versandkosten in Höhe von 18 EUR berechnet.
UPS-Fracht im Voraus bezahlt: DDP (Zoll- und Einfuhrgebühren bezahlt von DigiKey)
FedEx- oder DHL-Fracht im Voraus bezahlt: CPT (Zoll- und Einfuhrgebühren sowie Umsatzsteuer sind zum Zeitpunkt der Lieferung fällig)
Rechnungskonto für qualifizierte Institutionen und Unternehmen
Vorauszahlung per Banküberweisung
![]()
![]()
![]()
![]()


Weitere Produkte von vollständig autorisierten Partnern
Die durchschnittliche Dauer bis zum Versand beträgt 1-3 Tage; es können zusätzliche Versandgebühren anfallen. Die tatsächliche Lieferzeit entnehmen Sie bitte der Produktseite, dem Warenkorb und der Kasse.
Incoterms: CPT (Zoll und anwendbare Mehrwertsteuer/Steuer fällig zum Zeitpunkt der Lieferung)
Weitere Informationen erhalten Sie über Hilfe und Kundendienst
Vielen Dank!
Behalten Sie Ihren Posteingang im Auge, um Neuigkeiten und Updates von DigiKey nicht zu verpassen.
Bitte geben Sie eine E-mail-Adresse ein