Die Lieferung von Bestellungen nach Österreich erfolgt je nach Bestimmungsort normalerweise innerhalb von 48 Stunden.
Kostenlose Lieferung nach Österreich für Bestellungen im Wert von 50 EUR oder mehr. Für Bestellungen im Wert von unter 50 EUR werden Versandkosten in Höhe von 18 EUR berechnet.
UPS-Fracht im Voraus bezahlt: DDP (Zoll- und Einfuhrgebühren bezahlt von DigiKey)
FedEx- oder DHL-Fracht im Voraus bezahlt: CPT (Zoll- und Einfuhrgebühren sowie Umsatzsteuer sind zum Zeitpunkt der Lieferung fällig)
Rechnungskonto für qualifizierte Institutionen und Unternehmen
Vorauszahlung per Banküberweisung
![]()
![]()
![]()
![]()


Weitere Produkte von vollständig autorisierten Partnern
Die durchschnittliche Dauer bis zum Versand beträgt 1-3 Tage; es können zusätzliche Versandgebühren anfallen. Die tatsächliche Lieferzeit entnehmen Sie bitte der Produktseite, dem Warenkorb und der Kasse.
Incoterms: CPT (Zoll und anwendbare Mehrwertsteuer/Steuer fällig zum Zeitpunkt der Lieferung)
Weitere Informationen erhalten Sie über Hilfe und Kundendienst
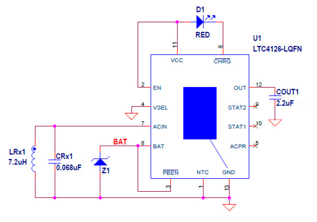
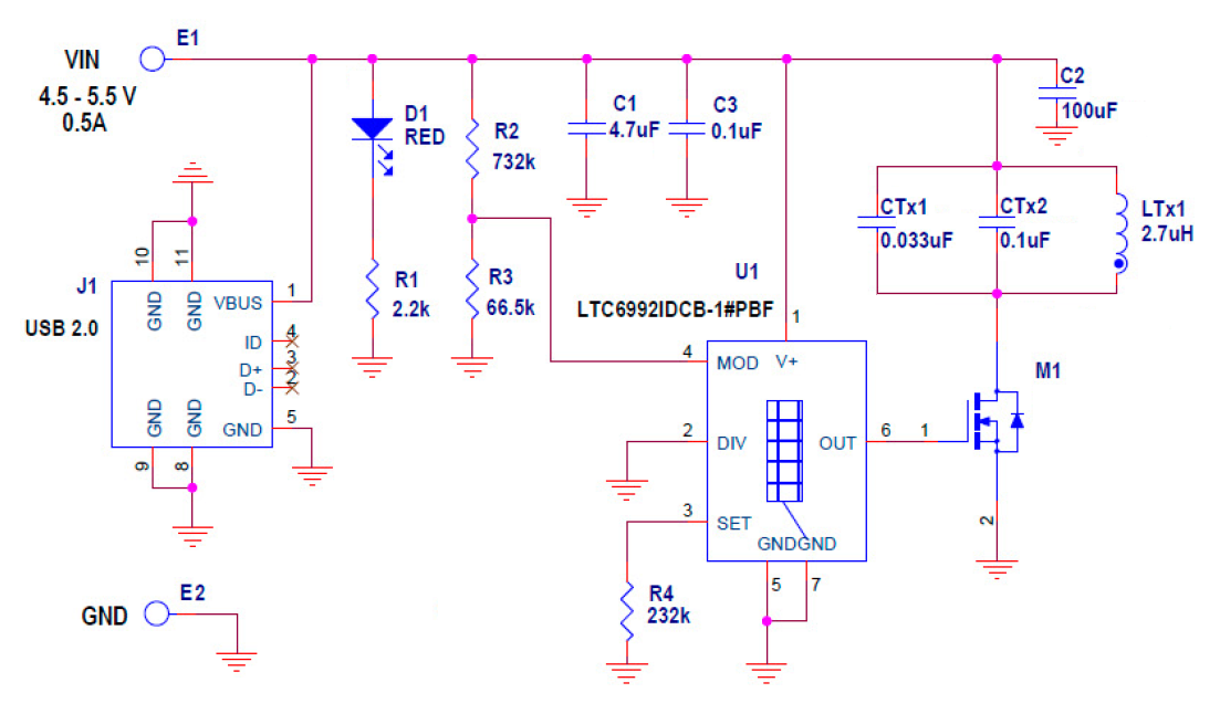
DC2663A is a Demonstration kit of the DC2662A receiver board, featuring the LTC4126EDC, the DC2661A single switch transmitter board featuring the LTC6992 and the DC2687A application-sized receiver board featuring the LTC4126EDC. The DC2662A can charge a single Li-Ion battery at up to 7.5 mA with an air gap of 2.0 mm to 4.0 mm.
The LTC4126 is a low-power wireless single-cell Li-Ion battery charger with an integrated step-down DC/DC regulator. The step-down regulator is a low-noise multimode charge pump which is powered from the battery and provides a regulated 1.2V at the output. The switching frequency is set to either 50kHz or 75kHz depending on the mode to keep any switching noise out of the audible range.
The LTC4126 charger is a full-featured constant-current constant-voltage Li-Ion battery charger with automatic recharge, automatic termination by safety timer, and battery temperature monitoring via an NTC pin. Charge current is fixed at 7.5mA with a 6-hour termination timer. Under voltage protection disconnects the battery from all loads when the battery voltage is below 3.0V.
The LTC6992 is a silicon oscillator with an easy-to-use analog voltage-controlled pulse width modulation (PWM) capability. The LTC6992 is part of the TimerBlox family of versatile silicon timing devices.
| Manufacturer | Analog Devices Inc. |
|---|---|
| Category | Power Management |
| Sub-Category | Battery Chargers |
| Eval Board Part Number | 505-DC2663A-KIT-ND |
| Eval Board Supplier | Analog Devices Inc. |
| Eval Board |
Normally In Stock
|
| Cell Type |
Lithium Ion, Li-Ion
|
| Configuration |
1 Cell (Li-Ion)
|
| Voltage In |
2.7 ~ 5.5 V
|
| Voltage Out |
4.2 V
|
| Current Out |
7.5 mA
|
| Features |
Auto Off
Auto Re-Charge Cell Temperature Monitoring LDO Regulator(s), On-Chip Over Voltage Protection Shutdown, Enable, Standby Under Voltage Protection, Brown-Out |
| Quiescent Current [Typical] |
50 µA
|
| Sleep Mode Current [Typical] |
4 µA
|
| Component Count + Extras |
27 + 28
|
| Application / Target Market |
Computer Peripherals
Medical Portable Devices Wearable Devices |
| Design Author |
Linear Technology
|
| Main I.C. Base Part |
LTC4126
LTC6992 |
| Quiescent Current [Maximum] |
80 µA
|
| Sleep Mode Current [Maximum] |
8 µA
|
| Date Created By Author | 2018-01 |
| Date Added To Library | 2019-07 |
Co-Browse
Wenn Sie die Co-Browse-Funktion verwenden, erklären Sie sich damit einverstanden, dass ein Kundendienstmitarbeiter von DigiKey Ihren Browser aus der Ferne betrachten kann. Wenn das Co-Browse-Fenster geöffnet wird, geben Sie bitte die Sitzungs-ID, die Sie in der Symbolleiste finden, an den Kundendienstmitarbeiter weiter.
DigiKey misst dem Schutz Ihrer Privatsphäre große Bedeutung bei. Weitere Informationen finden Sie in unserer Datenschutzerklärung und unserem Cookie-Hinweis.
Ja, weiter zu Co-BrowseIn unserem TechForum erhalten Sie schnelle und präzise Antworten von DigiKeys erfahrenen Technikern und Ingenieuren.
Bitte besuchen Sie den Bereich Hilfe und Support auf unserer Website, um Informationen zu Bestellung, Versand, Lieferung und mehr zu erhalten.
Registrierte Benutzer können ihre Bestellungen über das Dropdown-Menü ihres Kontos verfolgen, oder hier klicken. *Es kann bis zu 12 Stunden dauern, bis der Bestellstatus nach Absenden der Bestellung aktualisiert wird.
Nutzer können den Retourenprozess auf der Seite Rücksendungen initiieren.
Angebote können von registrierten Benutzern unter myLists erstellt werden.
Besuchen Sie die Registrierungsseite und geben Sie die erforderlichen Informationen ein. Sie erhalten eine E-Mail-Bestätigung, wenn Ihre Registrierung abgeschlossen ist.
Die Lieferung von Bestellungen nach Österreich erfolgt je nach Bestimmungsort normalerweise innerhalb von 48 Stunden.
Kostenlose Lieferung nach Österreich für Bestellungen im Wert von 50 EUR oder mehr. Für Bestellungen im Wert von unter 50 EUR werden Versandkosten in Höhe von 18 EUR berechnet.
UPS-Fracht im Voraus bezahlt: DDP (Zoll- und Einfuhrgebühren bezahlt von DigiKey)
FedEx- oder DHL-Fracht im Voraus bezahlt: CPT (Zoll- und Einfuhrgebühren sowie Umsatzsteuer sind zum Zeitpunkt der Lieferung fällig)
Rechnungskonto für qualifizierte Institutionen und Unternehmen
Vorauszahlung per Banküberweisung
![]()
![]()
![]()
![]()


Weitere Produkte von vollständig autorisierten Partnern
Die durchschnittliche Dauer bis zum Versand beträgt 1-3 Tage; es können zusätzliche Versandgebühren anfallen. Die tatsächliche Lieferzeit entnehmen Sie bitte der Produktseite, dem Warenkorb und der Kasse.
Incoterms: CPT (Zoll und anwendbare Mehrwertsteuer/Steuer fällig zum Zeitpunkt der Lieferung)
Weitere Informationen erhalten Sie über Hilfe und Kundendienst
Vielen Dank!
Behalten Sie Ihren Posteingang im Auge, um Neuigkeiten und Updates von DigiKey nicht zu verpassen.
Bitte geben Sie eine E-mail-Adresse ein