Die Lieferung von Bestellungen nach Österreich erfolgt je nach Bestimmungsort normalerweise innerhalb von 48 Stunden.
Kostenlose Lieferung nach Österreich für Bestellungen im Wert von 50 EUR oder mehr. Für Bestellungen im Wert von unter 50 EUR werden Versandkosten in Höhe von 18 EUR berechnet.
UPS-Fracht im Voraus bezahlt: DDP (Zoll- und Einfuhrgebühren bezahlt von DigiKey)
FedEx- oder DHL-Fracht im Voraus bezahlt: CPT (Zoll- und Einfuhrgebühren sowie Umsatzsteuer sind zum Zeitpunkt der Lieferung fällig)
Rechnungskonto für qualifizierte Institutionen und Unternehmen
Vorauszahlung per Banküberweisung
![]()
![]()
![]()
![]()


Weitere Produkte von vollständig autorisierten Partnern
Die durchschnittliche Dauer bis zum Versand beträgt 1-3 Tage; es können zusätzliche Versandgebühren anfallen. Die tatsächliche Lieferzeit entnehmen Sie bitte der Produktseite, dem Warenkorb und der Kasse.
Incoterms: CPT (Zoll und anwendbare Mehrwertsteuer/Steuer fällig zum Zeitpunkt der Lieferung)
Weitere Informationen erhalten Sie über Hilfe und Kundendienst
The MAX17260X evaluation kits are fully assembled and tested surface-mount PCBs that evaluate the stand-alone ModelGauge m5 host-side fuel-gauge ICs for lithium-ion (Li+) batteries in handheld and portable equipment.
The USB Type-C High Power 60W Charger Reference Design adds high power Type-C capabilities to designs. The design negotiates as a source/DFP for up to 60W through the USB Type-C receptacle.
The MCP7383XEV-DIBC AC/USB Dual Input Battery Charger Evaluation Board demonstrates Microchip's stand-alone Linear Li-Ion Battery Charger. In this case the MCP73837 with Power-Good Monitor function. The MCP73837 require only minimum components to implement a complete battery charge management circuit.
The MCP7383XEV-DIBC AC/USB Dual Input Battery Charger Evaluation Board demonstrates Microchip's stand-alone Linear Li-Ion Battery Charger. In this case the MCP73838 with Timer Enable function. The MCP73838 require only minimum components to implement a complete battery charge management circuit.
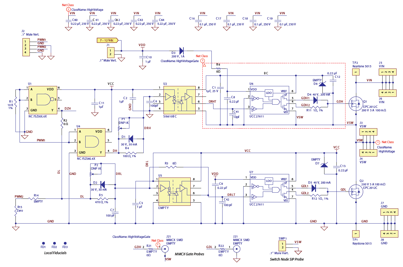
The EPC9004C development board is a 200 V maximum device voltage, 2 A maximum output current, half bridge with onboard gate drives, featuring the EPC2012C enhancement mode (eGaN®) field effect transistor (FET).
The HPA107 evaluation module implements an IEEE 802.3af-compliant class-3 power interface and a non-isolated DC/DC switching converter using the Texas Instruments TPS23750 powered device (PD) controller in a typical power-over-Ethernet (PoE) configuration.
The MCP1631HV Multi-Chemistry Battery Charger is fully assembled and tested for charging one or two series Li-Ion Batteries, one to five series cell NiMH or NiCd batteries, or driving one to two 1 Watt LEDs. The charge termination for Li-Ion is based upon a percentage of fast charge current, the charge termination for NiMH is based on a negative voltage change versus time or positive temperature …
The development board is in a half bridge topology with onboard gate drives, featuring the EPC8000 family of high frequency enhancement mode (eGaN®) field effect transistors (FETs).
The MCP1630 Low-Cost Li-Ion Battery Charger is used to evaluate Microchip’s MCP1630 in a SEPIC power converter application. As provided, the MCP1630 Low-Cost Li-Ion Battery Charger is capable of charging a single-cell, Li-Ion battery pack from an input voltage of 6V to 18V.
The MCP73855 Battery Charger Evaluation Board is set up to evaluate simple, stand-alone, linear charging of single cell Li-Ion/Li-Polymer battery packs (the battery packs are not included). The board design provides constant current charging followed by constant voltage charging with automatic charge termination.
Co-Browse
Wenn Sie die Co-Browse-Funktion verwenden, erklären Sie sich damit einverstanden, dass ein Kundendienstmitarbeiter von DigiKey Ihren Browser aus der Ferne betrachten kann. Wenn das Co-Browse-Fenster geöffnet wird, geben Sie bitte die Sitzungs-ID, die Sie in der Symbolleiste finden, an den Kundendienstmitarbeiter weiter.
DigiKey misst dem Schutz Ihrer Privatsphäre große Bedeutung bei. Weitere Informationen finden Sie in unserer Datenschutzerklärung und unserem Cookie-Hinweis.
Ja, weiter zu Co-BrowseIn unserem TechForum erhalten Sie schnelle und präzise Antworten von DigiKeys erfahrenen Technikern und Ingenieuren.
Bitte besuchen Sie den Bereich Hilfe und Support auf unserer Website, um Informationen zu Bestellung, Versand, Lieferung und mehr zu erhalten.
Registrierte Benutzer können ihre Bestellungen über das Dropdown-Menü ihres Kontos verfolgen, oder hier klicken. *Es kann bis zu 12 Stunden dauern, bis der Bestellstatus nach Absenden der Bestellung aktualisiert wird.
Nutzer können den Retourenprozess auf der Seite Rücksendungen initiieren.
Angebote können von registrierten Benutzern unter myLists erstellt werden.
Besuchen Sie die Registrierungsseite und geben Sie die erforderlichen Informationen ein. Sie erhalten eine E-Mail-Bestätigung, wenn Ihre Registrierung abgeschlossen ist.
Die Lieferung von Bestellungen nach Österreich erfolgt je nach Bestimmungsort normalerweise innerhalb von 48 Stunden.
Kostenlose Lieferung nach Österreich für Bestellungen im Wert von 50 EUR oder mehr. Für Bestellungen im Wert von unter 50 EUR werden Versandkosten in Höhe von 18 EUR berechnet.
UPS-Fracht im Voraus bezahlt: DDP (Zoll- und Einfuhrgebühren bezahlt von DigiKey)
FedEx- oder DHL-Fracht im Voraus bezahlt: CPT (Zoll- und Einfuhrgebühren sowie Umsatzsteuer sind zum Zeitpunkt der Lieferung fällig)
Rechnungskonto für qualifizierte Institutionen und Unternehmen
Vorauszahlung per Banküberweisung
![]()
![]()
![]()
![]()


Weitere Produkte von vollständig autorisierten Partnern
Die durchschnittliche Dauer bis zum Versand beträgt 1-3 Tage; es können zusätzliche Versandgebühren anfallen. Die tatsächliche Lieferzeit entnehmen Sie bitte der Produktseite, dem Warenkorb und der Kasse.
Incoterms: CPT (Zoll und anwendbare Mehrwertsteuer/Steuer fällig zum Zeitpunkt der Lieferung)
Weitere Informationen erhalten Sie über Hilfe und Kundendienst
Vielen Dank!
Behalten Sie Ihren Posteingang im Auge, um Neuigkeiten und Updates von DigiKey nicht zu verpassen.
Bitte geben Sie eine E-mail-Adresse ein