Die Lieferung von Bestellungen nach Ă–sterreich erfolgt je nach Bestimmungsort normalerweise innerhalb von 48 Stunden.
Kostenlose Lieferung nach Österreich für Bestellungen im Wert von 50 EUR oder mehr. Für Bestellungen im Wert von unter 50 EUR werden Versandkosten in Höhe von 18 EUR berechnet.
UPS-Fracht im Voraus bezahlt: DDP (Zoll- und EinfuhrgebĂĽhren bezahlt von DigiKey)
FedEx- oder DHL-Fracht im Voraus bezahlt: CPT (Zoll- und Einfuhrgebühren sowie Umsatzsteuer sind zum Zeitpunkt der Lieferung fällig)
Rechnungskonto fĂĽr qualifizierte Institutionen und Unternehmen
Vorauszahlung per BankĂĽberweisung
![]()
![]()
![]()
![]()


Weitere Produkte von vollständig autorisierten Partnern
Die durchschnittliche Dauer bis zum Versand beträgt 1-3 Tage; es können zusätzliche Versandgebühren anfallen. Die tatsächliche Lieferzeit entnehmen Sie bitte der Produktseite, dem Warenkorb und der Kasse.
Incoterms: CPT (Zoll und anwendbare Mehrwertsteuer/Steuer fällig zum Zeitpunkt der Lieferung)
Weitere Informationen erhalten Sie ĂĽber Hilfe und Kundendienst
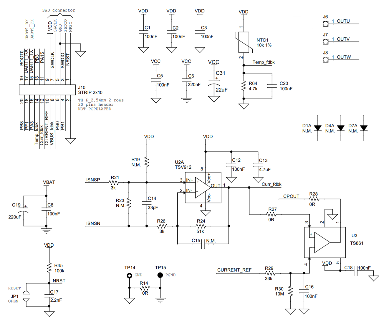
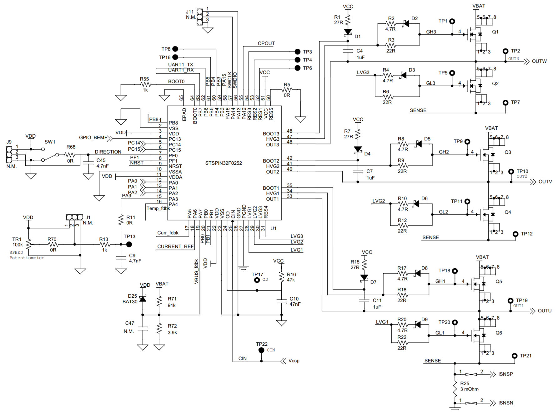
The STEVAL-PTOOL2V1 BLDC driver reference design is tailored for battery-operated power tools using 8S to 15S battery packs. It is based on the STSPIN32F0252 motor controller with embedded 3-phase, 250 V gate driver and low-power STM32 MCU. The power stage is based on the STL130N8F7 power MOSFETs or any similarly rated device in a PowerFlat 5x6 package.This compact 80 mm x 58 mm design is ideal for power tools and any similar battery-operated applications in terms of architecture, rating and performance.
The board implements single shunt sensing topology with both field-oriented control (FOC) and sensored or sensorless 6-step control supported for driving permanent magnet synchronous motors (PMSM) and brushless DC (BLDC) motors. The companion 6-step STSW-PTOOL2V1 firmware is ready to use with position feedback from phase Hall-effect sensors.
This reference design can deliver up to 19 A continuous current with very good thermal dissipation performance thanks to the mounted heatsink. It is compatible with a wide input voltage range from 20 to 72 VDC, and includes an auxiliary power stage with the VIPER013 in buck configuration to generate +12V and +3.3V supply voltage required by the application.
The STEVAL-PTOOL2V1 features a potentiometer for speed variation and protection features include thermal shutdown, undervoltage lockout, and overcurrent protection.
| Manufacturer | STMicroelectronics |
|---|---|
| Category | Motor Control |
| Eval Board Part Number | 497-STEVAL-PTOOL2V1-ND |
| Eval Board Supplier | STMicroelectronics |
| Eval Board |
Normally In Stock
|
| Voltage In |
20 ~ 72 V
|
| Number of Motors and Type |
1, 3-Ph BLDC Motor
1, 3-Ph BLDC, Sensorless 1, 3-Ph PMSM Motor 1, 3-Ph PMSM, Sensorlesss |
| Power / Current Out |
19 A rms, (36 A Peak)
|
| Features |
Current Limit (Adj. or Fixed)
Current Sensing Encoder Input Hall Input Over Current Protection Sensorless Control (FOC) Thermal Protection UART Interface Under Voltage Protection, Brown-Out Voltage Sensing |
| Component Count + Extras |
149 + 62
|
| Application / Target Market |
Drones
Motor Control Power Tools Pumps |
| Design Author |
STMicroelectronics
|
| Main I.C. Base Part |
STSPIN32F0252
|
| Date Created By Author | 2020-10 |
| Date Added To Library | 2022-04 |
Co-Browse
Wenn Sie die Co-Browse-Funktion verwenden, erklären Sie sich damit einverstanden, dass ein Kundendienstmitarbeiter von DigiKey Ihren Browser aus der Ferne betrachten kann. Wenn das Co-Browse-Fenster geöffnet wird, geben Sie bitte die Sitzungs-ID, die Sie in der Symbolleiste finden, an den Kundendienstmitarbeiter weiter.
DigiKey misst dem Schutz Ihrer Privatsphäre große Bedeutung bei. Weitere Informationen finden Sie in unserer Datenschutzerklärung und unserem Cookie-Hinweis.
Ja, weiter zu Co-BrowseIn unserem TechForum erhalten Sie schnelle und präzise Antworten von DigiKeys erfahrenen Technikern und Ingenieuren.
Bitte besuchen Sie den Bereich Hilfe und Support auf unserer Website, um Informationen zu Bestellung, Versand, Lieferung und mehr zu erhalten.
Registrierte Benutzer können ihre Bestellungen über das Dropdown-Menü ihres Kontos verfolgen, oder hier klicken. *Es kann bis zu 12 Stunden dauern, bis der Bestellstatus nach Absenden der Bestellung aktualisiert wird.
Nutzer können den Retourenprozess auf der Seite Rücksendungen initiieren.
Angebote können von registrierten Benutzern unter myLists erstellt werden.
Besuchen Sie die Registrierungsseite und geben Sie die erforderlichen Informationen ein. Sie erhalten eine E-Mail-Bestätigung, wenn Ihre Registrierung abgeschlossen ist.
Die Lieferung von Bestellungen nach Ă–sterreich erfolgt je nach Bestimmungsort normalerweise innerhalb von 48 Stunden.
Kostenlose Lieferung nach Österreich für Bestellungen im Wert von 50 EUR oder mehr. Für Bestellungen im Wert von unter 50 EUR werden Versandkosten in Höhe von 18 EUR berechnet.
UPS-Fracht im Voraus bezahlt: DDP (Zoll- und EinfuhrgebĂĽhren bezahlt von DigiKey)
FedEx- oder DHL-Fracht im Voraus bezahlt: CPT (Zoll- und Einfuhrgebühren sowie Umsatzsteuer sind zum Zeitpunkt der Lieferung fällig)
Rechnungskonto fĂĽr qualifizierte Institutionen und Unternehmen
Vorauszahlung per BankĂĽberweisung
![]()
![]()
![]()
![]()


Weitere Produkte von vollständig autorisierten Partnern
Die durchschnittliche Dauer bis zum Versand beträgt 1-3 Tage; es können zusätzliche Versandgebühren anfallen. Die tatsächliche Lieferzeit entnehmen Sie bitte der Produktseite, dem Warenkorb und der Kasse.
Incoterms: CPT (Zoll und anwendbare Mehrwertsteuer/Steuer fällig zum Zeitpunkt der Lieferung)
Weitere Informationen erhalten Sie ĂĽber Hilfe und Kundendienst
Vielen Dank!
Behalten Sie Ihren Posteingang im Auge, um Neuigkeiten und Updates von DigiKey nicht zu verpassen.
Bitte geben Sie eine E-mail-Adresse ein