Die Lieferung von Bestellungen nach Österreich erfolgt je nach Bestimmungsort normalerweise innerhalb von 48 Stunden.
Kostenlose Lieferung nach Österreich für Bestellungen im Wert von 60 USD oder mehr. Für Bestellungen im Wert von unter 60 USD werden Versandkosten in Höhe von 22 USD berechnet.
UPS-Fracht im Voraus bezahlt: DDP (Zoll- und Einfuhrgebühren bezahlt von DigiKey)
FedEx- oder DHL-Fracht im Voraus bezahlt: CPT (Zoll- und Einfuhrgebühren sowie Umsatzsteuer sind zum Zeitpunkt der Lieferung fällig)
Rechnungskonto für qualifizierte Institutionen und Unternehmen
Vorauszahlung per Banküberweisung
![]()
![]()
![]()
![]()
![]()


Weitere Produkte von vollständig autorisierten Partnern
Die durchschnittliche Dauer bis zum Versand beträgt 1-3 Tage; es können zusätzliche Versandgebühren anfallen. Die tatsächliche Lieferzeit entnehmen Sie bitte der Produktseite, dem Warenkorb und der Kasse.
Incoterms: CPT (Zoll und anwendbare Mehrwertsteuer/Steuer fällig zum Zeitpunkt der Lieferung)
Weitere Informationen erhalten Sie über Hilfe und Kundendienst
The NCL30186SMRTGEVB Evaluation Board is an AC-DC power factor corrected flyback controller targeting isolated and non-isolated “Smart-dimmable” constant current LED drivers. The controller operates in a quasi-resonant mode to provide optimal efficiency. The current control algorithm supports flyback, buck-boost, and SEPIC topologies. Thanks to a novel control method, the device is able to tightly regulate a constant LED current from the primary side.
The STEVAL–LLL003V1 evaluation board is a constant current LED driver, based on non-isolated buck topology using VIPer0P. The board delivers 130 mA ± 2.5% at an output load of 15 – 21 white LEDs.
The STEVAL-LLL006V1 board is designed to help you evaluate high power LED lighting solutions with comprehensive power management and wireless connectivity. The board integrates an intelligent power conversion stage thanks to the HVLED001A LED lighting controller with various operating modes, sensing and protection mechanisms, and highly efficient switching based on the STP21N90K5 Power MOSFET.
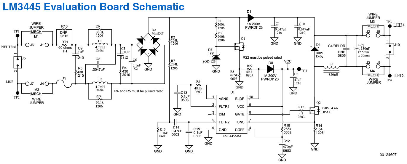
This demonstration board highlights the performance of a LM3445 based Flyback LED driver solution that can be used to power a single LED string consisting of 4 to 8 series connected LEDs from an 90 VRMS to 135 VRMS, 60 Hz input power supply. The key performance characteristics under typical operating conditions are summarized in this application note.
The evaluation board included in this shipment converts 85VAC to 135VAC input and drives five to thirteen series connected LED’s at the currents listed in the Evaluation Board Operating Conditions section.
The TPS92210EVM-613 evaluation module is a constant current TRIAC dimmable LED driver. It can drive 9 to 10 LEDs at 350 mA and is rated for an AC input of 184 VRMS to 265 VRMS. The TPS92210EVM-613 uses the TPS92210 in a Discontinuous Conduction Mode (DCM) flyback topology.
The document (linked below) describes a non-isolated, power-factor corrected, low THD, high efficiency LED driver designed to drive an LED string with a nominal voltage of 36 V at a current of 330 mA from an input voltage range of 90 VAC to 265 VAC. It is designed to fit inside a T8 tube fixture.
The STEVAL-ILL055V1 is an isolated SMPS designed in high power factor flyback topology. It generates a 640 mA nominal output current, delivering up to 11 W of output power and provides a cost-effective and space-saving solution. This product evaluation board is based on the HVLED815PF, a monolithic converter integrating both an 800 V avalanche-rugged MOSFET and PWM controller in a single package.…
The document describes a non-isolated high power factor (PF) LED driver designed to drive a nominal LED string voltage of 16 V at 800 mA from an input voltage range of 140 VAC to 280 VAC. The LED driver utilizes the LNK414EG from the LinkSwitch-PH family of ICs.
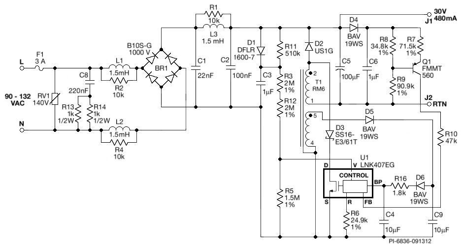
The document describes a non-isolated, high power factor (PF), TRIAC dimmable LED driver. The driver is designed to drive a nominal LED string voltage of 30 V at 480 mA from an input voltage range of 90 VAC to 132 VAC (60 Hz typical). The LED driver utilizes the LNK407EG from the LinkSwitch-PH family of ICs.
Co-Browse
Wenn Sie die Co-Browse-Funktion verwenden, erklären Sie sich damit einverstanden, dass ein Kundendienstmitarbeiter von DigiKey Ihren Browser aus der Ferne betrachten kann. Wenn das Co-Browse-Fenster geöffnet wird, geben Sie bitte die Sitzungs-ID, die Sie in der Symbolleiste finden, an den Kundendienstmitarbeiter weiter.
DigiKey misst dem Schutz Ihrer Privatsphäre große Bedeutung bei. Weitere Informationen finden Sie in unserer Datenschutzerklärung und unserem Cookie-Hinweis.
Ja, weiter zu Co-BrowseIn unserem TechForum erhalten Sie schnelle und präzise Antworten von DigiKeys erfahrenen Technikern und Ingenieuren.
Bitte besuchen Sie den Bereich Hilfe und Support auf unserer Website, um Informationen zu Bestellung, Versand, Lieferung und mehr zu erhalten.
Registrierte Benutzer können ihre Bestellungen über das Dropdown-Menü ihres Kontos verfolgen, oder hier klicken. *Es kann bis zu 12 Stunden dauern, bis der Bestellstatus nach Absenden der Bestellung aktualisiert wird.
Nutzer können den Retourenprozess auf der Seite Rücksendungen initiieren.
Angebote können von registrierten Benutzern unter myLists erstellt werden.
Besuchen Sie die Registrierungsseite und geben Sie die erforderlichen Informationen ein. Sie erhalten eine E-Mail-Bestätigung, wenn Ihre Registrierung abgeschlossen ist.
Die Lieferung von Bestellungen nach Österreich erfolgt je nach Bestimmungsort normalerweise innerhalb von 48 Stunden.
Kostenlose Lieferung nach Österreich für Bestellungen im Wert von 60 USD oder mehr. Für Bestellungen im Wert von unter 60 USD werden Versandkosten in Höhe von 22 USD berechnet.
UPS-Fracht im Voraus bezahlt: DDP (Zoll- und Einfuhrgebühren bezahlt von DigiKey)
FedEx- oder DHL-Fracht im Voraus bezahlt: CPT (Zoll- und Einfuhrgebühren sowie Umsatzsteuer sind zum Zeitpunkt der Lieferung fällig)
Rechnungskonto für qualifizierte Institutionen und Unternehmen
Vorauszahlung per Banküberweisung
![]()
![]()
![]()
![]()
![]()


Weitere Produkte von vollständig autorisierten Partnern
Die durchschnittliche Dauer bis zum Versand beträgt 1-3 Tage; es können zusätzliche Versandgebühren anfallen. Die tatsächliche Lieferzeit entnehmen Sie bitte der Produktseite, dem Warenkorb und der Kasse.
Incoterms: CPT (Zoll und anwendbare Mehrwertsteuer/Steuer fällig zum Zeitpunkt der Lieferung)
Weitere Informationen erhalten Sie über Hilfe und Kundendienst
Vielen Dank!
Behalten Sie Ihren Posteingang im Auge, um Neuigkeiten und Updates von DigiKey nicht zu verpassen.
Bitte geben Sie eine E-mail-Adresse ein