Die Lieferung von Bestellungen nach Österreich erfolgt je nach Bestimmungsort normalerweise innerhalb von 48 Stunden.
Kostenlose Lieferung nach Österreich für Bestellungen im Wert von 60 USD oder mehr. Für Bestellungen im Wert von unter 60 USD werden Versandkosten in Höhe von 22 USD berechnet.
UPS-Fracht im Voraus bezahlt: DDP (Zoll- und Einfuhrgebühren bezahlt von DigiKey)
FedEx- oder DHL-Fracht im Voraus bezahlt: CPT (Zoll- und Einfuhrgebühren sowie Umsatzsteuer sind zum Zeitpunkt der Lieferung fällig)
Rechnungskonto für qualifizierte Institutionen und Unternehmen
Vorauszahlung per Banküberweisung
![]()
![]()
![]()
![]()
![]()


Weitere Produkte von vollständig autorisierten Partnern
Die durchschnittliche Dauer bis zum Versand beträgt 1-3 Tage; es können zusätzliche Versandgebühren anfallen. Die tatsächliche Lieferzeit entnehmen Sie bitte der Produktseite, dem Warenkorb und der Kasse.
Incoterms: CPT (Zoll und anwendbare Mehrwertsteuer/Steuer fällig zum Zeitpunkt der Lieferung)
Weitere Informationen erhalten Sie über Hilfe und Kundendienst
The STEVAL-ILL045V1 demonstration board showcases ST’s new LED driver chip, HVLED815PF.
The RT7310 is a high power factor constant current LED driver which is optimized for the compatibility with phase-cut dimmers. It supports high power factor across a wide range of line voltages, and it drives the converter in the Quasi-Resonant (QR) mode to achieve higher efficiency.
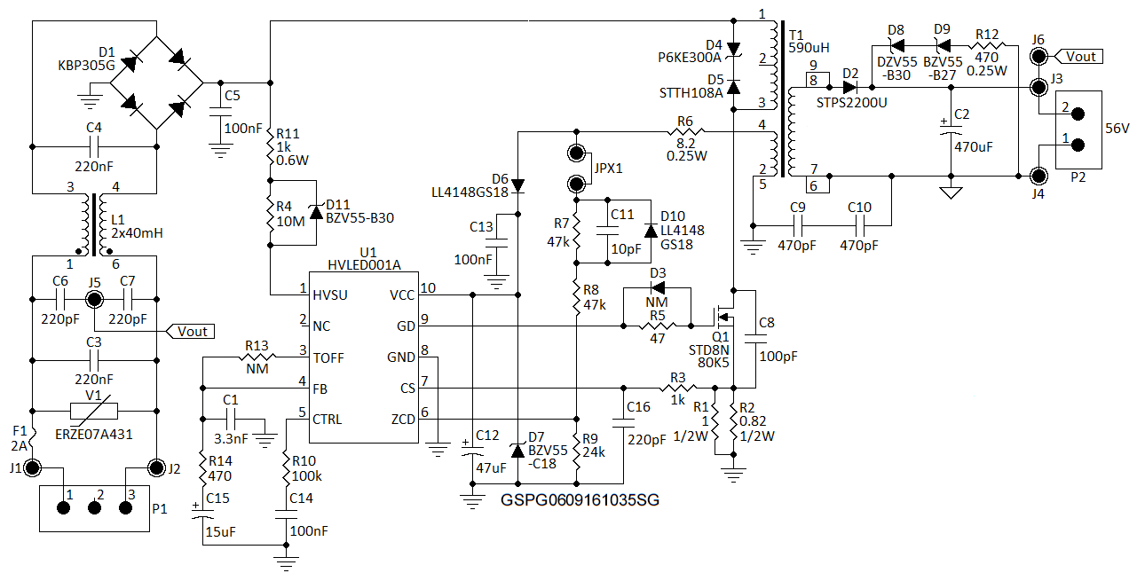
This board implements an offline power converter based on a single stage high-PF flyback topology using the HVLED001A controller.
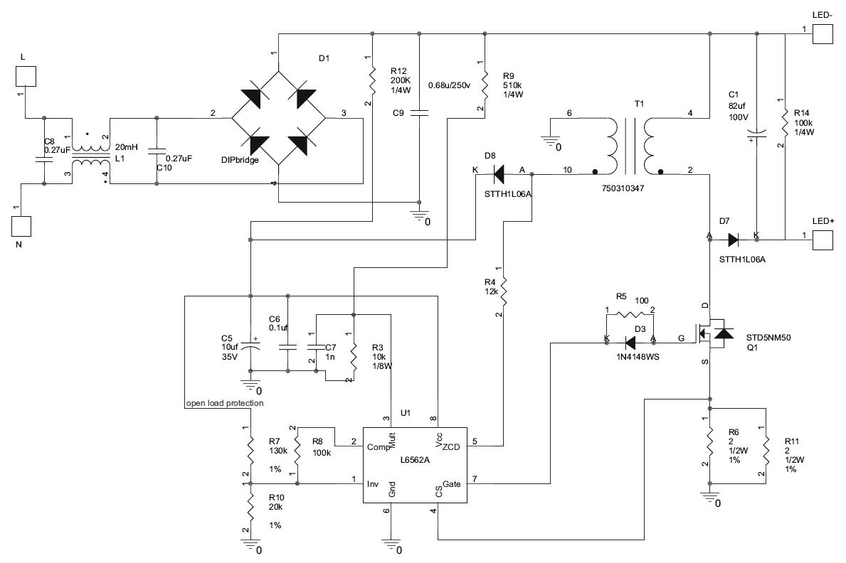
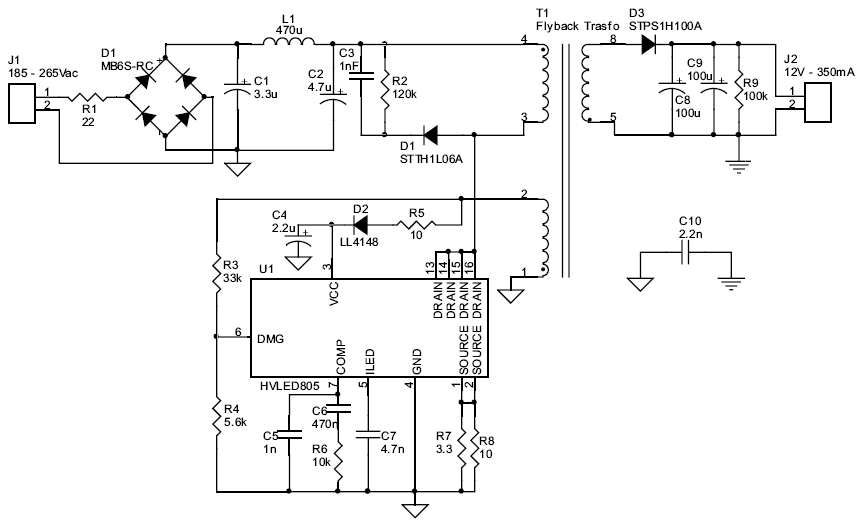
The EVALHVLED805 is a demonstration board equipped with the new HVLED805 PWM current mode LED driver and is designed for European mains. It can control, with very good accuracy, from 1 to 3 LEDs having a nominal current of 350mA. The HVLED805 has integrated high voltage startup and an 800 V power MOSFET.
This application note describes the principles and design equations required for the design of a high brightness LED lamp using the AL9910. The equations are then used to demonstrate the design of a universal, offline, high power factor (PF), 13W LED lamp suitable for use as the replacement for T8 fluorescent tube. A complete design including the electrical diagram, component list and performance…
The VIPer12A is low cost monolithic smart power devices with integrated PWM controller designed to operate in the wide range input voltage, from 90 to 264Vac.
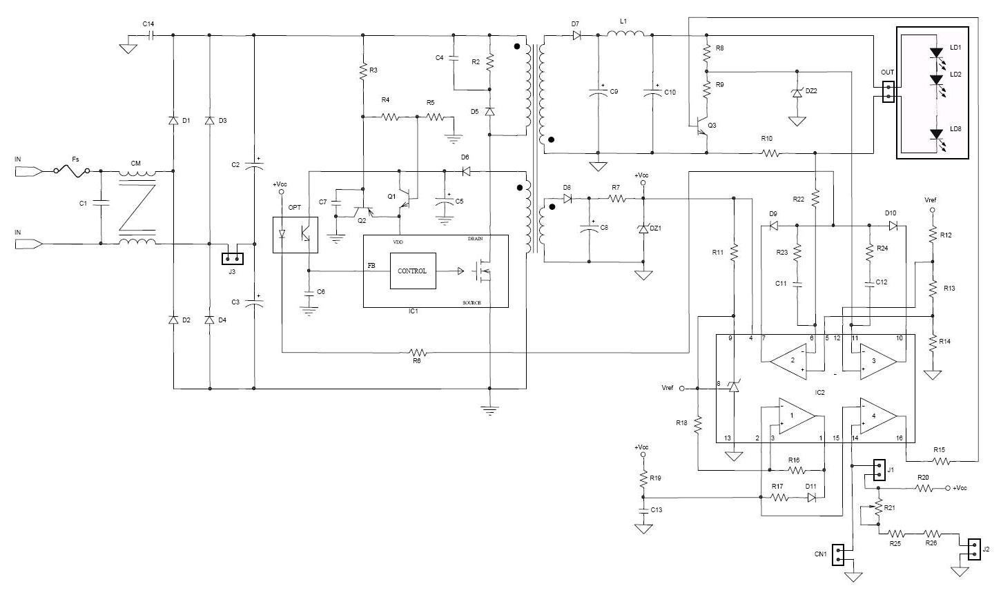
* For Constant Current, the board must be modified as described on page 6 of the user guide. * This application note describes the characteristics and features of a 130 W demonstration board (EVL130W-SL-EU), tailored on an LED power supply specification for street lighting.
In this application note, a non-isolated, soft-switched, singles tage high power factor offline LED driver is introduced. The buck-boost converter is chosen for this application due to its simplicity and low cost.
The STEVAL-ILL001V1 evaluation board introduces an innovative solution for driving high brightness 1 W LEDs (light emitting diodes), using the VIPer22A-E in a flyback configuration with output current control.
The STEVAL-ILL034V1 demonstration board is able to implement a non-dimmable, non-isolated LED driver.
Co-Browse
Wenn Sie die Co-Browse-Funktion verwenden, erklären Sie sich damit einverstanden, dass ein Kundendienstmitarbeiter von DigiKey Ihren Browser aus der Ferne betrachten kann. Wenn das Co-Browse-Fenster geöffnet wird, geben Sie bitte die Sitzungs-ID, die Sie in der Symbolleiste finden, an den Kundendienstmitarbeiter weiter.
DigiKey misst dem Schutz Ihrer Privatsphäre große Bedeutung bei. Weitere Informationen finden Sie in unserer Datenschutzerklärung und unserem Cookie-Hinweis.
Ja, weiter zu Co-BrowseIn unserem TechForum erhalten Sie schnelle und präzise Antworten von DigiKeys erfahrenen Technikern und Ingenieuren.
Bitte besuchen Sie den Bereich Hilfe und Support auf unserer Website, um Informationen zu Bestellung, Versand, Lieferung und mehr zu erhalten.
Registrierte Benutzer können ihre Bestellungen über das Dropdown-Menü ihres Kontos verfolgen, oder hier klicken. *Es kann bis zu 12 Stunden dauern, bis der Bestellstatus nach Absenden der Bestellung aktualisiert wird.
Nutzer können den Retourenprozess auf der Seite Rücksendungen initiieren.
Angebote können von registrierten Benutzern unter myLists erstellt werden.
Besuchen Sie die Registrierungsseite und geben Sie die erforderlichen Informationen ein. Sie erhalten eine E-Mail-Bestätigung, wenn Ihre Registrierung abgeschlossen ist.
Die Lieferung von Bestellungen nach Österreich erfolgt je nach Bestimmungsort normalerweise innerhalb von 48 Stunden.
Kostenlose Lieferung nach Österreich für Bestellungen im Wert von 60 USD oder mehr. Für Bestellungen im Wert von unter 60 USD werden Versandkosten in Höhe von 22 USD berechnet.
UPS-Fracht im Voraus bezahlt: DDP (Zoll- und Einfuhrgebühren bezahlt von DigiKey)
FedEx- oder DHL-Fracht im Voraus bezahlt: CPT (Zoll- und Einfuhrgebühren sowie Umsatzsteuer sind zum Zeitpunkt der Lieferung fällig)
Rechnungskonto für qualifizierte Institutionen und Unternehmen
Vorauszahlung per Banküberweisung
![]()
![]()
![]()
![]()
![]()


Weitere Produkte von vollständig autorisierten Partnern
Die durchschnittliche Dauer bis zum Versand beträgt 1-3 Tage; es können zusätzliche Versandgebühren anfallen. Die tatsächliche Lieferzeit entnehmen Sie bitte der Produktseite, dem Warenkorb und der Kasse.
Incoterms: CPT (Zoll und anwendbare Mehrwertsteuer/Steuer fällig zum Zeitpunkt der Lieferung)
Weitere Informationen erhalten Sie über Hilfe und Kundendienst
Vielen Dank!
Behalten Sie Ihren Posteingang im Auge, um Neuigkeiten und Updates von DigiKey nicht zu verpassen.
Bitte geben Sie eine E-mail-Adresse ein