Die Lieferung von Bestellungen nach Österreich erfolgt je nach Bestimmungsort normalerweise innerhalb von 48 Stunden.
Kostenlose Lieferung nach Österreich für Bestellungen im Wert von 50 EUR oder mehr. Für Bestellungen im Wert von unter 50 EUR werden Versandkosten in Höhe von 18 EUR berechnet.
UPS-Fracht im Voraus bezahlt: DDP (Zoll- und Einfuhrgebühren bezahlt von DigiKey)
FedEx- oder DHL-Fracht im Voraus bezahlt: CPT (Zoll- und Einfuhrgebühren sowie Umsatzsteuer sind zum Zeitpunkt der Lieferung fällig)
Rechnungskonto für qualifizierte Institutionen und Unternehmen
Vorauszahlung per Banküberweisung
![]()
![]()
![]()
![]()


Weitere Produkte von vollständig autorisierten Partnern
Die durchschnittliche Dauer bis zum Versand beträgt 1-3 Tage; es können zusätzliche Versandgebühren anfallen. Die tatsächliche Lieferzeit entnehmen Sie bitte der Produktseite, dem Warenkorb und der Kasse.
Incoterms: CPT (Zoll und anwendbare Mehrwertsteuer/Steuer fällig zum Zeitpunkt der Lieferung)
Weitere Informationen erhalten Sie über Hilfe und Kundendienst
The STEVAL-CCA030V1 demonstration board is based on the STA350BW Sound Terminal digital amplifier and is an integrated solution for digital audio processing, digital amplifier control and FFX®-power output stage.
The STEVAL-CCA030V1 is made up of two boards: STA350BW to evaluate the device and APWLink (STEVAL- CCA035V1) used as I2S and I2C interface.
The STEVAL-CCA029V1 is a demonstration board designed for the TDA7491LP dual BTL class-D audio amplifier. This application note provides the board specifications and a quick-start list for stand-alone operation. Also included are the schematic, printed circuit board layout and bill of material.
The SSM2377 is a fully integrated, high efficiency, Class-D audio amplifier. It is designed to maximize performance for mobile phone applications. The application circuit requires a minimum of external components and operates from a single 2.5 V to 5.5 V supply. It is capable of delivering 2.5 W of continuous output power with
The SSM3302 is a fully integrated, high efficiency, stereo Class-D audio amplifier. The application circuit requires a minimum of external components and operates from a single 7 V to 18 V supply. It is capable of delivering 2 × 8 W of continuous output power into an 8 Ω load (or 2 × 10 W into 4 Ω) with <1% total harmonic distortion plus noise (THD + N) from a 12 V supply. In addition, while m…
This evaluation module allows users to evaluate TI's TPA3131D2 audio amplifier. This user's guide contains an operations description, schematic, printed-circuit board (PCB) layout, and the bill of materials (BOM). The TPA3131D2EVM (EVM) customer evaluation module demonstrates the TPA3131D2 integrated circuit (IC) from Texas Instruments.
The EPC9106 demonstration board is a reference design for a 150 W / 8 Ω Class D audio amplifier. The demonstration board uses a Bridge-Tied-Load (BTL) design, composed of four ground-referenced Half-Bridge Output Stages.
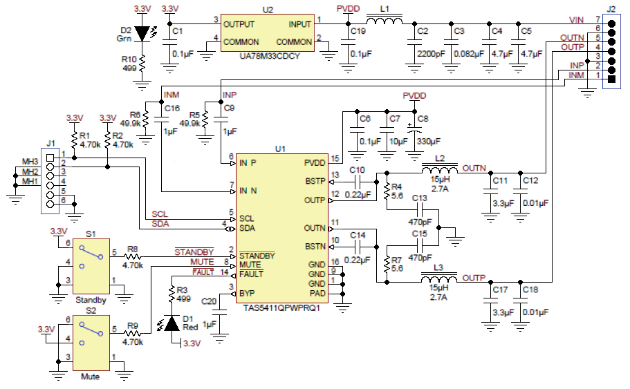
The TAS5411EVM showcases TI's TAS5411-Q1 analog input class-D closed-loop mono amplifier. The EVM is usable as stand-alone platform with default I2C register settings. The EVM runs in default I2C register settings.
The TAS5753MD evaluation module showcases the latest TI digital input Class-D open-loop amplifiers. The TAS5753MD is an I²S input Class-D amplifier with audio processing features and integratedheadphone/line driver.
The TPA3116D2EVM evaluation module (EVM) demonstrates the TPA3116D2 integrated circuit from Texas Instruments (TI).
The IRAUDAMP4A reference design is an example of a two-channel 120 W half-bridge Class D audio power amplifier. The reference design will demonstrate how to use the IRS20957, implement protection circuits, and design an optimum PCB layout using the IRF6645 DirectFET MOSFETs.
Co-Browse
Wenn Sie die Co-Browse-Funktion verwenden, erklären Sie sich damit einverstanden, dass ein Kundendienstmitarbeiter von DigiKey Ihren Browser aus der Ferne betrachten kann. Wenn das Co-Browse-Fenster geöffnet wird, geben Sie bitte die Sitzungs-ID, die Sie in der Symbolleiste finden, an den Kundendienstmitarbeiter weiter.
DigiKey misst dem Schutz Ihrer Privatsphäre große Bedeutung bei. Weitere Informationen finden Sie in unserer Datenschutzerklärung und unserem Cookie-Hinweis.
Ja, weiter zu Co-BrowseIn unserem TechForum erhalten Sie schnelle und präzise Antworten von DigiKeys erfahrenen Technikern und Ingenieuren.
Bitte besuchen Sie den Bereich Hilfe und Support auf unserer Website, um Informationen zu Bestellung, Versand, Lieferung und mehr zu erhalten.
Registrierte Benutzer können ihre Bestellungen über das Dropdown-Menü ihres Kontos verfolgen, oder hier klicken. *Es kann bis zu 12 Stunden dauern, bis der Bestellstatus nach Absenden der Bestellung aktualisiert wird.
Nutzer können den Retourenprozess auf der Seite Rücksendungen initiieren.
Angebote können von registrierten Benutzern unter myLists erstellt werden.
Besuchen Sie die Registrierungsseite und geben Sie die erforderlichen Informationen ein. Sie erhalten eine E-Mail-Bestätigung, wenn Ihre Registrierung abgeschlossen ist.
Die Lieferung von Bestellungen nach Österreich erfolgt je nach Bestimmungsort normalerweise innerhalb von 48 Stunden.
Kostenlose Lieferung nach Österreich für Bestellungen im Wert von 50 EUR oder mehr. Für Bestellungen im Wert von unter 50 EUR werden Versandkosten in Höhe von 18 EUR berechnet.
UPS-Fracht im Voraus bezahlt: DDP (Zoll- und Einfuhrgebühren bezahlt von DigiKey)
FedEx- oder DHL-Fracht im Voraus bezahlt: CPT (Zoll- und Einfuhrgebühren sowie Umsatzsteuer sind zum Zeitpunkt der Lieferung fällig)
Rechnungskonto für qualifizierte Institutionen und Unternehmen
Vorauszahlung per Banküberweisung
![]()
![]()
![]()
![]()


Weitere Produkte von vollständig autorisierten Partnern
Die durchschnittliche Dauer bis zum Versand beträgt 1-3 Tage; es können zusätzliche Versandgebühren anfallen. Die tatsächliche Lieferzeit entnehmen Sie bitte der Produktseite, dem Warenkorb und der Kasse.
Incoterms: CPT (Zoll und anwendbare Mehrwertsteuer/Steuer fällig zum Zeitpunkt der Lieferung)
Weitere Informationen erhalten Sie über Hilfe und Kundendienst
Vielen Dank!
Behalten Sie Ihren Posteingang im Auge, um Neuigkeiten und Updates von DigiKey nicht zu verpassen.
Bitte geben Sie eine E-mail-Adresse ein