Die Lieferung von Bestellungen nach Österreich erfolgt je nach Bestimmungsort normalerweise innerhalb von 48 Stunden.
Kostenlose Lieferung nach Österreich für Bestellungen im Wert von 60 USD oder mehr. Für Bestellungen im Wert von unter 60 USD werden Versandkosten in Höhe von 22 USD berechnet.
UPS-Fracht im Voraus bezahlt: DDP (Zoll- und Einfuhrgebühren bezahlt von DigiKey)
FedEx- oder DHL-Fracht im Voraus bezahlt: CPT (Zoll- und Einfuhrgebühren sowie Umsatzsteuer sind zum Zeitpunkt der Lieferung fällig)
Rechnungskonto für qualifizierte Institutionen und Unternehmen
Vorauszahlung per Banküberweisung
![]()
![]()
![]()
![]()
![]()


Weitere Produkte von vollständig autorisierten Partnern
Die durchschnittliche Dauer bis zum Versand beträgt 1-3 Tage; es können zusätzliche Versandgebühren anfallen. Die tatsächliche Lieferzeit entnehmen Sie bitte der Produktseite, dem Warenkorb und der Kasse.
Incoterms: CPT (Zoll und anwendbare Mehrwertsteuer/Steuer fällig zum Zeitpunkt der Lieferung)
Weitere Informationen erhalten Sie über Hilfe und Kundendienst
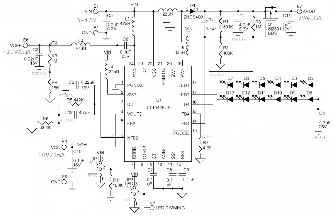
Demonstration Circuit DC688 is a quad output power supply intended for use in small to medium size TFT panels. The circuit features the LT1942 quad output switching regulator and generates an LED driver along with the triple output supply required for the TFT panels.
With an input voltage range of 3V to 4.2V, two step-up regulators and one inverting regulator provide AVDD, VON and VOFF bias voltages for the LCD panels. Another high power boost is used to drive 12 LEDs (2 strings of 6 each). For 3V minimum input voltage, up to 20mA current is available for each LED string. A built-in LED ballast circuit is included to precisely match the LED currents in the two strings. The LED driver has a precise dimming control. A voltage between 0.25V to 2.5V can be applied to CTRL4 pin to control the dimming level.
An internal high side PNP provides delayed turn on of the VON signal for panel protection. A P-channel MOSFET driven by the output of PGOOD pin is added at the output of AVDD to provide output disconnect in shutdown.
All four switchers are synchronized to the internal 1MHz clock, allowing the use of low profile inductors and ceramic capacitors. Both the AVDD boost converter and the LED driver have soft-start to limit inrush current.
| Manufacturer | Analog Devices Inc. |
|---|---|
| Category | AC/DC and DC/DC Conversion |
| Sub-Category | DC/DC SMPS - Multi Output |
| Eval Board Part Number | DC688A-ND |
| Eval Board Supplier | Analog Devices Inc. |
| Eval Board |
Normally In Stock
|
| Topology |
Step Up
|
| Outputs and Type |
4 Non-Isolated
|
| Voltage Out: Highest Current First |
5V, 2x LED Drivers (<21V), 2x ±10V
|
| Current Out |
40mA, 20mA, 20mA, ±2mA
|
| Voltage In |
3 ~ 4.2 V
|
| Efficiency @ Conditions |
- Not Given
|
| Voltage Out Range |
- Not Given
|
| Features |
Current Limit (Adj. or Fixed)
Dimming Control Open Circuit Protection Power Good Output Shutdown, Enable, Standby Soft Start |
| Switching Frequency |
1 MHz
|
| Standby Current [Typical] |
- Not Given
|
| Quiescent Current [Typical] |
0 µA
|
| Component Count + Extras |
42 + 9
|
| Internal Switch |
Yes
|
| Design Author |
Linear Technology
|
| Application / Target Market |
LCD and OLED Bias Supplies
LCD Backlighting |
| Standby Current [Maximum] |
- Not Given
|
| Quiescent Current [Maximum] |
1 µA
|
| Main I.C. Base Part |
LT1942
|
| Date Created By Author | 2003-06 |
| Date Added To Library | 2015-12 |
Co-Browse
Wenn Sie die Co-Browse-Funktion verwenden, erklären Sie sich damit einverstanden, dass ein Kundendienstmitarbeiter von DigiKey Ihren Browser aus der Ferne betrachten kann. Wenn das Co-Browse-Fenster geöffnet wird, geben Sie bitte die Sitzungs-ID, die Sie in der Symbolleiste finden, an den Kundendienstmitarbeiter weiter.
DigiKey misst dem Schutz Ihrer Privatsphäre große Bedeutung bei. Weitere Informationen finden Sie in unserer Datenschutzerklärung und unserem Cookie-Hinweis.
Ja, weiter zu Co-BrowseIn unserem TechForum erhalten Sie schnelle und präzise Antworten von DigiKeys erfahrenen Technikern und Ingenieuren.
Bitte besuchen Sie den Bereich Hilfe und Support auf unserer Website, um Informationen zu Bestellung, Versand, Lieferung und mehr zu erhalten.
Registrierte Benutzer können ihre Bestellungen über das Dropdown-Menü ihres Kontos verfolgen, oder hier klicken. *Es kann bis zu 12 Stunden dauern, bis der Bestellstatus nach Absenden der Bestellung aktualisiert wird.
Nutzer können den Retourenprozess auf der Seite Rücksendungen initiieren.
Angebote können von registrierten Benutzern unter myLists erstellt werden.
Besuchen Sie die Registrierungsseite und geben Sie die erforderlichen Informationen ein. Sie erhalten eine E-Mail-Bestätigung, wenn Ihre Registrierung abgeschlossen ist.
Die Lieferung von Bestellungen nach Österreich erfolgt je nach Bestimmungsort normalerweise innerhalb von 48 Stunden.
Kostenlose Lieferung nach Österreich für Bestellungen im Wert von 60 USD oder mehr. Für Bestellungen im Wert von unter 60 USD werden Versandkosten in Höhe von 22 USD berechnet.
UPS-Fracht im Voraus bezahlt: DDP (Zoll- und Einfuhrgebühren bezahlt von DigiKey)
FedEx- oder DHL-Fracht im Voraus bezahlt: CPT (Zoll- und Einfuhrgebühren sowie Umsatzsteuer sind zum Zeitpunkt der Lieferung fällig)
Rechnungskonto für qualifizierte Institutionen und Unternehmen
Vorauszahlung per Banküberweisung
![]()
![]()
![]()
![]()
![]()


Weitere Produkte von vollständig autorisierten Partnern
Die durchschnittliche Dauer bis zum Versand beträgt 1-3 Tage; es können zusätzliche Versandgebühren anfallen. Die tatsächliche Lieferzeit entnehmen Sie bitte der Produktseite, dem Warenkorb und der Kasse.
Incoterms: CPT (Zoll und anwendbare Mehrwertsteuer/Steuer fällig zum Zeitpunkt der Lieferung)
Weitere Informationen erhalten Sie über Hilfe und Kundendienst
Vielen Dank!
Behalten Sie Ihren Posteingang im Auge, um Neuigkeiten und Updates von DigiKey nicht zu verpassen.
Bitte geben Sie eine E-mail-Adresse ein