Die Lieferung von Bestellungen nach Österreich erfolgt je nach Bestimmungsort normalerweise innerhalb von 48 Stunden.
Kostenlose Lieferung nach Österreich für Bestellungen im Wert von 50 EUR oder mehr. Für Bestellungen im Wert von unter 50 EUR werden Versandkosten in Höhe von 18 EUR berechnet.
UPS oder FedEx Freight, vorausbezahlt: DDP (Zoll und Steuern werden von DigiKey bezahlt)
DHL Freight, vorausbezahlt: CPT (Zoll, Einfuhrgebühren und Umsatzsteuer werden bei Lieferung fällig)
Rechnungskonto für qualifizierte Institutionen und Unternehmen
Vorauszahlung per Banküberweisung
![]()
![]()
![]()
![]()


Weitere Produkte von vollständig autorisierten Partnern
Die durchschnittliche Dauer bis zum Versand beträgt 1-3 Tage; es können zusätzliche Versandgebühren anfallen. Die tatsächliche Lieferzeit entnehmen Sie bitte der Produktseite, dem Warenkorb und der Kasse.
Incoterms: CPT (Zoll und anwendbare Mehrwertsteuer/Steuer fällig zum Zeitpunkt der Lieferung)
Weitere Informationen erhalten Sie über Hilfe und Kundendienst
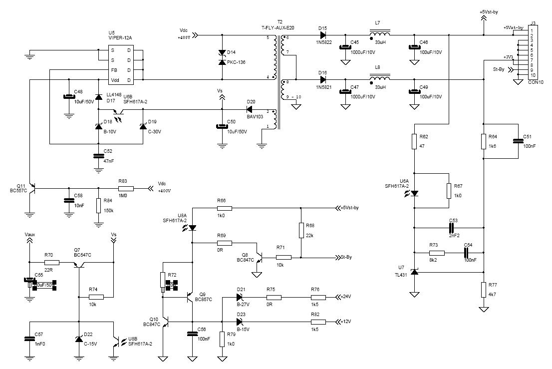
This note describes the performances of a 200 W reference board, with wide-range mains operation and power-factor-correction (PFC). Its electrical specification is tailored to a typical high-end application for LCD TV or monitor applications.
The main features of this design are the very low no-load input consumption (<0.5 W) and the very high global efficiency, better than 87% at full load and nominal mains voltage (115 - 230 Vac).
The circuit consists of three main blocks; the first is a front-end PFC pre-regulator based on the L6563 PFC controller. The second stage is a multi-resonant half-bridge converter whose control is implemented through the STMicroelectronics L6599 resonant controller. A further auxiliary flyback converter based on the VIPer12A-E off-line primary switcher completes the architecture. This third block is mainly intended for microprocessor supply and display power management operations.
| Manufacturer | STMicroelectronics |
|---|---|
| Category | AC/DC and DC/DC Conversion |
| Sub-Category | AC/DC SMPS - Multi Output |
| Eval Board Part Number | 497-5496-ND |
| Eval Board Supplier | STMicroelectronics |
| Eval Board |
Board not Stocked
|
| AC Voltage |
115 V
230 V Universal (115 / 230V) |
| Outputs and Type |
4 Isolated
|
| Voltage Out: Highest Current First |
24V, 12V, 5V, 3.3V
|
| Current Out |
6A, 5A, 1A, 700mA
|
| Output Power |
200 W
|
| Efficiency @ Conditions |
>88%, 230 V in @ 25 ~ 100% Load
>88%, 115V in @ 25 ~ 100% Load |
| No-load Input Power @ Voltage |
221 mW @ 115 V
470 mW @ 230 V |
| Features |
Over Current Protection
Over Voltage Protection PFC Short Circuit Protection Thermal Protection |
| Switching Frequency |
95 kHz
|
| Internal Switch |
No
|
| Component Count + Extras |
176 + 3
|
| Voltage In |
90 ~ 264 VAC
|
| Application / Target Market |
Computers
LCD TV / Monitor Telecom |
| Design Author |
STMicroelectronics
|
| Main I.C. Base Part |
L6599
|
| Date Created By Author | |
| Date Added To Library | 2011-03 |
Co-Browse
Wenn Sie die Co-Browse-Funktion verwenden, erklären Sie sich damit einverstanden, dass ein Kundendienstmitarbeiter von DigiKey Ihren Browser aus der Ferne betrachten kann. Wenn das Co-Browse-Fenster geöffnet wird, geben Sie bitte die Sitzungs-ID, die Sie in der Symbolleiste finden, an den Kundendienstmitarbeiter weiter.
DigiKey misst dem Schutz Ihrer Privatsphäre große Bedeutung bei. Weitere Informationen finden Sie in unserer Datenschutzerklärung und unserem Cookie-Hinweis.
Ja, weiter zu Co-BrowseIn unserem TechForum erhalten Sie schnelle und präzise Antworten von DigiKeys erfahrenen Technikern und Ingenieuren.
Bitte besuchen Sie den Bereich Hilfe und Support auf unserer Website, um Informationen zu Bestellung, Versand, Lieferung und mehr zu erhalten.
Registrierte Benutzer können ihre Bestellungen über das Dropdown-Menü ihres Kontos verfolgen, oder hier klicken. *Es kann bis zu 12 Stunden dauern, bis der Bestellstatus nach Absenden der Bestellung aktualisiert wird.
Nutzer können den Retourenprozess auf der Seite Rücksendungen initiieren.
Angebote können von registrierten Benutzern unter myLists erstellt werden.
Besuchen Sie die Registrierungsseite und geben Sie die erforderlichen Informationen ein. Sie erhalten eine E-Mail-Bestätigung, wenn Ihre Registrierung abgeschlossen ist.
Die Lieferung von Bestellungen nach Österreich erfolgt je nach Bestimmungsort normalerweise innerhalb von 48 Stunden.
Kostenlose Lieferung nach Österreich für Bestellungen im Wert von 50 EUR oder mehr. Für Bestellungen im Wert von unter 50 EUR werden Versandkosten in Höhe von 18 EUR berechnet.
UPS oder FedEx Freight, vorausbezahlt: DDP (Zoll und Steuern werden von DigiKey bezahlt)
DHL Freight, vorausbezahlt: CPT (Zoll, Einfuhrgebühren und Umsatzsteuer werden bei Lieferung fällig)
Rechnungskonto für qualifizierte Institutionen und Unternehmen
Vorauszahlung per Banküberweisung
![]()
![]()
![]()
![]()


Weitere Produkte von vollständig autorisierten Partnern
Die durchschnittliche Dauer bis zum Versand beträgt 1-3 Tage; es können zusätzliche Versandgebühren anfallen. Die tatsächliche Lieferzeit entnehmen Sie bitte der Produktseite, dem Warenkorb und der Kasse.
Incoterms: CPT (Zoll und anwendbare Mehrwertsteuer/Steuer fällig zum Zeitpunkt der Lieferung)
Weitere Informationen erhalten Sie über Hilfe und Kundendienst
Vielen Dank!
Behalten Sie Ihren Posteingang im Auge, um Neuigkeiten und Updates von DigiKey nicht zu verpassen.
Bitte geben Sie eine E-mail-Adresse ein
Bitte akzeptieren Sie den Erhalt von Marketing-Informationen per E-Mail