White LED Driver with PWM Brightness Control
Texas Instruments and DigiKey offer a compact and thin solution size with capability to drive up to 10 LEDs in series
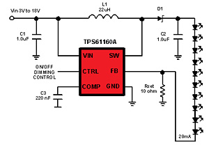
Texas Instruments' TPS61160A increases the white LED driver product offering for LCD backlighting in portable system applications. The devices operate from 2.7 V to 18 V input supply and deliver an output voltage up to 38 V.
With its 40 V rated integrated switch FET, the TPS61160A boost converter drives up to 10 LEDs in series. The converter runs at a 600 kHz fixed switching frequency to reduce output ripple, improve conversion efficiency, and allow the use of small external components. The default white LED current is set with the external sensor resistor Rset, and the feedback voltage is regulated to 200 mV.
More about the TPS61160A LED Driver
During operation, the LED current can be changed using a pulse width modulation (PWM) signal applied to the CTRL pin, adjusting the brightness of the white LED. During dimming in PWM mode, the output ripple of the TPS61160A at the output capacitor is small and does not generate audible noises associated with common on/off control dimming. For maximum protection, the device features integrated open LED protection that disables the TPS61160A to prevent the output from exceeding the absolute maximum ratings during open LED conditions. The TPS61160A is available in a space-saving, 2 mm x 2 mm QFN package with thermal pad.
This 2nd generation boost converter is an alternative to the TPS61040 series for applications that require a wider input and output voltage range.
- 2.7 V to 18 V Input Voltage Range
- 26 V Open LED Protection for 6 LEDs (TPS61160A)
- 200 mV Reference Voltage With ±2% Accuracy
- PWM Interface for Brightness Control
- Built-in Soft Start
- Up to 90% Efficiency
- 2 mm x 2 mm x 0.8 mm 6-pin QFN Package With Thermal Pad
- Cellular Phones
- Portable Media Players
- Ultra Mobile Devices
- GPS Receivers
- White LED Backlighting for Media Form Factor Display
White LED Driver
| Abbildung | Hersteller-Teilenummer | Beschreibung | Interne Schalter | Anzahl der Ausgänge | Verfügbare Menge | Preis | ||
|---|---|---|---|---|---|---|---|---|
![]() | ![]() | TPS61160ADRVR | IC LED DRV RGLTR PWM 700MA 6WSON | Ja | 1 | 3663 - Sofort | $1.17 | Details anzeigen |




