Wireless Links Inside Rotating Machinery
Zur Verfügung gestellt von Electronic Products
2014-03-27
A critical need exists for wireless sensors that can be placed on rotating parts within industrial machinery, aircraft jet engines and wind turbine generators, among other applications, to perform health monitoring of key components. Wireless sensors are gaining popularity in the condition monitoring of rotating machinery because of their relatively low cost and power requirements. Using their wireless connections, data can be sent to a factory management network or pushed to the cloud where it can be used to remotely monitor critical rotating parts from anywhere in the world, giving engineers advanced warning of equipment failure and allowing them to optimize a maintenance schedule and minimize down time.
Other potential applications include washing machines that can balance a load in real time, drill heads that monitor heat and control lubricant injection, sensors to monitor landing wheel bearing friction, and many more.
However, placing wireless sensors on the actual rotating parts is a nontrivial task. While power and signal can pass through a simple series of brushes and commutators, this is not a good approach when a more precise solution exists, even if it is more complicated. What is more, in manufacturing applications the magnetic field present in the machine can block signals transmitted between the wireless sensors.
This article looks at wireless techniques that allow low-power sensors and data acquisition systems inside rotating machines to communicate wirelessly. All parts, datasheets, reference designs, and development kits referenced here can be found online at DigiKey’s website.
Simpler is better
Bluetooth, Wi-Fi, ZigBee, and 6LoWPan wireless links are all mature technologies. They require fairly high-end processors tightly coupled to digital radios. As these technologies progress, more and more sensors will have wireless functions and protocols built in. Those sensors that do not have integrated wireless functionality without doubt will have it added externally. Typically, these designs need fairly large stacks and dedicated digital radio circuitry, and can draw significant amounts of power, especially in discovery modes.
Space is tight inside rotating parts. The 100-pin-plus high-end processors need crystals, RAM, baluns, drivers, and more, and engineers will be hard-pressed to fit these parts into rotating machinery. What’s more, these high-power hogs cannot run on the low-level harvestable energy often used to power remote sensors. This means that small, low-power, AM, FM, PM, and simpler ISM links are needed.
Let’s look at an application that illustrates this point. Say we are building a CNC machine and we want to monitor pressure on each binding chuck to look for imbalances and monitor stress on a cutting tool. Each chuck element could derive power wirelessly through a magnet/wire pair (Figure 1), and drive a lower-power, very-short-range RF transmitter with a voltage-controlled oscillator (VCO) based on the sensor data. Low-cost receivers use the decoded tone or frequency to extract strain and pressure information. The solution is simple, low cost, reliable, and small.

Figure 1: Simple inductive energy harvesting can provide enough power to bias a basic analog sensor that drives a VCO. The VCO frequency or tone can be transmitted with a small, low-power AM or FM link that can be decoded to provide a sensor data to a micro.
While many of these low-cost transmitters can be designed using a few transistors, IC makers have done a better job of making fairly small, impedance-balanced, temperature-compensated, and highly-integrated solutions that can take advantage of the inherent matching of transistors on a monolithic substrate.
Take for instance the small 8-pin Melexis Technologies MLX72013KDC, which is a highly-integrated dedicated transmitter for 425 to 445 MHz ranges (Figure 2). It uses the simpler ASK/FSK modulation techniques that yield up to 40 kbit/s data rates.

Figure 2: While only a couple of transistors are all that is needed to make an RF transmitter, for just a bit more PCB real estate a more comprehensive, matched, and temperature-compensated solution can be obtained.
Stabilized by an external crystal, the open collector output can directly drive a small loop antenna, or use a small, discrete, antenna-matching network for 50 Ohm external or PCB-based antennas. Since distances between transmit and receive can vary, a particularly nice feature is the output power adjustability in four steps from –14 to +11 dBm. The low 1.95 V operation is also well-suited for energy harvested from the rotational induction, piezo vibration, or even photocells.
Melexis and others also make mating receivers such as the MLX71122RLQ that can operate in ASK, FSK, or FM modes to achieve a modest 100 kHz data rate. Eight predefined frequency ranges can be used, or a 3-wire interface allows setting your own desired frequency from 27 to 930 MHz. To minimize power and complexity, a proven double-conversion super-heterodyne approach is used internally.
Atmel also provides small-sized, low-power transmitters, receivers, and transceivers for several frequency ranges below 1 GHz. Take, for instance, the small 8-pin 50 kbaud ASK- or FSK-based ATA8403C transmitter for 868 to 928 MHz operations. Also crystal controlled, these parts run down to 2.0 V and combine the PLL and loop filter, VCO, and energy-efficient, single-ended antenna driver and LNA. Because the VCO is locked to 64 X, small size and low-cost 13.5672 or 14.2969 MHz external crystals can generate precise 868.3 and 915 MHz frequencies, respectively.
Although the transmitter can put out +5.5 dBm at only 8.5 mA, short and reliable RF links can be established using less output power via smaller antennas. A helpful layout guide for antennas with these parts is also available from Atmel that shows how to match power requirements with the integrated amplifier. Some circuit board loop antenna designs are also illustrated in the App Note.¹
Maxim has a good offering in this space with its MAX7044AKA, another small 8-pin transmitter that relies on ASK modulation in the 300 to 450 MHz range. The simple On-Off Keying (OOK) supports up to 100 kbits/s data throughput from its 2.1 to 2.7 V input and typically draws 7.7 mA while active.
A particularly nice feature is the auto-shutdown mode that places the part in low-power mode if the data input has not toggled a specific wait time. Another useful feature for short-range links is the adjustable-output power-level control through simple resistor programming (Figure 3).

Figure 3: A nice feature of the Maxim part is adjustable power programming through the use of a resistor.
This part also provides an open-drain output stage and can adapt to drive different impedances like PCB and loop antennas. The power control is tuned with the antenna-matching network which exhibits an ideal impedance of 125 Ω.
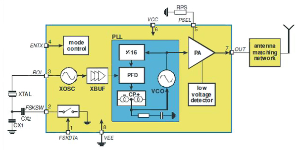
You should also take a look at Micrel parts such as the small 1.8 to 3.6 V 10-pin UHF (300 to 450 MHz) ASK/FSK transmitter - the MICRF112YMM. This is a member of the company’s QwikRadio series which includes transmitters, receivers, and development kits such as the MICRF112-433 EV evaluation board.
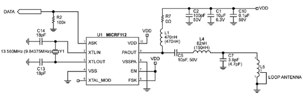
The MICRF112YMM boasts a high 10 dBm output power at 11 mA while delivering data at a 50 kbaud rate in ASK mode. An FSK mode gives up to 10 kbits/s, good for a 9,600-baud link. These parts, like several others, boast simple designs with very-low component counts (Figure 4).

Figure 4: A nice feature of these simple transmitters is the reduced external component count. Most will use a crystal for stability, and a discrete antenna-matching network for optimizing performance.
Another option is from Silicon Labs, whose EZ Radio family includes transceivers, receivers, and transmitters from 119 MHz up to almost 1 GHz, as well as data rates up to 1 Mbit/s.
If space is not an issue
Not every rotating machine has space constraints and several general-purpose parts can serve well here, especially as transceivers. By making the link bidirectional, the sensors can be tuned, calibrated, and adjusted to provide even higher levels of accuracy, as well as superior diagnostics. Larger-sized rotating parts also may provide room for batteries; eliminating a lot of the energy-harvesting requirements and providing higher transmit power in noisy environments.
Larger parts like the 32-pin Analog Devices ADF7023 transceiver provide up to 300 kHz data rates in the 902 to 958 MHz ISM bands. The higher current for transmitting (32 mA at 2.2 to 3.6 V) may make it unusable for very-low-energy-harvesting systems, but its low 12.8 mA receive current makes it a good base-station part.
Similarly, 24-pin parts like the Analog Devices ADF7012BRUZ-RL are transmitter-only parts that perform from 75 MHz to 1 GHz. These parts also feature five different modulation schemes and sleep in the < 0.1 µA range. While flexible, this class of parts will need an embedded micro since they are set up through a three-wire serial interface. Analog Devices provides a Product Training Module for its ASF7xxx ISM Transceivers, which can be found on the DigiKey website.
In summary, whether applied to a tuned wind turbine in a vacuum cleaner, a wireless network for monitoring the condition of a three-phase induction motor, or a rotation controller in a satellite, embedding sensors in the actual rotating elements provides better equipment status and control data. This article has presented several low-cost and low-risk options that are available to allow quick and reliable radio links for places where sensors could not go in the past. For more information on the parts mentioned in this article, use the links provided to access product information pages on the DigiKey website.
References
Haftungsausschluss: Die Meinungen, Überzeugungen und Standpunkte der verschiedenen Autoren und/oder Forumsteilnehmer dieser Website spiegeln nicht notwendigerweise die Meinungen, Überzeugungen und Standpunkte der DigiKey oder offiziellen Politik der DigiKey wider.

