Current-Sense Amplifiers Handle High-Side Measurement in Energy-Harvesting Designs
Zur Verfügung gestellt von Electronic Products
2014-02-05
Current measurement remains a fundamental requirement in most energy-harvesting designs and for many power-sensitive electronics applications in general. Current-sense amplifiers offer the key features required to monitor current flows safely and reliably. To add current-sensing capability to energy-harvesting designs, engineers can take advantage of a variety of current-sense amplifiers available from manufacturers including Analog Devices, Linear Technology, Maxim Integrated, Texas Instruments, and Touchstone Semiconductor, among others.
The ability to measure current flow is important across a broad range of applications but is typically critical in energy-harvesting applications associated with energy generation and storage. For energy production, current sensing provides the critical element in feedback and control needed to prevent faults such as overcurrent. For energy storage in battery stacks, the ability to measure battery cell current discharge is essential for ensuring the kind of safe charge and discharge cycles needed to maximize cell lifetime.
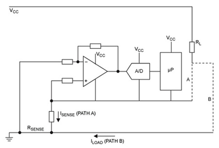
In most applications, current measurement typically relies on accurate measurement of voltage across a low-side sense resistor connected in series to ground (Figure 1a), or a high-side sense resistor connected in series with the supply (Figure 1b).

Figure 1: Engineers can implement current measurement on the low (a) or high side (b) of the load, each method bringing its own advantages and disadvantages (Courtesy of Linear Technology).
Low-side current measurement can typically employ conventional differential amplifiers, which offer a simple and effective approach for this type of measurement. On the other hand, low-side current measurement suffers some significant disadvantages. Lying between the load and ground, the low-side sense resistor prevents the load from finding a direct connection to ground. Furthermore, if the load is accidentally connected to ground, this configuration can result in dangerously-high currents (Figure 2).

Figure 2: Low-side current measurement can result in dangerously-high currents if the load is accidentally connected to ground (Courtesy of Maxim Integrated).
High-side measurement
High-side measurement eliminates these problems, allowing the load to maintain a direct connection to ground while providing a means to detect high load currents caused by accidental shorts. High-side current monitoring is especially useful in battery-powered systems, since it does not interfere with the ground path of the battery charger.
Nevertheless, high-side measurement brings additional requirements for device selection and operation. For this measurement configuration, conventional approaches employing differential amplifiers are less effective due to significant differences in input resistance in differential amplifiers and the need to ensure use of very-well-matched resistors to obtain an acceptable common-mode rejection ratio.
IC manufacturers have responded to the need for improved high-side current measurement with a class of dedicated current-sense amplifiers, also called current-shunt monitors, able to provide a reliable solution for measuring current flows. For energy-harvesting designs in particular, current-sense amplifiers are typically preferred over difference amplifiers. Unlike difference amplifiers, current-sense amplifiers are designed to operate with input levels that exceed the device's own supply voltage.
Devices such as the Texas Instruments INA282 can sense drops across shunts at common-mode voltages from –14 to +80 V, independent of the supply voltage. At the same time, current-sense amplifiers feature very-low offset characteristics, enabling accurate measurement even at the lowest voltage levels. For the TI INA282, its low offset enables current sensing with maximum drops across the shunt as low as 10 mV full-scale.
Current-sense amplifiers also feature high common-mode rejection ratios, maintaining high accuracy even when dealing with relatively high voltages and common-mode noise. Because current-sense amplifiers can obtain a better match on their inputs, common-mode rejection is no longer dependent on input resistor matching.
Unlike other approaches, current-sense amplifiers do not need a resistor network for attenuating high-voltage input levels. In fact, these devices can work with small shunt resistors, all adding up to very-low power consumption during operation. TI's INA282 operates from a single +2.7 to +18 V supply, drawing a maximum of 900 µA of supply current. Combined with very-low-power sleep modes, current-sense amplifiers generally offer a more effective solution for power-sensitive energy-harvesting applications than earlier methods.
Diverse options
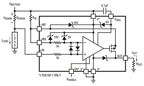
Designers can find a broad range of current-sense amplifiers needed to target specific bandwidth, current, and packaging requirements. Along with voltage-output devices such as the TI INA282, designers can also find current-output devices such as the Linear Technology LTC6102, which integrates circuitry that converts input voltage to output current (Figure 3).

Figure 3: Besides available voltage-output current-sense amplifiers, devices such as the Linear Technology LTC6102 include internal circuitry to produce a current output (Courtesy of Linear Technology).
For applications requiring very-low power consumption, the Maxim Integrated MAX9938 and Touchstone Semiconductor TS1102 series feature 1μA (typical) supply current. Both feature very-low-input offset voltage at +25°C with the MAX9938 offering ±100 μV (typ) and ±500 μV (max) while the form-factor-compatible TS1102 features ±30 μV (typ) and ±200 μV (max). Both devices support low-supply-voltage operation, with the MAX9938 operating with supplies down to 1.6 V and the TS1102 series down to 2 V.
For high-speed control loops, designers can find devices with gain bandwidth product ranging from several hundred kHz to over 1 MHz. The Analog Devices ADM4073 offers a gain bandwidth product of 1.8 MHz, making it particularly suitable for use in battery-charger control loops. Similarly, the Maxim Integrated MAX9611 features a gain bandwidth product of 2.5 MHz.
Digital output
Although current-sense amplifiers typically provide current or voltage output, engineers can find devices designed to interface directly with MCUs. The MAX9611 integrates an I²C-controlled, 12-bit, 500-sample/s ADC that can be used to read the voltage across the sense resistor, the input common-mode voltage, op-amp/comparator output, op-amp/comparator reference voltage, and internal die temperature. The I²C bus is compatible with 1.8 and 3.3 V logic, allowing easy interfacing to MCUs.
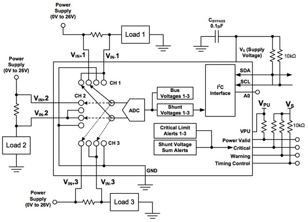
Designers can also find multichannel versions of digital output current monitors. Maxim Integrated offers their two-channel MAX34408 with an I²C serial interface, while the Texas Instruments INA3221 is a three-channel device with I²C interface. Both devices use a similar multiplexed input to a high-speed ADC at the head of a signal chain designed to monitor for various faults such as overcurrent (Figure 4).

Figure 4: Multichannel current-sense amplifiers such as the Texas Instruments INA3221 multiplex each input channel to an on-chip ADC to produce a digital output via I²C interface to an MCU (Courtesy of Texas Instruments).
Conclusion
Current-sense amplifiers offer advantages that make them a preferred solution for high-side current monitoring over conventional designs based on differential amplifiers. Along with high bandwidth and common-mode characteristics, the devices feature high accuracy and very-low-power operation. Using available current-sense amplifiers, engineers can implement high-side current-measurement circuits optimized for energy-harvesting applications.
For more information on the parts discussed in this article, use the links provided to access product information pages on the DigiKey website.
Haftungsausschluss: Die Meinungen, Überzeugungen und Standpunkte der verschiedenen Autoren und/oder Forumsteilnehmer dieser Website spiegeln nicht notwendigerweise die Meinungen, Überzeugungen und Standpunkte der DigiKey oder offiziellen Politik der DigiKey wider.

