Connecting to the Grid, to the Net, and to You
Zur Verfügung gestellt von Europäische Fachredakteure von DigiKey
2017-07-26
Engineers have designed smart grids in the interests of energy efficiency, grid management, and quality power delivery. Adding to the complexity of the smart grid is the relatively new concept of the microgrid. The ability to control power flow to maintain supply standards through the use of real-time data management has become more important than ever when it comes to connecting microgrids and the utility grid system.
The microgrid has become an important component of the smart grid approach. These small pockets of energy producers have emerged in forward thinking communities, campuses, military installations, and other related compounds. A microgrid can supply power to or take it from the utility grid. It can also disconnect from the main grid and operate autonomously.
Since virtually anyone can install a localized power system, ensuring quality standards and proper grid synchronization is paramount. Real-time power management and telemetry are essential components of a smart grid, and so are the sophisticated algorithms and fast, reliable digital resources that are necessary to achieve balance and optimization of all the interconnected systems involved. The microgrid is continuously optimized to achieve the best power efficiency and power quality in real time.
Optimizing power: smart grid
One of the key building blocks of a microgrid that incorporates solar PV panels is that of a micro-inverter. Such inverters typically operate below 500 Watts and are tied to the smart grid – termed ‘grid-tied’ – and use a microcontroller to perform all aspects of control. One of the MCU’s main functions is to act as a maximum power point tracker (MPPT), processing algorithms to maximize PV power output. It also has the task of DC-AC power inversion and synchronization to the smart grid using a phase-locked loop (PLL). Maintaining a clean current feed to the grid while also maintaining maximum power efficiency in a PV system can be a challenge, and improving power output in a PV system by including an inverter on each solar panel, is seen as beneficial. In this way power loss due to shading can be virtually eliminated. The emergence of fast-digitizing technology and falling component costs have made this type of architecture viable. Microcontroller suppliers, such as Texas Instruments, have been proactive in providing plenty of design support to engineers wishing to embark on a micro-inverter design. For example, TI’s C2000 Piccolo microcontroller is an ideal candidate for use in digitally controlled micro-inverter applications. To assist design engineers in prototyping a design, TI provides a plethora of design resources as part of a 250 Watt grid-tied solar micro-inverter reference design, which uses the TI C2000 Piccolo isolated controlCARD. Based around the TI C2000 Piccolo F28035 MCU, the controlCARD provides all the GPIO, ADC, and power regulation components in a convenient 100 pin DIMM format. Intended for prototyping and low volume applications, it provides all the digital control elements on a single board and only requires the addition of the power conversion components to facilitate a complete end design. It also includes optoisolators for the serial bus and JTAG port connectivity, and noise filters and ADC input clamping protection. A reliable voltage reference source is also provided for use with the ADC. TI offers a comprehensive set of design resources that accompany the controlCARD and include a full BOM, schematics, test data, and design files that significantly speed the development of an inverter solution.

Figure 1: Photovoltaic source to AC grid. (Image source: Texas Instruments)
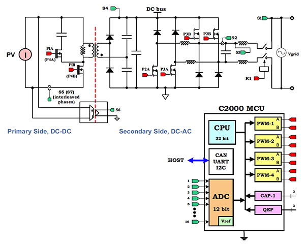
There are two core building blocks of any digitally controlled grid-tied micro-inverter design. The first block of this inverter design (Figure 1) is a DC-DC flyback converter, controlled by MPPT software algorithms. To achieve optimal power output from a PV panel, it must be operating at its maximum power point. The MPPT software determines the output current of the PV panel for maximum power transfer in real time. Since maximum power transfer is effected by temperature and light intensity, the MPPT requires real-time data to be effective. This first stage circuit also provides high frequency isolation.

Figure 2: DC-DC converter control loop and MPPT. (Image source: Texas Instruments)
The last block is a DC-AC single-phase inverter. The TI C2000 microcontroller’s enhanced set of peripherals and optimized core make it ideal for control applications. The MCU’s ADC and PWM peripherals are designed to integrate multi-frequency control loops and guarantee sampling of PWM waveforms.
The inverter control software uses three feedback signals, the AC line voltage (VLN), DC bus voltage (Vbus), and the main inductor current (IL). These feedback signals are used to optimize four PWM outputs that drive the inverter output. The inverter maintains the DC bus at the desired set point to inject a controlled sine wave into the grid, achieving grid synchronization through a PLL. Figure 3 illustrates how the Piccolo MCU-based controlCARD interfaces with the converter, inverter and the main grid.

Figure 3: Functional schematic of the Piccolo controlCARD MCU integration with the DC-DC converter and the DC-AC inverter. (Image source: Texas Instruments)
Statistical data can be analyzed and trends documented through the acquisition of these control signals, and such data may be used to develop new control algorithms. Data analysis can also be used in prediction models to help forecast grid behavior to mitigate problems. Reporting for standards compliance and auditing is also useful to governing bodies and stakeholders alike. Cloud computing has made it possible to gather large amounts of telemetry data that would otherwise require large in-field data storage.
Getting this vital data from the smart grid to the user
Placing this data in the hands of those who can use it is the ultimate goal, and modern mobile devices can provide the ideal platform for data delivery and control. The availability of mobile devices can provide an alternative to developing a proprietary HMI, and provisioning cloud connectivity is a relatively straightforward matter for virtually any design. Wi-Fi and Bluetooth are probably the most popular methods for achieving this, and in some cases the use of an intermediate gateway might need consideration. This is especially the case where multiple energy sources make up a microgrid solution.
Connecting to the cloud
The real-time data used in the micro-inverter control loop can also be collected and forwarded to a cloud-based application. Not only can this help visualize current load and supply parameters, over time the stored data can be analyzed to establish trends regarding generation capabilities and consumption characteristics. Packaging up the data into a series of data packets for onward transmission to the cloud application can easily be done within the Piccolo MCU. There is then the need for a wireless connectivity feature to connect through a local gateway or Wi-Fi access point. There are two main methods of incorporating wireless connectivity into a design. The most popular approach is through the use of pre-certified type-approved wireless modules, although some engineers still feel a discrete approach is worth the effort. An example of a wireless module is the SimpleLink CC3200MOD Wi-Fi solution from TI.

Figure 4: Functional block of TI SimpleLink CC3200 wireless SoC module. (Image source: Texas Instruments)
At the core of this Wi-Fi module is the CC3200MOD system-on-chip (SoC) platform, see Figure 4, which features two separate ARM® Cortex®-M4 MCUs: a dedicated user application MCU and a dedicated network processor MCU.
The application processor is a 32-bit ARM® Cortex®-M4 MCU (Figure 5). The 32-bit core processor is optimized for embedded and IoT applications. Adding to this feature-rich device are standard peripherals including I2S, SD, UART, I2C, and SPI. Also included are up to 27 GPIOs, a four-channel ACD, and a dedicated fast parallel camera interface.
The second ARM® takes care of all of the wireless, internet layer, and security functionality. Features include a 256-bit crypto engine for fast, secure connection to the internet, as well as many tamper-proofing measures that keep firmware secure at a local level. The SimpleLink™ system allows for quick implementation, design support, and scalability of designs. Having a physically separate networking MCU is a security feature on its own.
A power management subsystem includes a DC-DC converter enabling a broad range of supply voltages. Advanced low-power modes offer a low-power deep sleep (consuming only 135 µA, with 256 KB RAM retention), hibernate (consuming only 4.5 µA), and shutdown (consuming only 1 µA) mode.

Figure 5: CC3200 hardware overview. (Image source: Texas Instruments)
The network MCU supports station, access point, and Wi-Fi Direct® connection modes. The CC3220x family of SimpleLink™ devices also includes embedded IPv6, and IPv4 TCP/IP and TLS/SSL stacks, HTTP server, and a variety of other internet protocols. The devices support a broad range of Wi-Fi provisioning methods, adding to the versatility and utility of the SimpleLink™ system.
Helping to speed development of a Wi-Fi prototype is the SimpleLink CC3200 LaunchPad development board. Accommodating a CC3200 Wi-Fi SoC module, this board provides the ideal environment on which to break out the Wi-Fi module’s IO and integrate to the C2000 micro-inverter MCU.

Figure 6: TI CC3200 LaunchPad development board. (Image source: Texas Instruments)
A comprehensive set of development resources, technical documentation, and application examples for the CC3200 LaunchPad environment can be found here.
Conclusion
Placing powerful technology like the C2000 MCU and the CC3220x wireless SoC MCU family in the hands of designers makes next generation smart grid designs a reality. Together these MCUs offer a complete IoT solution which includes software, tools, user and programming guides, sample applications, reference designs, and online support.
The C2000 MCUs are ideal for grid optimization. These 32-bit high-performance processors are perfectly designed for real-time control applications and fast, accurate sensing and closed-loop control. They also feature a number of safety certifications and security options.
The CC3200 SimpleLink™ wireless communications solutions create an essential link between the cloud and your sensor network, providing a secure and reliable connection between the user and vital sensor data. Using this key component, presenting data to the human component of the microgrid and smart grid management chain is relatively straightforward.
Haftungsausschluss: Die Meinungen, Überzeugungen und Standpunkte der verschiedenen Autoren und/oder Forumsteilnehmer dieser Website spiegeln nicht notwendigerweise die Meinungen, Überzeugungen und Standpunkte der DigiKey oder offiziellen Politik der DigiKey wider.


