MIKROE-5682 USB-C® Power Click board™
MikroElektronika's compact add-on board provides a quick and easy way to supply power without carrying multiple adapters or cables
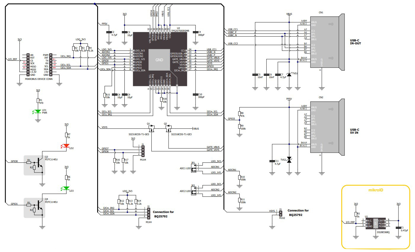
MikroElektronika's USB-C Power Click compact add-on board provides a quick and easy way to supply power without carrying multiple adapters or cables. This board features the TPS25750S, a highly integrated USB Type-C and Power Delivery (PD) controller with integrated power switches optimized for power applications from Texas Instruments. The TPS25750S integrates fully managed power paths (5 V/3 A with 36 mΩ sourcing switch) with robust protection (reverse and inrush current as well as overvoltage/undervoltage protection) and control for external battery charger IC for a complete USB-C PD solution. Besides web-based GUI and pre-configured firmware, the TPS25750S also has some GPIOs and LED indicators that are user-defined for either status or control information.
USB-C Power Click is optimized for applications supporting USB-C PD power like power tools, power banks, retail automation, and other personal electronics and industrial applications. It is supported by a mikroSDK-compliant library, which includes functions that simplify software development. This Click board is a fully tested product, ready for use on a system equipped with the mikroBUS™ socket.
- Integrated fully managed power paths
- Robust power path protection
- Optimized for power applications
- I2C control for TI battery chargers
- Web-based GUI and pre-configured firmware
- User-configurable GPIOs and LED indicators
- Power tools
- Power banks
- Retail automation
- Personal electronics
- Industrial applications
MIKROE-5682 USB-C® Power Click board™
| Image | Manufacturer Part Number | Description | Available Quantity | Price | View Details | |
|---|---|---|---|---|---|---|
![]() | ![]() | MIKROE-5682 | USB-C POWER CLICK | 2 - Immediate | $15.49 | View Details |
Associated IC
| Image | Manufacturer Part Number | Description | Available Quantity | Price | View Details | |
|---|---|---|---|---|---|---|
![]() | ![]() | TPS25750SRSMR | HIGHLY INTEGRATED USB TYPE-C AND | 7093 - Immediate | $2.78 | View Details |





