Orders are typically delivered to Austria within 48 hours depending on location.
Free delivery to Austria on orders of 50 EUR or more. A delivery charge of 18 EUR will be billed on all orders less than 50 EUR.
UPS freight pre-paid: DDP (Duty and customs paid by DigiKey)
FedEx or DHL freight pre-paid: CPT (Duty, customs, and VAT due at time of delivery)
Credit account for qualified institutions and businesses
Payment in Advance by Wire Transfer
![]()
![]()
![]()
![]()


More Products From Fully Authorized Partners
Average Time to Ship 1-3 Days, extra ship charges may apply. Please see product page, cart, and checkout for actual ship speed.
Incoterms: CPT (Duty, customs, and applicable VAT/Tax due at time of delivery)
For more information visit Help & Support
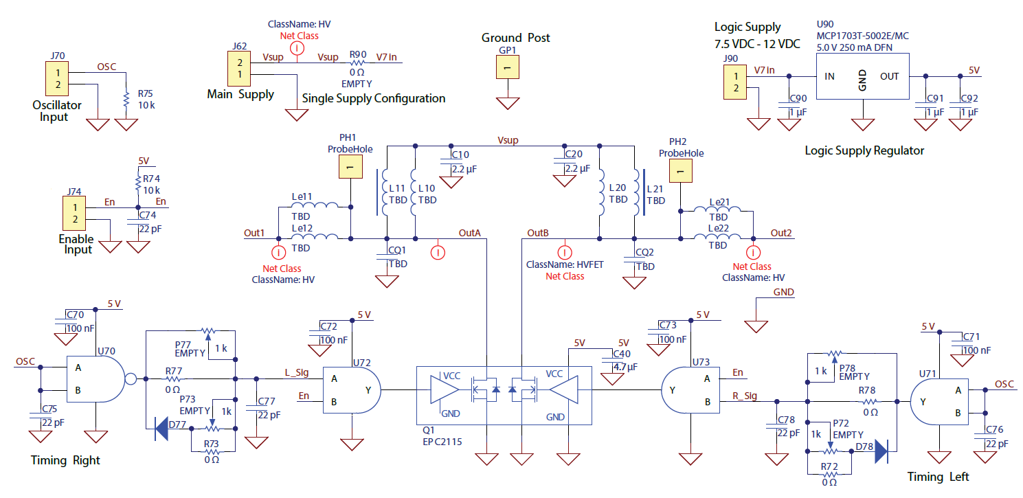
The EPC9088 is a high efficiency, differential mode Class-E amplifier development board that can operate up to 10 MHz. The purpose of this development board is to simplify the evaluation process of class-E amplifier technology using eGaN ICs by allowing engineers to easily mount all the critical class-E components on a single board that can be easily connected into an existing system.
This board may also be used for applications where a low side switch is utilized. Examples include, and are not limited to, push-pull converters, and current-mode Class-D amplifiers.
The amplifier board features the 150 V rated EPC2115 eGaN IC, which is an eGaN FET with integrated gate driver. The amplifier is set to operate in differential mode and can be re-configured to operate in single ended mode. The integrated gate driver allows a 5 V logic signal to drive the power FET. The EPC9088 board is provided with a logic supply regulator allowing the logic and gate driver to be powered from 7.5 V though 12 V.
For more information on the EPC2115 eGaN ICs please refer to the datasheet which should be read in conjunction with this quick start guide.
| Manufacturer | EPC |
|---|---|
| Category | Power Management |
| Sub-Category | Power Output Stages (H-Bridge, Half Bridge) |
| Eval Board Part Number | 917-1191-ND |
| Eval Board Supplier | EPC |
| Eval Board |
Normally In Stock
|
| Configuration |
Class E amplifier
|
| Voltage Out Range |
0 ~ 60 V
|
| Current Out |
2 A
|
| Interface |
Parallel Logic
|
| Features |
Fault Detection Output Flag
|
| Switching Frequency (Max) |
10 MHz
|
| Component Count + Extras |
27 + 22
|
| Design Author |
EPC
|
| Main I.C. Base Part |
EPC2115
|
| Date Created By Author | 2018-03 |
| Date Added To Library | 2018-09 |
Co-Browse
By using the Co-Browse feature, you are agreeing to allow a support representative from DigiKey to view your browser remotely. When the Co-Browse window opens, give the session ID that is located in the toolbar to the representative.
DigiKey respects your right to privacy. For more information please see our Privacy Notice and Cookie Notice.
Yes, Continue to Co-BrowseGet fast and accurate answers from DigiKey's Technicians and Experienced Engineers on our TechForum.
Please visit the Help & Support area of our website to find information regarding ordering, shipping, delivery and more.
Registered users can track orders from their account dropdown, or click here. *Order Status may take 12 hours to update after initial order is placed.
Users can begin the returns process by starting with our Returns Page.
Quotes can be created by registered users in myLists.
Visit the Registration Page and enter the required information. You will receive an email confirmation when your registration is complete.
Orders are typically delivered to Austria within 48 hours depending on location.
Free delivery to Austria on orders of 50 EUR or more. A delivery charge of 18 EUR will be billed on all orders less than 50 EUR.
UPS freight pre-paid: DDP (Duty and customs paid by DigiKey)
FedEx or DHL freight pre-paid: CPT (Duty, customs, and VAT due at time of delivery)
Credit account for qualified institutions and businesses
Payment in Advance by Wire Transfer
![]()
![]()
![]()
![]()


More Products From Fully Authorized Partners
Average Time to Ship 1-3 Days, extra ship charges may apply. Please see product page, cart, and checkout for actual ship speed.
Incoterms: CPT (Duty, customs, and applicable VAT/Tax due at time of delivery)
For more information visit Help & Support
Thank you!
Keep an eye on your inbox for news and updates from DigiKey!
Please enter an email address