Orders are typically delivered to Austria within 48 hours depending on location.
Free delivery to Austria on orders of 50 EUR or more. A delivery charge of 18 EUR will be billed on all orders less than 50 EUR.
UPS freight pre-paid: DDP (Duty and customs paid by DigiKey)
FedEx or DHL freight pre-paid: CPT (Duty, customs, and VAT due at time of delivery)
Credit account for qualified institutions and businesses
Payment in Advance by Wire Transfer
![]()
![]()
![]()
![]()


More Products From Fully Authorized Partners
Average Time to Ship 1-3 Days, extra ship charges may apply. Please see product page, cart, and checkout for actual ship speed.
Incoterms: CPT (Duty, customs, and applicable VAT/Tax due at time of delivery)
For more information visit Help & Support
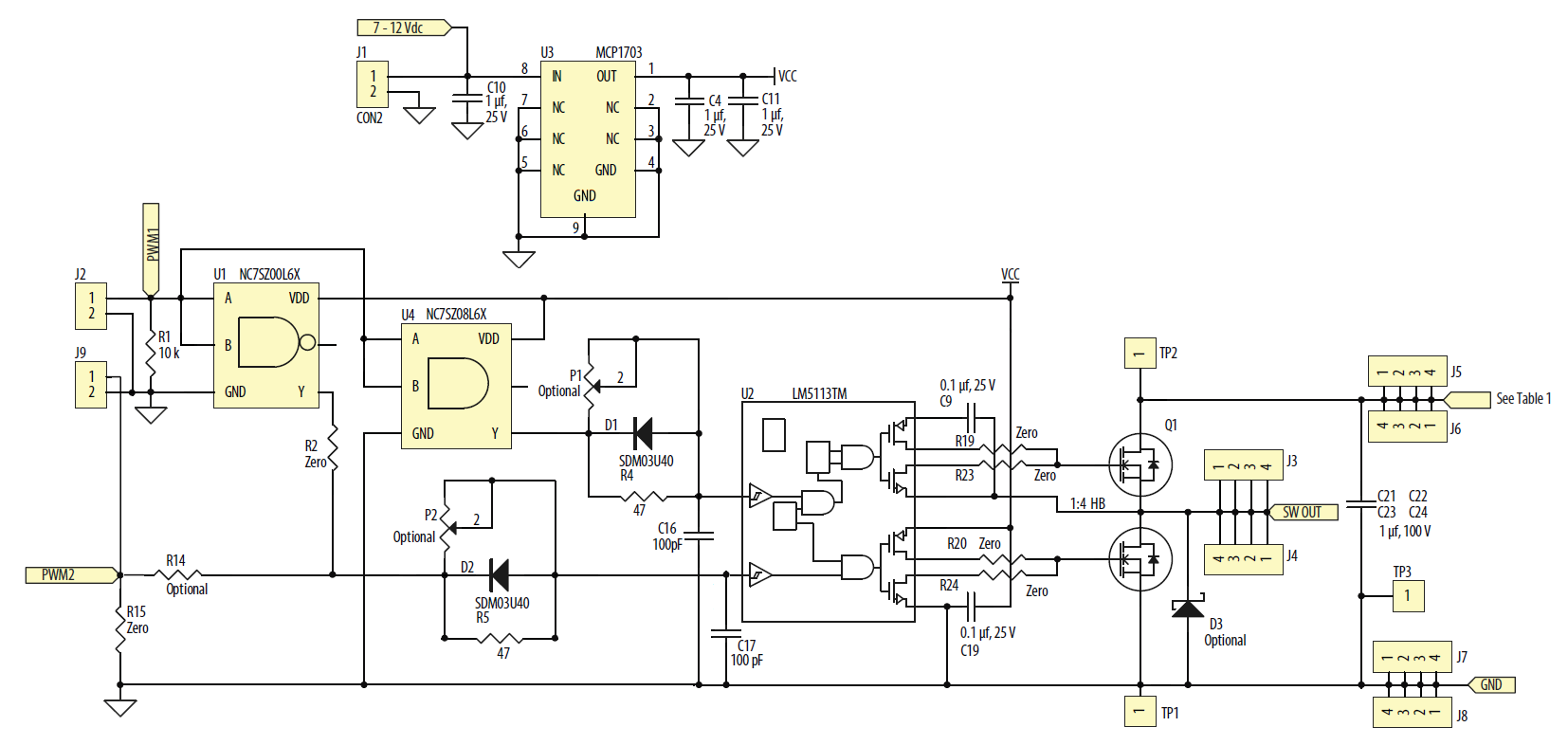
These development boards are in a monolithic half-bridge topology with on-board gate drives, featuring the EPC2105 eGaNIC (Enhancement-mode Gallium Nitride Integrated Circuit). The purpose of these development boards is to simplify the evaluation process of these monolithically integrated eGaN FETs by including all the critical components on a single board that can be easily connected into any existing converter.
The development board is 2" x 2" and contains one eGaNIC in half-bridge configuration using the Texas Instruments LM5113 gate driver, supply and bypass capacitors. The board contains all critical components and layout for optimal switching performance and has additional area to add buck output filter components on board. There are also various probe points to facilitate simple waveform measurement and efficiency calculation. A complete block diagram of the circuit is given in Figure 1.
For more information on the EPC2105 eGaNIC, please refer to the datasheet which should be read in conjunction with this quick start guide. GaN
| Manufacturer | EPC |
|---|---|
| Category | Power Management |
| Sub-Category | Power Output Stages (H-Bridge, Half Bridge) |
| Eval Board Part Number | 917-1069-ND |
| Eval Board Supplier | EPC |
| Eval Board |
Normally In Stock
|
| Configuration |
1 Half H-Bridge
|
| Voltage Out Range |
0 ~ 80 V
|
| Current Out |
20 A
|
| Interface |
PWM, Dual
|
| Features |
Internal Bootstrap Circuit
Shoot Through Protection |
| Switching Frequency (Max) |
Not given
|
| Component Count + Extras |
28 + 15
|
| Design Author |
EPC
|
| Main I.C. Base Part |
EPC2105
|
| Date Created By Author | 2017-03 |
| Date Added To Library | 2018-03 |
Co-Browse
By using the Co-Browse feature, you are agreeing to allow a support representative from DigiKey to view your browser remotely. When the Co-Browse window opens, give the session ID that is located in the toolbar to the representative.
DigiKey respects your right to privacy. For more information please see our Privacy Notice and Cookie Notice.
Yes, Continue to Co-BrowseGet fast and accurate answers from DigiKey's Technicians and Experienced Engineers on our TechForum.
Please visit the Help & Support area of our website to find information regarding ordering, shipping, delivery and more.
Registered users can track orders from their account dropdown, or click here. *Order Status may take 12 hours to update after initial order is placed.
Users can begin the returns process by starting with our Returns Page.
Quotes can be created by registered users in myLists.
Visit the Registration Page and enter the required information. You will receive an email confirmation when your registration is complete.
Orders are typically delivered to Austria within 48 hours depending on location.
Free delivery to Austria on orders of 50 EUR or more. A delivery charge of 18 EUR will be billed on all orders less than 50 EUR.
UPS freight pre-paid: DDP (Duty and customs paid by DigiKey)
FedEx or DHL freight pre-paid: CPT (Duty, customs, and VAT due at time of delivery)
Credit account for qualified institutions and businesses
Payment in Advance by Wire Transfer
![]()
![]()
![]()
![]()


More Products From Fully Authorized Partners
Average Time to Ship 1-3 Days, extra ship charges may apply. Please see product page, cart, and checkout for actual ship speed.
Incoterms: CPT (Duty, customs, and applicable VAT/Tax due at time of delivery)
For more information visit Help & Support
Thank you!
Keep an eye on your inbox for news and updates from DigiKey!
Please enter an email address