Orders are typically delivered to Austria within 48 hours depending on location.
Free delivery to Austria on orders of 50 EUR or more. A delivery charge of 18 EUR will be billed on all orders less than 50 EUR.
UPS or FedEx freight pre-paid: DDP (Duty and customs paid by DigiKey)
DHL freight pre-paid: CPT (Duty, customs, and VAT due at time of delivery)
Credit account for qualified institutions and businesses
Payment in Advance by Wire Transfer
![]()
![]()
![]()
![]()


More Products From Fully Authorized Partners
Average Time to Ship 1-3 Days, extra ship charges may apply. Please see product page, cart, and checkout for actual ship speed.
Incoterms: CPT (Duty, customs, and applicable VAT/Tax due at time of delivery)
For more information visit Help & Support
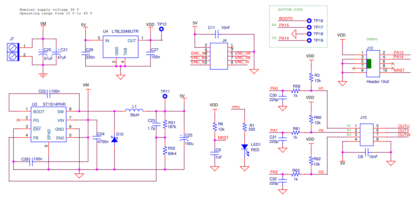
EVALKIT-ROBOT-1 is an evaluation kit offering a ready-to-use servo brushless solution.
Thanks to the high integration level of the STSPIN32F0A, the control board provides a powerful power stage, the analog circuitry implementing current sensing and overcurrent protection and a Cortex-M0 microcontroller performing a Field-Oriented Control with closed-loop positioning. All packed into a 40 mm x 40 mm footprint.
The maxon EC-i 40 motor, thanks to the optimized magnetic circuit, offers a very high torque density and very low cogging torque. In combination with the maxon ENX 16 EASY 1024 pulses incremental encoder, it is an excellent choice for reliable, robust and high-precision position and speed control.
The following material is required to make the system operative:
One 36 V / 120 W DC power supply
A RS485 2-wire serial port
A communication software based on MODBUS protocol
| Manufacturer | STMicroelectronics |
|---|---|
| Category | Motor Control |
| Eval Board Part Number | 497-EVALKIT-ROBOT-1-ND |
| Eval Board Supplier | STMicroelectronics |
| Eval Board |
Normally In Stock
|
| Voltage In |
12 ~ 45 VDC
|
| Number of Motors and Type |
1, 3-Ph BLDC Motor
1, 3-Ph BLDC, Sensorless |
| Power / Current Out |
100 W
|
| Features |
Encoder Input
Hall Input MCU Controlled Memory Available On-Board Sensorless Control (FOC) Thermal Protection Under Voltage Protection, Brown-Out |
| Component Count + Extras |
94 + 21
|
| Application / Target Market |
Motor Control
Robotics |
| Design Author |
STMicroelectronics
|
| Main I.C. Base Part |
STSPIN32F0A
|
| Date Created By Author | 2019-12 |
| Date Added To Library | 2020-01 |
Co-Browse
By using the Co-Browse feature, you are agreeing to allow a support representative from DigiKey to view your browser remotely. When the Co-Browse window opens, give the session ID that is located in the toolbar to the representative.
DigiKey respects your right to privacy. For more information please see our Privacy Notice and Cookie Notice.
Yes, Continue to Co-BrowseGet fast and accurate answers from DigiKey's Technicians and Experienced Engineers on our TechForum.
Please visit the Help & Support area of our website to find information regarding ordering, shipping, delivery and more.
Registered users can track orders from their account dropdown, or click here. *Order Status may take 12 hours to update after initial order is placed.
Users can begin the returns process by starting with our Returns Page.
Quotes can be created by registered users in myLists.
Visit the Registration Page and enter the required information. You will receive an email confirmation when your registration is complete.
Orders are typically delivered to Austria within 48 hours depending on location.
Free delivery to Austria on orders of 50 EUR or more. A delivery charge of 18 EUR will be billed on all orders less than 50 EUR.
UPS or FedEx freight pre-paid: DDP (Duty and customs paid by DigiKey)
DHL freight pre-paid: CPT (Duty, customs, and VAT due at time of delivery)
Credit account for qualified institutions and businesses
Payment in Advance by Wire Transfer
![]()
![]()
![]()
![]()


More Products From Fully Authorized Partners
Average Time to Ship 1-3 Days, extra ship charges may apply. Please see product page, cart, and checkout for actual ship speed.
Incoterms: CPT (Duty, customs, and applicable VAT/Tax due at time of delivery)
For more information visit Help & Support
Thank you!
Keep an eye on your inbox for news and updates from DigiKey!
Please enter an email address
Please accept the checkbox