Orders are typically delivered to Austria within 48 hours depending on location.
Free delivery to Austria on orders of 50 EUR or more. A delivery charge of 18 EUR will be billed on all orders less than 50 EUR.
UPS or FedEx freight pre-paid: DDP (Duty and customs paid by DigiKey)
DHL freight pre-paid: CPT (Duty, customs, and VAT due at time of delivery)
Credit account for qualified institutions and businesses
Payment in Advance by Wire Transfer
![]()
![]()
![]()
![]()


More Products From Fully Authorized Partners
Average Time to Ship 1-3 Days, extra ship charges may apply. Please see product page, cart, and checkout for actual ship speed.
Incoterms: CPT (Duty, customs, and applicable VAT/Tax due at time of delivery)
For more information visit Help & Support
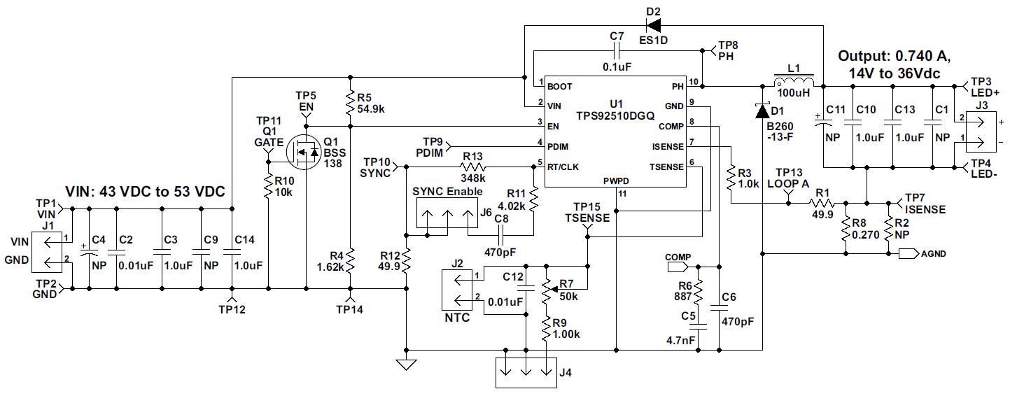
| Manufacturer | Texas Instruments |
|---|---|
| Category | Lighting |
| Sub-Category | LED Drivers - DC In |
| Eval Board Part Number | 296-35515-ND |
| Eval Board Supplier | Texas Instruments |
| Eval Board |
Normally In Stock
|
| Voltage In |
43 ~ 53 V
|
| Topology |
Step Down
|
| Current Out |
740 mA
|
| Voltage Out (Max) |
13.8 ~ 38.4
|
| Outputs and Type |
1 Non-Isolated
|
| Efficiency @ Conditions |
>93%, 48V in, 700 mA, 5 ~ 10 LEDs
>92%, 48V in, 500 mA, 5 ~ 10 LEDs >90%, 48V in, 300 mA, 4 ~ 10 LEDs >90%, 48V in, 200 mA, 7 ~ 10 LEDs >85%, 48V in, 100 mA, 4 ~ 10 LEDs |
| Features |
Current Limit (Adj. or Fixed)
Dimming Control PWM Interface Thermal Protection Under Voltage Protection, Brown-Out Voltage Reference |
| Switching Frequency |
370 kHz
|
| Component Count + Extras |
25 + 15
|
| Design Author |
Texas Instruments
|
| Application / Target Market |
Lighting: LED Commercial Lighting
Lighting: LED Home Lighting Lighting: LED Signage Lighting: LED Street Lighting |
| Main I.C. Base Part |
TPS92510
|
| Date Created By Author | 2012-07 |
| Date Added To Library | 2015-03 |
Co-Browse
By using the Co-Browse feature, you are agreeing to allow a support representative from DigiKey to view your browser remotely. When the Co-Browse window opens, give the session ID that is located in the toolbar to the representative.
DigiKey respects your right to privacy. For more information please see our Privacy Notice and Cookie Notice.
Yes, Continue to Co-BrowseGet fast and accurate answers from DigiKey's Technicians and Experienced Engineers on our TechForum.
Please visit the Help & Support area of our website to find information regarding ordering, shipping, delivery and more.
Registered users can track orders from their account dropdown, or click here. *Order Status may take 12 hours to update after initial order is placed.
Users can begin the returns process by starting with our Returns Page.
Quotes can be created by registered users in myLists.
Visit the Registration Page and enter the required information. You will receive an email confirmation when your registration is complete.
Orders are typically delivered to Austria within 48 hours depending on location.
Free delivery to Austria on orders of 50 EUR or more. A delivery charge of 18 EUR will be billed on all orders less than 50 EUR.
UPS or FedEx freight pre-paid: DDP (Duty and customs paid by DigiKey)
DHL freight pre-paid: CPT (Duty, customs, and VAT due at time of delivery)
Credit account for qualified institutions and businesses
Payment in Advance by Wire Transfer
![]()
![]()
![]()
![]()


More Products From Fully Authorized Partners
Average Time to Ship 1-3 Days, extra ship charges may apply. Please see product page, cart, and checkout for actual ship speed.
Incoterms: CPT (Duty, customs, and applicable VAT/Tax due at time of delivery)
For more information visit Help & Support
Thank you!
Keep an eye on your inbox for news and updates from DigiKey!
Please enter an email address
Please accept the checkbox