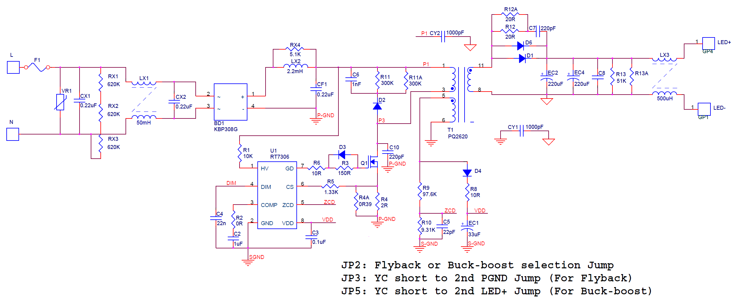
The EVB_RT7306GS is a constant current LED driver evaluation board with active power factor correction. It supports high power factor across a wide range of line voltages, and it drivers the converter in the Quasi-resonant mode to achieve high efficiency. By using primary side regulation(PSR), the RT7306 controls the output current accurately without a shunt regulator and an opto-coupler at the secondary side.
RT7306 is compatible with analog dimming. The output current can be modulated by the DIM pin. An in-house design high voltage(HV) start-up device is integrated in the RT7306 to minimize the power loss and shorten the start-up time.
The RT7306 embeds comprehensive protection functions for robust designs, including LED open-circuit protection, LED short-circuit protection, output diode short-circuit protection, VDD under-voltage lockout(UVLO), VDD over-voltage protection(OVP), over-temperature protection, and cycle-by-cycle current limitation.
| Manufacturer | Richtek USA Inc. |
|---|---|
| Category | Lighting |
| Sub-Category | LED Drivers - AC / Offline |
| Eval Board Part Number | EVB_RT7306GS-ND |
| Eval Board Supplier | Richtek USA Inc. |
| Eval Board |
Board not Stocked
|
| AC Voltage |
Universal
|
| Outputs and Type |
1 Non-Isolated
|
| Current Out |
920 mA
|
| Voltage Out (Max) |
46 V
|
| Efficiency @ Conditions |
>88%, 90 ~ 300 VAC in, 46V @ 920 mA
|
| Features |
Current Limit (Adj. or Fixed)
Dimming Control Open Circuit Protection Over Voltage Protection Short Circuit Protection Thermal Protection Under Voltage Protection, Brown-Out |
| Switching Frequency |
- Not Given
|
| Component Count + Extras |
43 + 2
|
| Design Author |
Richtek USA Inc.
|
| Application / Target Market |
Lighting: LED Commercial Lighting
Lighting: LED Home Lighting Lighting: LED Signage Lighting: LED Street Lighting |
| Voltage In |
90 ~ 300 VAC
|
| Power Factor |
>0.9
|
| Standard(s) |
EN55015 B conducted EMI
IEC 61000-3-2 Class C |
| Main I.C. Base Part |
RT7306
|
| Date Created By Author | 2016-11 |
| Date Added To Library | 2018-06 |