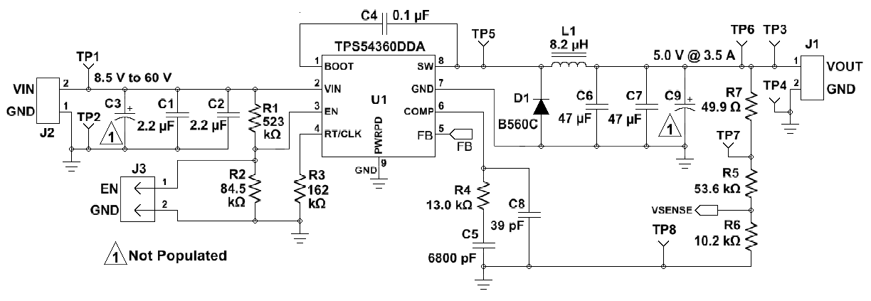
The user's guide contains background information for the TPS54360 as well as support documentation for the TPS54360EVM-182 evaluation module (PWR182). Also included are the performance specifications, the schematic, and the bill of materials for the TPS54360EVM-182. The TPS54360 DC-DC converter is designed to provide up to a 3.5 A output from an input voltage source of 4.5 V to 60 V.
This evaluation module is designed to demonstrate the small, printed-circuit-board areas that may be achieved when designing with the TPS54360 regulator. The switching frequency is externally set at a nominal 600 kHz. The high-side MOSFET is incorporated inside the TPS54360 package along with the gate drive circuitry. The compensation components are external to the integrated circuit (IC), and an external resistor divider allows for an adjustable output voltage. Additionally, the TPS54360 provides an adjustable undervoltage lockout with hysteresis through an external resistor divider. The absolute maximum input voltage is 60 V for the TPS54360EVM-182.
| Manufacturer | Texas Instruments |
|---|---|
| Category | AC/DC and DC/DC Conversion |
| Sub-Category | DC/DC SMPS - Single Output |
| Eval Board Part Number | 296-34982-ND |
| Eval Board Supplier | Texas Instruments |
| Eval Board |
Normally In Stock
|
| Topology |
Step Down
|
| Outputs and Type |
1 Non-Isolated
|
| Voltage Out: Factory Set |
5 V
|
| Current Out |
3.5 A
|
| Voltage In |
8.5 ~ 60 V
|
| Efficiency @ Conditions |
>90%, 8V in, 5V @ 0.2 ~ 3.5 A
>90%, 12V in, 5V @ 0.5 ~ 2.5 A >85%, 36V in, 5V @ 1.2 ~ 3.5 A >85%, 24V in, 5V @ 0.7 ~ 3.5 A >80%, 48V in, 5V @ 1.0 ~ 3.5 A >78%, 60V in, 5V @ 1.0~ 3.5 A |
| Voltage Out Range |
0.8 ~ 58 V
|
| Features |
Current Limit (Adj. or Fixed)
Frequency Foldback Light Load Mode Over Voltage Protection Shutdown, Enable, Standby Thermal Protection Under Voltage Protection, Brown-Out Voltage Reference |
| Switching Frequency |
600 kHz
|
| Standby Current [Typical] |
2.25 µA
|
| Quiescent Current [Typical] |
146 µA
|
| Component Count + Extras |
16 + 13
|
| Internal Switch |
Yes
|
| Design Author |
Texas Instruments
|
| Application / Target Market |
Automotive
Power: Auxiliary Power Supply Power: Industrial Power Telecom |
| Standby Current [Maximum] |
4.5 µA
|
| Quiescent Current [Maximum] |
175 µA
|
| Main I.C. Base Part |
TPS54360
|
| Date Created By Author | 2012-08 |
| Date Added To Library | 2013-04 |