Orders are typically delivered to Austria within 48 hours depending on location.
Free delivery to Austria on orders of 50 EUR or more. A delivery charge of 18 EUR will be billed on all orders less than 50 EUR.
UPS freight pre-paid: DDP (Duty and customs paid by DigiKey)
FedEx or DHL freight pre-paid: CPT (Duty, customs, and VAT due at time of delivery)
Credit account for qualified institutions and businesses
Payment in Advance by Wire Transfer
![]()
![]()
![]()
![]()


More Products From Fully Authorized Partners
Average Time to Ship 1-3 Days, extra ship charges may apply. Please see product page, cart, and checkout for actual ship speed.
Incoterms: CPT (Duty, customs, and applicable VAT/Tax due at time of delivery)
For more information visit Help & Support
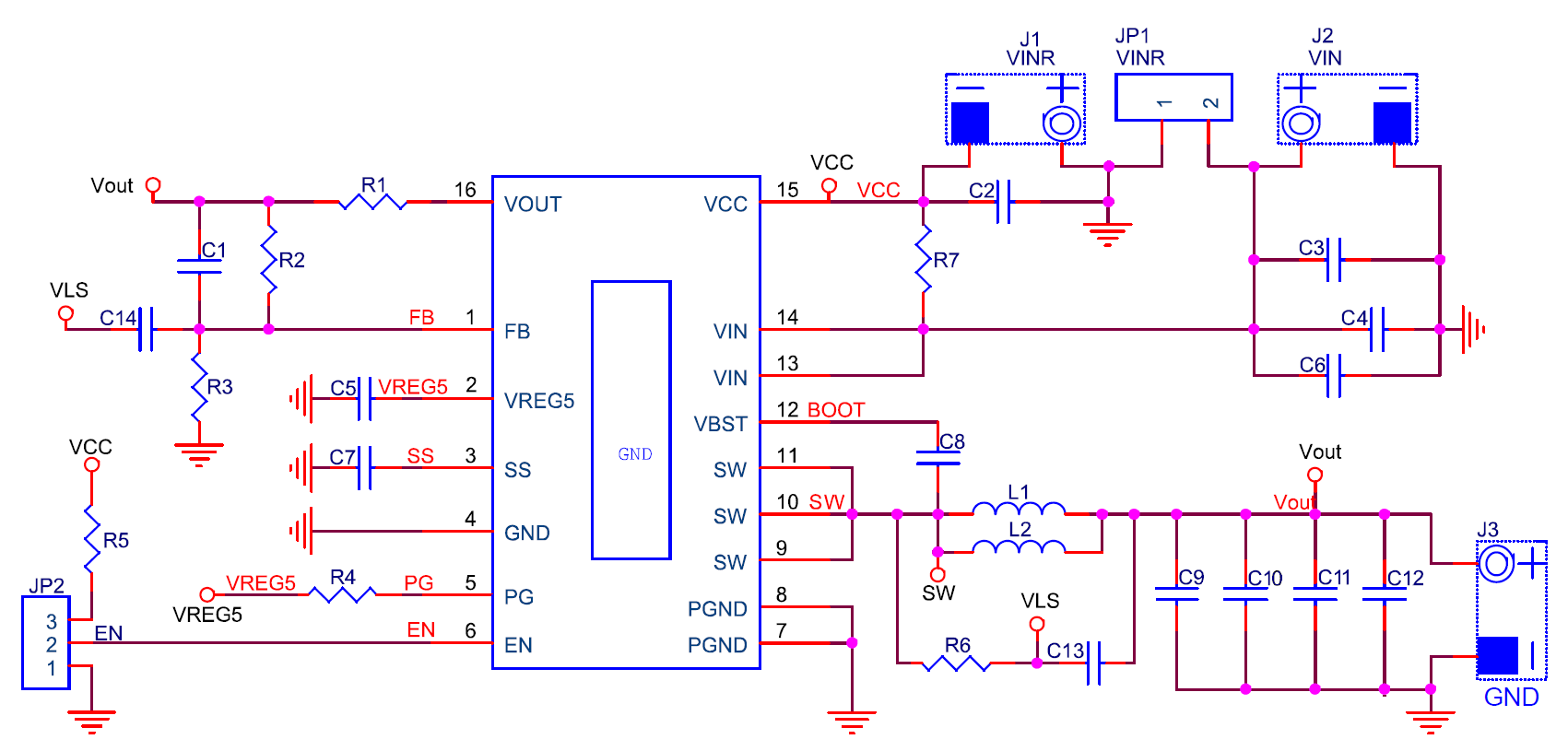
The RT2855A is a high-performance 650kHz 4A step-down regulator with internal power switches and synchronous rectifiers. It features quick transient response using its Advanced Constant On-Time (ACOT™) control architecture that provides stable operation with small ceramic output capacitors and without complicated external compensation, among other benefits. The input voltage range is from 4.5V to 18V and the output is adjustable from 0.765V to 7V.
Product Feature
Discontinuous operating mode at Light Load
Advanced Constant On-Time (ACOT™) Control
Optimized for Ceramic Output Capacitors
Externally-adjustable, Pre-biased Compatible Soft-Start
Optional Output Discharge Function
Output Over- and Under-voltage Shut-down in Latched
| Manufacturer | Richtek USA Inc. |
|---|---|
| Category | AC/DC and DC/DC Conversion |
| Sub-Category | DC/DC SMPS - Single Output |
| Eval Board Part Number | EVB_RT2855ALGQW-ND |
| Eval Board Supplier | Richtek USA Inc. |
| Eval Board |
Normally In Stock
|
| Topology |
Step Down
|
| Outputs and Type |
1 Non-Isolated
|
| Voltage Out: Factory Set |
1.05 V
|
| Current Out |
4 A
|
| Voltage In |
4.5 ~ 18 V
|
| Efficiency @ Conditions |
>80%, 5V in, 1.05V @ 0.04 ~ 4 A
>70%, 18V in, 1.05V @ 0.6 ~ 4 A >70%, 12V in, 1.05V @ 0.05 ~ 4 A |
| Voltage Out Range |
0.765 ~ 7 V
|
| Features |
Current Limit (Adj. or Fixed)
Light Load Mode Over Voltage Protection Soft Start Thermal Protection Under Voltage Protection, Brown-Out |
| Switching Frequency |
650 kHz
|
| Standby Current [Typical] |
1 µA
|
| Quiescent Current [Typical] |
1 mA
|
| Component Count + Extras |
17 + 5
|
| Internal Switch |
Yes
|
| Design Author |
Richtek USA Inc.
|
| Application / Target Market |
Computers
LCD TV / Monitor Point of Load (PoL) Power: Industrial Power White Goods |
| Standby Current [Maximum] |
10 µA
|
| Quiescent Current [Maximum] |
1.3 mA
|
| Main I.C. Base Part |
RT2855A
|
| Date Created By Author | 2015-10 |
| Date Added To Library | 2025-06 |
Co-Browse
By using the Co-Browse feature, you are agreeing to allow a support representative from DigiKey to view your browser remotely. When the Co-Browse window opens, give the session ID that is located in the toolbar to the representative.
DigiKey respects your right to privacy. For more information please see our Privacy Notice and Cookie Notice.
Yes, Continue to Co-BrowseGet fast and accurate answers from DigiKey's Technicians and Experienced Engineers on our TechForum.
Please visit the Help & Support area of our website to find information regarding ordering, shipping, delivery and more.
Registered users can track orders from their account dropdown, or click here. *Order Status may take 12 hours to update after initial order is placed.
Users can begin the returns process by starting with our Returns Page.
Quotes can be created by registered users in myLists.
Visit the Registration Page and enter the required information. You will receive an email confirmation when your registration is complete.
Orders are typically delivered to Austria within 48 hours depending on location.
Free delivery to Austria on orders of 50 EUR or more. A delivery charge of 18 EUR will be billed on all orders less than 50 EUR.
UPS freight pre-paid: DDP (Duty and customs paid by DigiKey)
FedEx or DHL freight pre-paid: CPT (Duty, customs, and VAT due at time of delivery)
Credit account for qualified institutions and businesses
Payment in Advance by Wire Transfer
![]()
![]()
![]()
![]()


More Products From Fully Authorized Partners
Average Time to Ship 1-3 Days, extra ship charges may apply. Please see product page, cart, and checkout for actual ship speed.
Incoterms: CPT (Duty, customs, and applicable VAT/Tax due at time of delivery)
For more information visit Help & Support
Thank you!
Keep an eye on your inbox for news and updates from DigiKey!
Please enter an email address