Orders are typically delivered to Austria within 48 hours depending on location.
Free delivery to Austria on orders of 50 EUR or more. A delivery charge of 18 EUR will be billed on all orders less than 50 EUR.
UPS freight pre-paid: DDP (Duty and customs paid by DigiKey)
FedEx or DHL freight pre-paid: CPT (Duty, customs, and VAT due at time of delivery)
Credit account for qualified institutions and businesses
Payment in Advance by Wire Transfer
![]()
![]()
![]()
![]()


More Products From Fully Authorized Partners
Average Time to Ship 1-3 Days, extra ship charges may apply. Please see product page, cart, and checkout for actual ship speed.
Incoterms: CPT (Duty, customs, and applicable VAT/Tax due at time of delivery)
For more information visit Help & Support
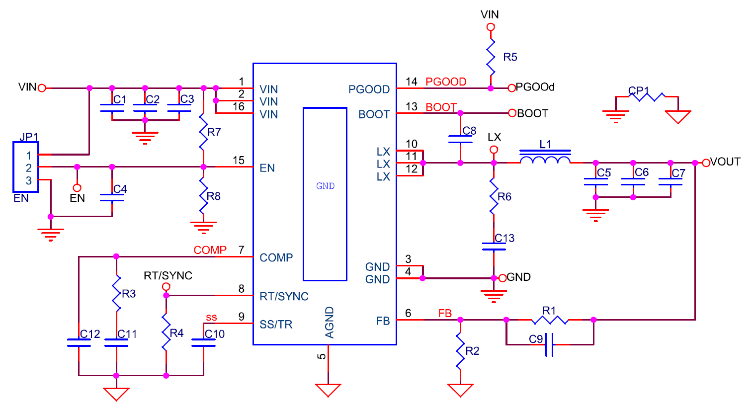
The RT2613A is a high efficiency step-down converter and capable of delivering 3A output current over a wide input voltage range from 2.95V to 6V. The RT2613A provides accurate regulation for a variety of loads with ±3% accuracy. For reducing inductor size, it provides up to 2MHz switching frequency.
The efficiency is maximized through the integrated 45mΩ MOSFETs and 550µA typical supply current. Under voltage lockout voltage of the RT2613A is 2.7V, and it also provides external setting by a resistor network on the enable pin. The RT2613A provides protections such as inductor current limit under voltage lockout and thermal shutdown. The over temperature threshold is 145°C. The RT2613A is available in WQFN-16L 3x3 package.
Product Features:
Integrated 45mΩ MOSFETs
Input Range: 2.95V to 6V
Adjustable PWM Frequency: 700kHz to 2MHz
Output Current: 3A
95% Efficiency
| Manufacturer | Richtek USA Inc. |
|---|---|
| Category | AC/DC and DC/DC Conversion |
| Sub-Category | DC/DC SMPS - Single Output |
| Eval Board Part Number | EVB_RT2613AGQW-ND |
| Eval Board Supplier | Richtek USA Inc. |
| Eval Board |
Normally In Stock
|
| Topology |
Step Down
|
| Outputs and Type |
1 Non-Isolated
|
| Voltage Out: Factory Set |
1.8 V
|
| Current Out |
3 A
|
| Voltage In |
2.95 ~ 6 V
|
| Efficiency @ Conditions |
>90%, 5V in, 3.3V @ 0.15 ~ 3 A
>90%, 5V in, 1.8V @ 0.25 ~ 2 A >90%, 3.3V in, 1.8V @ 0.15 ~ 2 A |
| Voltage Out Range |
0.827 ~ 3.6 V
|
| Features |
Current Limit (Adj. or Fixed)
Power Good Output Shutdown, Enable, Standby Soft Start Thermal Protection Under Voltage Protection, Brown-Out |
| Switching Frequency |
700 kHz ~ 2 MHz
|
| Standby Current [Typical] |
2 µA
|
| Quiescent Current [Typical] |
550 µA
|
| Component Count + Extras |
15 + 9
|
| Internal Switch |
Yes
|
| Design Author |
Richtek USA Inc.
|
| Application / Target Market |
Point of Load (PoL)
Portable Devices Power: Industrial Power |
| Standby Current [Maximum] |
5 µA
|
| Quiescent Current [Maximum] |
830 µA
|
| Main I.C. Base Part |
RT2613A
|
| Date Created By Author | 2015-12 |
| Date Added To Library | 2025-06 |
Co-Browse
By using the Co-Browse feature, you are agreeing to allow a support representative from DigiKey to view your browser remotely. When the Co-Browse window opens, give the session ID that is located in the toolbar to the representative.
DigiKey respects your right to privacy. For more information please see our Privacy Notice and Cookie Notice.
Yes, Continue to Co-BrowseGet fast and accurate answers from DigiKey's Technicians and Experienced Engineers on our TechForum.
Please visit the Help & Support area of our website to find information regarding ordering, shipping, delivery and more.
Registered users can track orders from their account dropdown, or click here. *Order Status may take 12 hours to update after initial order is placed.
Users can begin the returns process by starting with our Returns Page.
Quotes can be created by registered users in myLists.
Visit the Registration Page and enter the required information. You will receive an email confirmation when your registration is complete.
Orders are typically delivered to Austria within 48 hours depending on location.
Free delivery to Austria on orders of 50 EUR or more. A delivery charge of 18 EUR will be billed on all orders less than 50 EUR.
UPS freight pre-paid: DDP (Duty and customs paid by DigiKey)
FedEx or DHL freight pre-paid: CPT (Duty, customs, and VAT due at time of delivery)
Credit account for qualified institutions and businesses
Payment in Advance by Wire Transfer
![]()
![]()
![]()
![]()


More Products From Fully Authorized Partners
Average Time to Ship 1-3 Days, extra ship charges may apply. Please see product page, cart, and checkout for actual ship speed.
Incoterms: CPT (Duty, customs, and applicable VAT/Tax due at time of delivery)
For more information visit Help & Support
Thank you!
Keep an eye on your inbox for news and updates from DigiKey!
Please enter an email address