MPQ4480 36 V, 6 A Step-Down Converter
MPS' AEC-Q100 qualified 6 A, 36 V step-down converter for automotive applications
Monolithic Power Systems’ MPQ4480 is a high-frequency synchronous rectified step-down switch-mode converter. The device has a wide input supply range achieving a 6 A output current with load and line regulation over a wide input supply range. The MPQ4480 also features synchronous mode operation for higher efficiency over the output load range. Additionally, it has fault condition protection including thermal shutdown, overvoltage protection, and hiccup current limiting. The MPQ4480 requires a minimal number of standard external components and is available in a QFN-25 (4 mm x 5 mm) package.
- Operating input range of 4.2 V to 36 V
- 6 A output current
- Supports 1 V to 20 V adjustable output
- 20 mΩ and 15 mΩ low RDS(ON) internal buck power MOSFETs
- Integrated 4 mΩ ground sensing resistor
- CC output current limit, 3-level adjustable, 2.75 A/3.75 A/7.5 A
- Internal auto EN pull-up
- Frequency SYNC from 300 kHz to 2.1 MHz
- Low-dropout mode
- Forced PWM mode
- Battery short-to-ground protection driver
- Adjustable line drop compensation
- EN shutdown discharge
- Spread spectrum option with 450 kHz fSW
- Adjustable line drop compensation
- Output overvoltage protection
- Available in AEC-Q100 Grade 1
- Available in a QFN-25 (4 mm x 5 mm) package with wettable flanks
- USB wireless charging
- Automotive USB hubs
- Automotive charging
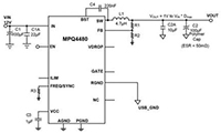
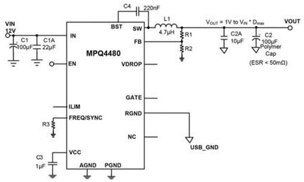
MPQ4480 Step-Down Converter
| Image | Manufacturer Part Number | Description | Topology | Output Type | Number of Outputs | Available Quantity | Price | View Details | |
|---|---|---|---|---|---|---|---|---|---|
![]() | ![]() | MPQ4480GV-AEC1-P | IC REG BUCK ADJ 6A 25QFN | Buck | Adjustable | 1 | 532 - Immediate | $4.27 | View Details |
Evaluation Board
| Image | Manufacturer Part Number | Description | Outputs and Type | Power - Output | Voltage - Output | Available Quantity | Price | View Details | |
|---|---|---|---|---|---|---|---|---|---|
![]() | ![]() | EVQ4480-V-00A | EVAL BOARD FOR MPQ4480 | 1 Non-Isolated Output | - | 5V | 1 - Immediate | $22.47 | View Details |





