MPQ18021HN-A MOSFET Driver
MPS' MPQ18021HN-A is a high-frequency, 100 V, half-bridge, N-channel power MOSFET driver
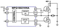
Monolithic Power Systems’ MPQ18021HN-A’s low-side and high-side driver channels are controlled independently and matched with a time delay of less than 5 ns. Undervoltage lockout (UVLO) on both the high-side and low-side supplies force their outputs low in the case of an insufficient supply. The integrated bootstrap diode reduces the external component count. This AEC-Q100 qualified grade 1 power MOSFET driver has an operating junction temperature range of -40°C to +125°C and is available in a SOIC-8E package.
- 100 VBST voltage range
- 16 ns propagation delay time
- Drives 1 nf load with 12 ns/9 ns rise/fall times with 12 VDD
- On-chip bootstrap diode
- TTL-compatible input
- Less than 5 ns gate drive matching
- UVLO for both high-side and low-side
- Less than 160 μA quiescent current
- -40°C to +125°C operating junction temperature range
- AEC-Q100 qualified grade 1
- Available in a SOIC-8E package
- Car DC/DC power systems
- Half-bridge motor drivers
MPQ18021HN-A MOSFET Driver
| Image | Manufacturer Part Number | Description | Available Quantity | Price | View Details | |
|---|---|---|---|---|---|---|
![]() | ![]() | MPQ18021HN-A-AEC1-LF-Z | IC GATE DRVR HALF-BRIDGE 8SOIC | 0 - Immediate | See Page for Pricing | View Details |



