MIC3201 High Brightness LED Driver
Microchip provides an ideal solution for many illumination applications
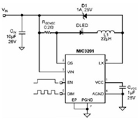
Microchip's MIC3201 is a hysteretic step-down, constant-current, high-brightness LED (HB LED) driver capable of driving up to four 1 A LEDs. It provides an ideal solution for interior/exterior lighting, architectural and ambient lighting, LED bulbs, and other general illumination applications.
The MIC3201 operates with an input voltage range from 6V to 20 V. The hysteretic control gives good supply rejection and fast response during load transients and PWM dimming. The high-side current sensing and on-chip current sense amplifier delivers LED current with ±5% accuracy. An external high-side current sense resistor is used to set the output current.
The MIC3201 offers a dedicated PWM input (DIM), which enables a wide range of pulsed dimming. A high switching frequency operation up to 1 MHz allows the use of smaller external components, minimizing space and cost. The MIC3201 operates over a junction temperature range of -40°C to +125°C and is available in an 8-pin ePAD SOIC package.
| Features | ||
|
|
| Applications | ||
|
|
MIC3201
| Image | Manufacturer Part Number | Description | Available Quantity | Price | ||
|---|---|---|---|---|---|---|
![]() | ![]() | MIC3201YME | IC LED DRIVER RGLTR PWM 1A 8SOIC | 58 - Immediate | $1.76 | View Details |



