LTC2185 and ADA4927 Combo Circuit Featuring an ADC and AMP Combination

Analog Devices and Analog Devices: A winning combination for cellular base stations, radios, and medical imaging applications

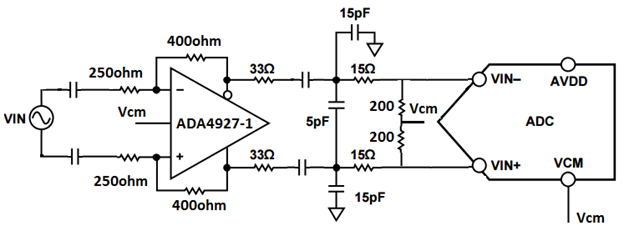
Image of Analog Devices and Analog Devices LTC2185 and ADA4927 Combo CircuitAnalog Devices LTC2185 is a 16-bit, 2-channel simultaneously sampling analog-to-digital converter (ADC). With very low power consumption of 185 mW per channel from a single 1.8 V supply. This ADC has several output options such as CMOS, DDR CMOS, or DDR LVDS. The devices have a temperature range of 0°C to +70°C and come in a 64-pin QFN (9 mm x 9 mm) package. The LTC2185 is a great choice for cellular base stations, software defined radios (SDR), and medical imaging applications.

ADI’s ADA4927 is the ideal current feedback amplifier for high performance analog-to-digital converters like Analog Devices' LTC2185 part family. This amp is high speed (-3 dB bandwidth of 2.3 GHz), has extremely low harmonic distortion (-87 dBc HD2 at 100 MHz), and low input voltage noise at 1.4 nV/√Hz. The device has a temperature range of -40°C to +105°C and comes in a very small 3 mm x 3 mm LFCSP package. The ADA4927 is perfect for ADC driver, differential buffers, and IF and baseband gain blocks applications.

LTC2185 Features ADA4927 Features
  • Bits: 16
  • Input type: 125 M
  • Data interface: LVDS - parallel, parallel
  • Voltage supply analog: 1.7 V to 1.9 V
  • Voltage supply digital: 1.7 V to 1.9 V
  • Temperature operating range: 0°C to +70°C
  • Package/case: 64-QFN (9 mm x 9 mm)
  • Voltage supply: 4.5 V to 11 V, ±2.25 V to 5.5 V
  • Current supply: 20 mA
  • Current output per channel: 65 mA
  • Externally adjustable gain
  • Better distortion vs VF amplifiers
  • Temperature operating range: -40°C to +105°C
  • Package/case: 16-LFCSP (3 mm x 3 mm)
LTC2185 Applications ADA4927 Applications
  • Cellular base stations
  • Communications
  • Software defined radios
  • Medical imaging
  • ADC drivers
  • Differential buffers
  • IF and baseband gain blocks
  • Line drivers

LTC2185 Evaluation Board

ImageManufacturer Part NumberDescriptionAvailable QuantityPriceView Details
BOARD EVAL LTC2185DC1945ABOARD EVAL LTC21852 - Immediate$233.96View Details
BOARD DEMO 16BIT 125MSPS LTC2185DC1620A-ABOARD DEMO 16BIT 125MSPS LTC21850 - Immediate$233.96View Details

LTC2185 Analog-to-Digital Converters

ImageManufacturer Part NumberDescriptionAvailable QuantityPriceView Details
IC ADC 16BIT PIPELINED 64QFNLTC2185CUP#PBFIC ADC 16BIT PIPELINED 64QFN28 - Immediate$224.91View Details
Published: 2017-07-10