MAX20810 Step-Down Switching Regulator
Analog Devices MAX20810 small, fast, 10 A step-down switching regulators with PMBus® can shrink users' power designs
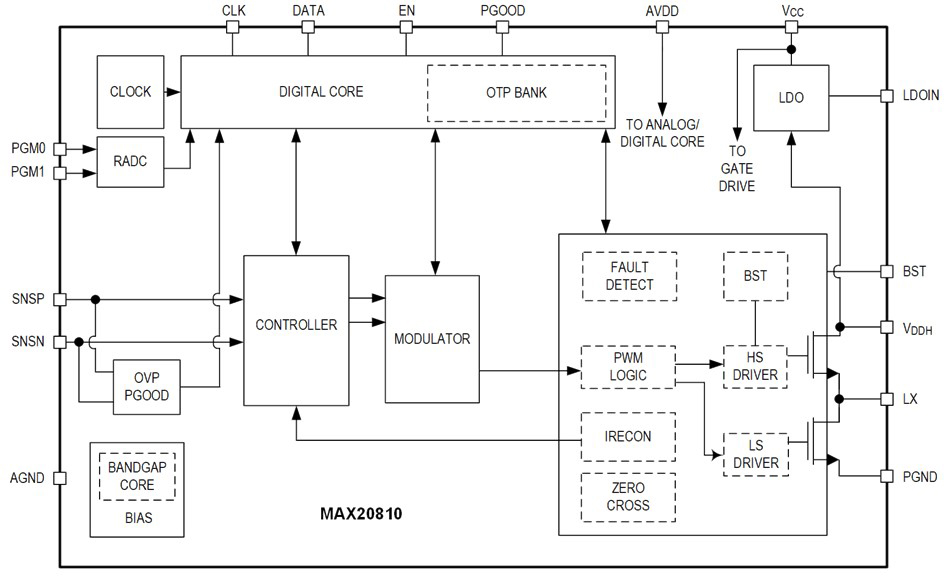
ADI MAX20810 fully integrated, highly efficient, step-down DC/DC switching regulators feature a PMBus interface. The devices operate from 2.7 V to 16 V input supplies, and the output can be adjusted from 0.4 V to 5.8 V, delivering up to 10 A of load current.
The switching frequency of the device can be configured from 500 kHz to 2 MHz to provide the capability of optimizing the design in terms of size and performance.
The MAX20810 utilizes fixed-frequency current-mode control with internal compensation. The IC features a selectable advanced modulation scheme (AMS) to improve performance during fast load transients. Operation settings and configurable features can be selected by connecting a pin-strap resistor from the PGM_ pins to ground or using PMBus commands.
The IC has an internal 1.8 V LDO output to power the gate drives (VCC) and internal circuitry (AVDD). The device also has an optional LDO input pin (LDOIN), allowing connection from a 2.5 V to 5.5 V bias input supply for optimized efficiency.
The IC has multiple protections to ensure a robust design, including positive and negative overcurrent protection, output overvoltage protection, and overtemperature protection.
The device is available in a 4.3 mm x 6.55 mm FC2QFN package. It supports -40°C to +125°C junction temperature operation. The MAX20810 is footprint compatible with the MAX20815 and MAX20830.
The MAX20810EVKIT evaluation kit (EV kit) is a reference design platform designed to evaluate the MAX20810 switching regulator. The EV kit is capable of delivering up to 10 A to the load. The EV kit package is a fully assembled and tested multilayer PCB implementation of high efficiency and high-power density.
Resources
- High power density with low component count
- Compact 4.3 mm x 6.55 mm, 16-pin, FC2QFN package
- Internal compensation
- Single-supply operation with integrated LDO for bias generation
- Wide operating range
- 2.7 V to 16 V input voltage range
- 0.4 V to 5.8 V output voltage range
- 500 kHz to 2 MHz configurable switching frequency
- -40°C to +125°C junction temperature range
- Optimized performance and efficiency
- 93.8% peak efficiency with VDDH = 12 V and VOUT = 1.8 V
- High efficiency with optional external bias input supply
- AMS to improve load transient response
- Differential remote sense
- PMBus interface
- Adaptive voltage scaling of 0.4 V to 0.8 V reference range
- PMBus telemetry of output current, output voltage, input voltage, and junction temperature
- Data center power
- Communications equipment
- Networking equipment
- Servers and storage
- Point-of-load voltage regulators
MAX20810 Step-Down Switching Regulator
| Image | Manufacturer Part Number | Description | Available Quantity | Price | View Details | |
|---|---|---|---|---|---|---|
![]() | ![]() | MAX20810AFE+ | IC REG BUCK ADJ 10A 16FC2QFN | 377 - Immediate | $6.75 | View Details |
![]() | ![]() | MAX20810AFE+T | IC REG BUCK ADJ 10A 16FC2QFN | 0 - Immediate | $3.89 | View Details |
Development Board
| Image | Manufacturer Part Number | Description | Available Quantity | Price | View Details | |
|---|---|---|---|---|---|---|
![]() | ![]() | MAX20810EVKIT# | EVAL BOARD FOR MAX20810 | 0 - Immediate | $166.90 | View Details |





