LT8604 Switching Regulator
Analog Devices' LT8604 is a high efficiency 42 V/120 mA synchronous switching regulator
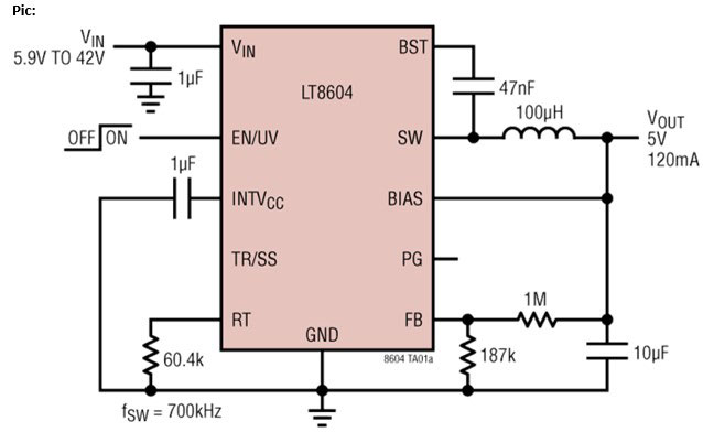
ADI's LT8604 is a compact, high-speed synchronous monolithic step-down switching regulator that delivers up to 120 mA with high efficiency at constant switching frequency even up to 2.2 MHz. It accepts a wide input voltage range up to 42 V and consumes only 2.5 μA of quiescent current. Top and bottom power switches are included with all necessary circuitry to minimize the need for external components.
Additional features provide for flexible and robust operation. Internal compensation with peak current mode topology allows for the use of small inductors and results in fast transient response and good loop stability. The EN/UV pin has an accurate 1 V threshold and can be used to program VIN undervoltage lockout or to shut down the LT8604 reducing the input supply current to 1 μA. A PG flag signals when VOUT is within ±7.5% of the programmed output voltage as well as fault conditions. Thermal shutdown provides additional protection. The LT8604 is available in a small 10-lead 3 mm x 2 mm DFN package with an exposed pad for low thermal resistance.
Features
- Wide VIN range, 3.2 V to 42 V, J-Grade wettable DFN package, AEC-Q100 qualified, making it suitable for industrial and automotive systems
- Ultralow quiescent current Burst Mode® operation (< 2.5="" μa,="" 24="">IN to 3.3 VOUT) maximizes available output power with limited available input current as is the case in 4 mA to 20 mA current loop applications
- Fast minimum switch-on time of 35 ns maintains constant frequency at high switching frequencies for high VIN to VOUT ratios
Applications
- Industrial automation: sensors (barcodes, conveyor belts, sorting machines, asset trackers), toll tags, process controls, gas meters
- Building and infrastructure: lighting controls, sensors, building, manufacture and assembly machines, process automation, IoT
- Instrumentation: 4 mA to 20 mA current loops, ATE
- General purpose: consumer health, automotive housekeeping power supplies
LT8604 Switching Regulator
| Image | Manufacturer Part Number | Description | Available Quantity | Price | View Details | |
|---|---|---|---|---|---|---|
![]() | ![]() | LT8604EDDBM#TRMPBF | IC REG BUCK ADJ 120MA 10DFN | 470 - Immediate | $4.29 | View Details |
![]() | ![]() | LT8604IDDBM#TRMPBF | IC REG BUCK ADJ 120MA 10DFN | 523 - Immediate | $4.66 | View Details |
![]() | ![]() | LT8604JDDBM#TRMPBF | IC REG BUCK ADJ 120MA 10DFN | 2688 - Immediate | $5.08 | View Details |
Evaluation Board
| Image | Manufacturer Part Number | Description | Available Quantity | Price | View Details | |
|---|---|---|---|---|---|---|
![]() | ![]() | EVAL-LT8604-AZ | EVAL BOARD FOR LT8604 | 2 - Immediate | $101.73 | View Details |




