AD4002/AD4006/AD4010 Pseudo Differential SAR ADCs

Analog Devices’ ADCs for automatic test equipment, machine automation, and battery-powered equipment

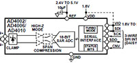
Image of Analog Devices AD4002/AD4006/AD4010 Pseudo Differential SAR ADCs (click to enlarge)ADI’s AD4002/AD4006/AD4010 are low noise, low power, high speed, 18-bit, precision successive approximation register (SAR) analog-to-digital converters (ADCs). The throughput for the AD4002 is 2 MSPS, for the AD4006 it is 1 MSPS, and for the AD4010 it is 500 kSPS. These devices incorporate ease of use features that lower the signal chain power, reduce signal chain complexity, and enable higher channel density. The high-Z mode, coupled with a long acquisition phase, eliminates the need for a dedicated high power, high-speed ADC driver, thus broadening the range of low power precision amplifiers that can drive this ADC directly while still achieving optimum performance. The input span compression feature enables the ADC driver amplifier and the ADC to operate off common supply rails without the need for a negative supply while preserving the full ADC code range. The low serial peripheral interface (SPI) clock rate requirement reduces the digital input/output power consumption, broadens processor options, and simplifies the task of sending data across digital isolation.

Operating from a 1.8 V supply, the an analog input (IN+) between 0 V to VREF with respect to a ground sense (IN−) with VREF ranging from 2.4 V to 5.1 V. The SPI-compatible versatile serial interface features seven different modes including the ability, using the SDI input, to daisy-chain several ADCs on a single 3-wire bus and provides an optional busy indicator. These devices are compatible with 1.8 V, 2.5 V, 3 V, and 5 V logic, using the separate VIO supply. AD4002/AD4006/AD4010 is perfect for automatic test equipment, machine automation, and battery-powered equipment.

Features Applications
  • Throughput: 2 MSPS, 1 kSPS, or 500 kMSPS
  • INL: ±3.2 LSB maximum
  • Guaranteed 18-bit no missing codes
  • Ease of use features reduce system power and complexity
    • Input overvoltage clamp circuit
    • Reduced nonlinear input charge kickback
    • High-Z mode
    • Long acquisition phase
    • Input span compression
    • Fast conversion time allows low SPI clock rates
    • SPI-programmable modes, read/write capability, status word
  • Pseudo-differential (single-ended) analog input range: 0 V to VREF with VREF between 2.4 V to 5.1 V
  • Single 1.8 V supply operation with 1.71 V to 5.5 V logic interface
  • SAR architecture: no latency/pipeline delay
  • Guaranteed operation: -40°C to +125°C
  • Serial interface SPI-/QSPI-/MICROWIRE-/DSP-compatible
  • Ability to daisy-chain multiple ADCs and busy indicator
  • Automatic test equipment
  • Machine automation
  • Medical equipment
  • Battery-powered equipment
  • Data acquisition systems

Eval Board

ImageManufacturer Part NumberDescriptionAvailable QuantityPriceView Details
EVAL BOARD FOR AD4002EVAL-AD4002FMCZEVAL BOARD FOR AD40022 - Immediate$128.44View Details

AD4002/AD4006/AD4010 Pseudo Differential SAR ADCs

ImageManufacturer Part NumberDescriptionInput TypeAvailable QuantityPriceView Details
IC ADC 18BIT SAR 10MSOPAD4002BRMZIC ADC 18BIT SAR 10MSOPPseudo-Differential, Single Ended13 - Immediate$30.67View Details
IC ADC 18BIT SAR 10MSOPAD4006BRMZIC ADC 18BIT SAR 10MSOPPseudo-Differential, Single Ended240 - Immediate$26.14View Details
IC ADC 18BIT SAR 10LFCSPAD4010BCPZ-RL7IC ADC 18BIT SAR 10LFCSPPseudo-Differential, Single Ended655 - Immediate$19.12View Details
Published: 2018-05-29