ARG81800 Ultra-Low Iq, Wide Input, 2.4 MHz, 1 A Synchronous Buck Regulator
Allegro MicroSystems' ARG81800 synchronous buck regulator features ultra-low quiescent current, SYNCIN, CLKOUT, and PGOOD
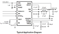
Allegro MicroSystems' ARG81800 includes all the control and protection circuitry to produce a PWM regulator with ±1.5% output voltage accuracy. It has ultra-low quiescent current to enable keepalive supply operation with minimal current draw from the supply during very light load regulation. The ARG81800 is available in either a 500 mA or 1 A version, so the physical size of the power components can be optimized for lower current systems, which reduces PCB area and saves cost. PWM switching frequency can be programmed over a wide range to balance efficiency, component sizing, and EMC performance. If VIN decays and the duty cycle reaches its maximum, the ARG81800 will automatically fold back its PWM frequency to extend the duty cycle and maintain VOUT.
The ARG81800 employs Low Power (LP) mode to maintain the output voltage at no load or very light load conditions while drawing only microamps from VIN. The device includes a PWM/AUTO control pin so the system can dynamically force either PWM or AUTO mode by setting this pin high or low, respectively.
If the SYNCIN pin is driven by an external clock, the ARG81800 will be forced into PWM mode and synchronize to the incoming clock. EMI/EMC is reduced by the ARG81800's frequency dithering to the SYNCIN clock. A CLKOUT pin is provided so downstream regulators can be easily interleaved and dithered via their synchronization inputs.
The ARG81800 has external compensation. This means this buck regulator can be tuned to satisfy a wide range of system goals with many different external components over a wide range of PWM frequencies. Included is an adjustable soft start to minimize inrush current. The feedback voltage is monitored to provide an open-drain power good signal. The enable input can command an ultra-low current shutdown mode with VOUT = 0 V.
The ARG81800 contains extensive protection features including pulse-by-pulse current limit, hiccup mode short circuit protection, BOOT open/short voltage protection, VIN undervoltage lockout, VOUT overvoltage protection, and thermal shutdown. The ARG81800 is supplied in a low profile 20-pin wettable flank QFN package (suffix “ES”) with an exposed power pad.
ARG81800 Ultra-Low Iq, Wide Input, 2.4 MHz, 1 A Synchronous Buck Regulator
| Image | Manufacturer Part Number | Description | Available Quantity | Price | View Details | |
|---|---|---|---|---|---|---|
![]() | ![]() | ARG81800KESJSR | IC REG BUCK ADJ 1A 20QFN | 11374 - Immediate | $1.77 | View Details |





