Using Sensors to Build Smartphone Add-Ons for Medical Applications
Contributed By DigiKey's European Editors
2014-02-20
The FCC in the US is starting to regulate apps that can turn smartphones into medical equipment. This article looks at the implications of this move and how to use the latest sensors to build the smartphone add-ons for medical apps such as an analog front-end for ECGs or a pressure sensor for blood pressure measurements.
The Food and Drug Administration in the US has been looking at the issues around medical apps and how they are regulated. After two years of consultation, the agency has issued new rules for the development of medical apps and will regulate those apps that work with hardware.
According to a report published in March by research2guidance, the market for mobile health apps will reach $26 billion by 2017. Currently, there are about 97,000 mobile health applications in major app stores.
There has been significant debate about how such apps will be regulated between the various US agencies. The Health Information Technology (HIT) Committee of the Office of the National Coordinator (ONC) has been asking the FDA to work within its current regulatory frameworks to help boost the innovation of mobile health technologies rather than overhauling the current regulations.
At the same time, the US Federal Communication Commission (FCC) also has a role to play in regulating devices with wireless connections. The ONC's report was specifically called for by the 2012 FDA Safety and Innovation Act to look at a strategy and recommendations for an appropriate risk-based Health IT regulatory framework that would include mobile medical applications and promotes innovation, protects patient safety, and avoids regulatory duplication.
The new FDA rules mean the vast majority of apps will not be regulated, but the focus is on making sure that devices do not harm the patients if they do not work properly. It is this type of system, combining hardware and the app, which the FDA now regards as a medical device, and this can change the conformance requirements for such device developers.
This targets add-on hardware that turns a smartphone into electrocardiography (ECG) machines that can determine whether a patient is having a heart attack, or a digital stethoscope. The focus is on the functionality rather than the platform, so that an ECG is regulated whether it is a standalone device or an accessory for a smartphone.
These accessories now need to be cleared by the FDA before being allowed on the market. The agency has cleared about 100 mobile medical apps over the past decade, of which 40 were cleared in the last two years, with an average review time of 67 days.
These new accessories have a different set of design requirements, feeding data back to the smartphone for storage, display, and connectivity. This means the smartphone app and accessory have to be approved as a whole, but the designer can concentrate on the core functionality of the sensor rather than the rest of the system issues. As these are connecting to smartphones, they have to focus much more on the power consumption and battery life. Some may be standalone units with their own battery supply, although the ideal is to be able to use the power supply of the smartphone.
Portable ECG
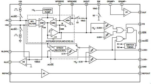
The AD8232 from Analog Devices is an integrated front-end for signal conditioning of cardiac biopotentials for heart rate monitoring. It consists of a specialized instrumentation amplifier (IA), an operational amplifier, a right-leg drive amplifier, and a midsupply reference buffer. In addition, the AD8232 includes leads off detection circuitry and an automatic fast-restore circuit that brings back the signal shortly after leads are reconnected.
The AD8232 contains a specialized instrumentation amplifier that amplifies the ECG signal while rejecting the electrode half-cell potential on the same stage. This is possible with an indirect current feedback architecture, which reduces size and power compared with traditional implementations.
The instrumentation amplifier (Figure 1) uses two well-matched transconductance amplifiers (GM1 and GM2), a DC blocking amplifier (HPA), and an integrator formed by C1 and an op amp. The transconductance amplifier, GM1, generates a current that is proportional to the voltage present at its inputs. When the feedback is satisfied, an equal voltage appears across the inputs of the transconductance amplifier, GM2, thereby matching the current generated by GM1. The difference generates an error current that is integrated across Capacitor C1. The resulting voltage appears at the output of the instrumentation amplifier.

Figure 1: The AD8232 analog front-end for ECG monitoring.
The feedback of the amplifier is applied via GM2 through two separate paths: the two resistors divide the output signal to set an overall gain of 100, whereas the DC blocking amplifier integrates any deviation from the reference level. Consequently, DC offsets as large as ±300 mV across the GM1 inputs appear inverted and with the same magnitude across the inputs of GM2, all without saturating the signal of interest.
To increase the common-mode voltage range of the instrumentation amplifier, a charge pump boosts the supply voltage for the two transconductance amplifiers. This further prevents saturation of the amplifier in the presence of large common-mode signals, such as line interference. The charge pump runs from an internal oscillator, the frequency of which is set around 500 kHz.
The general-purpose operational amplifier (A1) is a rail-to-rail device that can be used for low-pass filtering and for additional gain. The right-leg drive (RLD) amplifier inverts the common-mode signal that is present at the instrumentation amplifier inputs. When the right leg drive output current is injected into the subject, it counteracts common-mode voltage variations, therefore improving the common-mode rejection of the system.
The common-mode signal that is present across the inputs of the instrumentation amplifier is derived from the transconductance amplifier, GM1. It is then connected to the inverting input of A2 through a 150 kΩ resistor.
An integrator can be built by connecting a capacitor between the RLD FB and RLD terminals. A good starting point is a 1 nF capacitor, which places the crossover frequency at about 1 kHz (the frequency at which the amplifier has an inverting unity gain). This configuration results in about 26 dB of loop gain available at a frequency range from 50 Hz to 60 Hz for common-mode line rejection. Higher capacitor values reduce the crossover frequency, thereby reducing the gain that is available for rejection and, consequently, increasing the line noise. Lower capacitor values move the crossover frequency to higher frequencies, allowing increased gain. The tradeoff is that with higher gain, the system can become unstable and saturate the output of the right-leg amplifier.
When using this amplifier to drive an electrode, there should be a resistor in series with the output to limit the current to be always less than 10 uA even in fault conditions. For example, if the supply used is 3.0 V, this resistor should be greater than 330 kΩ to account for component and supply variations.

Figure 2: The AD8232 evaluation board.
In two-electrode configurations, RLD can be used to bias the inputs through 10 MΩ resistors as described in the Leads-Off Detection section. If left unused, it is recommended to configure A2 as a follower by connecting RLDFB directly to RLD.
The AD8232 operates from a single supply to simplify the design. It includes a reference buffer to create a virtual ground between the supply voltage and the system ground, and the signals present at the output of the instrumentation amplifier are referenced around this voltage. For example, if there is zero differential input voltage, the voltage at the output of the instrumentation amplifier is this reference voltage.
The reference voltage level is set at the REFIN pin and can be set with a voltage divider or by driving the REFIN pin from some other point in the circuit such as the ADC reference. The voltage is then available at the REFOUT pin for the filtering circuits or for an ADC input.
To limit the power consumption of the voltage divider, the use of large resistors is recommended, such as 10 MΩ. The designer must keep in mind that high resistor values make it easier for interfering signals to appear at the input of the reference buffer. To minimize noise pickup, it is recommended to place the resistors close to each other and as near as possible to the REFIN terminal. Furthermore, use a capacitor in parallel with the lower resistor on the divider for additional filtering. A large capacitor results in better noise filtering but it takes longer to settle the reference after power-up.
Fast connect
Because of the low cutoff frequency used in high-pass filters in ECG applications, signals may require several seconds to settle. This settling time can result in a frustrating delay for the user after a step response such as when the electrodes are first connected.
The fast-restore function is implemented internally to overcome this. The output of the instrumentation amplifier is connected to a window comparator, which detects a saturation condition at the output of the instrumentation amplifier when its voltage approaches 50 mV from either supply rail.
If this saturation condition is present when both input electrodes are attached to the subject, the comparator triggers a timing circuit that automatically closes Switch S1 and Switch S2. These two switches enable two different 10 kΩ resistor paths: one between HPSENSE and IAOUT and another between SW and REFOUT. During the time S1 and S2 are enabled, these internal resistors appear in parallel with their corresponding external resistors forming high-pass filters. The result is that the equivalent lower resistance shifts the pole to a higher frequency, delivering a quicker settling time. The fast restore settling time depends on how quickly the internal 10 kΩ resistors of the AD8232 can drain the capacitors in the high-pass circuit with smaller capacitor values resulting in shorter settling times. If, by the end of the timing, the saturation condition persists, the cycle repeats. Otherwise, the AD8232 returns to its normal operation. If either of the leads off comparator outputs indicate that an electrode has been disconnected, the timing circuit is prevented from triggering because it is assumed that no valid signal is present. To disable fast restore, drive the FR pin low or tie it permanently to GND.
Lead off detection
The AD8232 includes leads-off detection. This uses AC and DC detection modes optimized for either two- or three-electrode configurations, respectively.
The DC leads-off detection mode is used in three-electrode configurations only. It works by sensing when either instrumentation amplifier input voltage is within 0.5 V from the positive rail. In this case, each input must have a pull-up resistor connected to the positive supply. During normal operation, the subject’s potential must be inside the common-mode range of the instrumentation amplifier, which is only possible if a third electrode is connected to the output of the right-leg drive amplifier.
In DC leads-off mode the AD8232 checks each input individually, making it is possible to indicate which electrode is disconnected by setting the corresponding LOD– or LOD+ pin high. To use this mode, connect the AC/DC pin to ground.
The AC leads-off detection mode is useful when using two electrodes only (it does not require the use of a driven electrode). In this case, a conduction path must exist between the two electrodes, which is usually formed by two resistors. These resistors also provide a path for bias return on each input. Connecting each resistor to REFOUT or RLD maintains the inputs within the common-mode range of the instrumentation amplifier.
The AD8232 detects when an electrode is disconnected by forcing a small 100 kHz current into the input terminals. This current flows through the external resistors from IN+ to IN– and develops a differential voltage across the inputs, which is then synchronously detected and compared to an internal threshold. The recommended value for these external resistors is 10 MΩ as low resistance values make the differential drop too low to be detected and lower the input impedance of the amplifier.
When the electrodes are attached to the subject, the impedance of this path should be less than 3 MΩ to maintain the drop below the comparator’s threshold. As opposed to the DC leads-off detection mode, the AD8232 is able to determine only that an electrode has lost its connection, not which one. During such an event, the LOD+ pin goes high. In this mode, the LOD– pin is not used and remains in a logic low state. To use the AC leads-off mode, tie the AC/DC pin to the positive supply rail. Note that while REFOUT is at a constant-voltage value, using the RLD output as the input bias may be more effective in rejecting common-mode interference.
Blood oxygen
Olimex has developed a development system for accessories that can monitor blood oxygenation. By measuring the oxygen level and heart rate, MOD-PULSE can display the levels of blood oxygenation and heart rate on the LCD display using an external sensor connected to it via the PROBE connector. These sensors are available on development boards via the UEXT connector.

Figure 3: The MOD-PULSE system architecture.
The MOD-PULSE board uses an ultra-low-power 16-bit microcontroller, the MSP430FG439, from Texas Instruments with a voltage range of 1.8 V to 3.6 V, giving active-mode current of 300 μA at 1 MHz, 2.2 V, standby current of 1.1 μA, and RAM retention mode of just 0.1 μA. The controller uses five power-saving modes, waking from standby in under 6 μs.

Figure 4: The MOD-PULSE evaluation board.
For connecting to the sensors, there are three configurable operational amplifiers and a dual 12-bit D/A converter with synchronization, 16-bit timers, and an on-chip comparator.
Conclusion
The medical devices market has been on hold to a certain extent for the last year, waiting for final rules on how devices will be regulated. The decision by the FDA opens up the opportunity to develop medical accessories for smartphones, concentrating on the sensor front-end and using the smartphone for the user interface, storage, and connectivity. Although these accessories will still have to go through the FDA approval process, the development and testing cycle will be significantly reduced. This will allow a wide range of innovative new medical accessories to be developed to boost the market and help patients in their own homes.
Disclaimer: The opinions, beliefs, and viewpoints expressed by the various authors and/or forum participants on this website do not necessarily reflect the opinions, beliefs, and viewpoints of DigiKey or official policies of DigiKey.

