Multimode Connectivity Devices Offer Flexibility, Low Power for IoT Designs
Contributed By Electronic Products
2016-04-05
In the past, companies looking to target both consumer and commercial Internet of Things (IoT) applications typically needed to support separate Bluetooth-based and 802.15.4-based designs for each, respectively. Using a new class of devices, however, developers can easily configure a single design to support either mode — or even operate both modes simultaneously. What’s more, low-power modes in these devices enable engineers to achieve efficient wireless connectivity within very tight power budgets, enabling extended operation in battery- or ambient-powered energy-harvesting designs.
Support for specific wireless connectivity options has emerged as a major differentiator in IoT designs targeting consumer and commercial markets. For consumer IoT designs, Bluetooth Low Energy (BLE) — also known as Bluetooth Smart — remains the de facto standard not only due to its low-power characteristics but also thanks to its ubiquitous support in a huge installed base of mobile BLE-capable hosts including smartphones and tablets.
Created to address wireless personal-area network applications such as fitness devices, beacons, and home entertainment, BLE offers superior energy efficiency for short-range connectivity options (Figure 1). With its wide market appeal, semiconductor manufacturers continue to offer more advanced BLE system-on-chip (SoC) devices featuring remarkably low power consumption. For example, the Dialog Semiconductor DA14580 requires as little as 3.4 mA during transmission and 3.7 mA during reception — and as little as 600 nA in sleep mode.

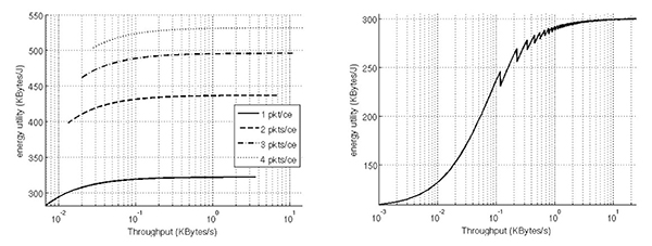
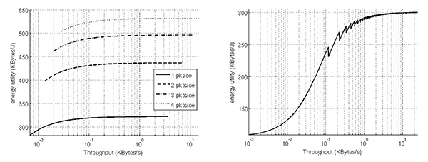
Figure 1: In a study of BLE vs. 802.15.4 power consumption, researchers found that BLE (left) offered a higher energy utility (bytes sent per Joule of energy consumed) than 802.15.4 (right) with a significantly greater difference with an increasing number of frames in a single connection event (CE).
Yet, readily available BLE transceivers support Bluetooth V4.1, which excels at connecting a BLE-based device to a single host but lacks the ability to offer network connectivity required by the majority of commercial IoT applications. Bluetooth V4.2 offers an Internet Protocol Support Profile for IPv6 packet exchange over a BLE transport layer, but BLE V4.2 ICs and associated software for these devices are still in their early stages of development and unlikely to provide a ready alternative to more established low-power networking protocols for some time.
Consequently, designers targeting industrial or commercial IoT applications draw on connectivity options based on IEEE 802.15.4. This standard is the basis for wireless networking protocols such as ZigBee and Thread and can be used with 6LoWPAN and standard Internet protocols to build a wireless embedded Internet. Designers can readily find software stacks for these protocols and others from 802.15.4 chip manufacturers and third parties.
Until recently, designers looking to build even a simple temperature-sensing IoT application, for example, would quickly encounter the connectivity dichotomy between different markets. To target both consumer and industrial markets with their application, designers would need to build two versions of their IoT device — a BLE-based version able to connect with consumer smartphones and an 802.15.4-based version able to connect with industrial networks. The emergence of multimode radios is providing a more flexible solution for addressing diverse IoT applications markets.
Unified design
Using the Texas Instruments CC2650 wireless MCU, developers can create a single IoT device design capable of addressing diverse IoT connectivity requirements. A member of TI’s SimpleLink family, the CC2650, features a low-power 2.4 GHz transceiver capable of supporting multiple connectivity standards including Bluetooth Smart, ZigBee, 6LoWPAN, and ZigBee RF4CE remote-control application with TI-provided software stacks. At the same time, the device offers the kind of low-power operation required for IoT applications. The MCU itself consumes only 61 μA/MHz and the device features remarkably low power consumption during radio operations. The CC2650 typically consumes about 6 mA in active receive mode and about the same in active transmission mode (at 0 dBm) while providing uniform Tx output power across a wide temperature and voltage supply range (Figure 2).
Intended for wireless sensor applications, the CC2650 integrates a 32-bit ARM Cortex-M3, 128 KB Flash, SRAM, and multiple peripherals including a low-power sensor controller. This sensor controller manages on-chip peripherals including a 12-bit 200 ksamples/sec analog-to-digital converter (ADC) with eight-channel analog multiplexer. It can interface with external sensors and collect analog and digital data autonomously while the rest of the system is in sleep mode.
The RF core includes a dedicated ARM Cortex-M0 processor with a 4 KB SRAM block and runs initially from separate ROM memory. The RF’s internal processor enables the RF core to autonomously handle the time-critical aspects of the various radio protocols, offloading the main CPU and making more resources available for the designer’s application. Although portions of the BLE and 802.15.4 protocols are embedded in the on-chip ROM, the CC2650’s 128 KB Flash is not large enough to simultaneously host software stacks for multiple protocols. In fact, TI notes that a particular software build can only support one wireless protocol at a time. Consequently, designers can use the same CC2650-based design for different, multiple connectivity but need to rebuild the software system specifically to support BLE or 802.15.4-based protocols.

Figure 2: Transmission power for the Texas Instruments CC2650 wireless MCU remains relatively uniform across wide ranges of temperature (left) and supply voltage (right) for both 4 x 4 external single-ended (4XS) and 5 x 5 external differential (5XD) operation. (Courtesy of Texas Instruments)
Supporting both BLE- and 802.15.4-based connectivity simultaneously has been particularly problematic for very-low-power applications and those limited to small form factors and limited power sources. Typically, these issues have forced designers to create multiple device versions and target their applications to work specifically in either the Bluetooth-based mobile domain or in the 802.15.4-based networking domain. In turn, Bluetooth-based IoT devices have had to rely on indirect connections to the Internet through a Bluetooth host with Internet connectivity. Similarly, 802.15.4-based IoT devices have had to rely on indirect connections to the user’s mobile device through an intermediate Bluetooth-enabled 802.15.4 gateway.
Simultaneous connectivity
Expectations for more immediate control of network-connected IoT devices through smartphone apps translates into a growing need for simultaneous connectivity to Bluetooth mobile devices and 802.15.4 networks. For example, users will expect to interact through their smartphones directly with an IoT device in an appliance even while that same device communicates with the cloud for overall home management services or if the device temporarily loses its cloud connection.
For these designs, developers can utilize the Freescale Semiconductor KW40Z wireless MCU to build systems able to connect concurrently to BLE hosts and 802.15-4-based networks. The MCU integrates a 2.4 GHz transceiver supporting a range of FSK/GFSK and O-QPSK modulations while requiring only 6.5 mA (Rx) and 8.4 mA (Tx). Along with the transceiver, the MCU integrates an energy-efficient ARM Cortex-M0+ CPU, 160 KB Flash and 20 KB SRAM, BLE link layer hardware, 802.15.4 packet processor, hardware security, and 16-bit ADC among many other analog and digital peripherals. With its larger Flash block, it integrates sufficient on-chip memory to concurrently run both a BLE stack and an IEEE 802.15.4 MAC/PHY for applications with multi-mode connectivity requirements.
The MCU offers extremely long battery life thanks to efficient code execution on the Cortex- M0+ core and to the availability of the device’s multiple low-power operating modes. An on-chip power management controller (PMC) supports nine low-power modes to meet application-specific power optimization requirements. For example, while the core is in one of its various stop modes, the PMC allows the RF radio to retain state — and maintains the device in a low -current-consumption mode to ensure that the RF radio can wake up rapidly enough for communications transactions.
Designers looking to create low-power multimode designs with the KW40Z can turn to an extensive set of Freescale resources, including software stacks for BLE host and application profiles, IEEE 802.15.4-2011 MAC/PHY, ZigBee Pro and application profiles, and Thread — an IPv6-based protocol built on 6LoWPAN and designed for secure IP networks.
As a starting point for their own designs, engineers can take advantage of the Freescale FRDM-KW40Z development kit, which provides a complete multimode solution suitable for IoT applications. The FRDM-KW40Z features a four-layer board that combines the MKW40Z SoC with its full complement of required RF circuitry, 32 MHz reference oscillator crystal, and a power supply with a DC/DC converter offering bypass, buck, and boost modes.
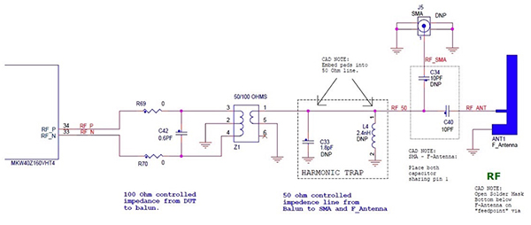
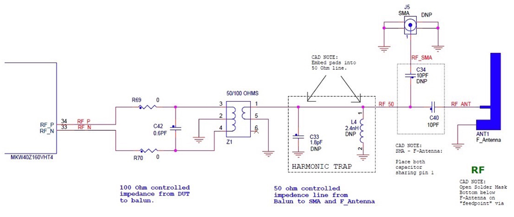
Along with a complete bill of materials, the FRDM-KW40Z kit offers detailed schematics and a reference layout — reducing the chance of design or layout errors for sensitive RF sections in particular. For example, the RF design (Figure 3) includes an external 50:100 balun connecting a single-ended 50 Ohm port to the differential RF port of the MKW40Z SoC transceiver. The reference board layout includes an “F” printed-metal antenna, designed to minimize footprint and cost without compromising radio performance. The design also provides for optional out-of-band signal suppression (components L4 and C33 in Figure 3).
Figure 3: Freescale offers a comprehensive set of resources for the KW40Z MCU including design and layout of the critical RF section for connecting the MCU’s differential bidirectional RF port through a balun and optional signal-suppression filter to an “F” printed-metal antenna. (Courtesy of Freescale Semiconductor)
Conclusion
Bluetooth Low Energy offers superior low-power connectivity but available BLE devices still are unable to support networking options provided by 802.15.4-based solutions. The emergence of multimode radio devices offers a flexible approach for building a single design able to operate in BLE-based consumer apps or in 802.15.4-based commercial/industrial designs. In fact, with the Freescale Semiconductor KW40Z, developers can build IoT designs capable of simultaneous connectivity in both BLE and 802.15.4 modes — providing an effective solution for building diverse IoT applications able to support concurrent connections to mobile devices, other IoT devices, and the cloud itself.
For more information use the links provided to access product pages on the DigiKey website.
Disclaimer: The opinions, beliefs, and viewpoints expressed by the various authors and/or forum participants on this website do not necessarily reflect the opinions, beliefs, and viewpoints of DigiKey or official policies of DigiKey.





